
@各位珠海人
8月5日
横琴、香洲、金湾、
斗门、高新、鹤洲新区(筹)
便民核酸采样点和黄码核酸采样点
最新汇总来了!
详情如下

※标黄的为设置黄码通道的采样点

开放时间
9:00-12:00、15:00-20:00
※标黄的为设置黄码通道的采样点
注意
珠海市慢性病防治中心紫荆门诊部点位开放时间:
9:00-12:00、15:00-17:30
南屏科技广场点位开放时间:
9:00-12:00、15:00-19:00
温馨提示
请各位居民错峰去做核酸
尽量避免在下班高峰期
(18:00-20:00)
前往便民核酸采样点采样










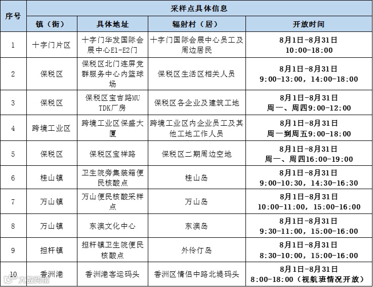
便民核酸采样点

黄码核酸采样点
(00:00-24:00)
广东省人民医院珠海医院
珠海市人民医院高栏港医院
珠海市第五人民医院
便民核酸采样点

黄码核酸采样点

便民核酸采样点

黄码核酸采样点

便民核酸采样点

掌上君温馨提醒
各位珠海人
请提前识别“粤核酸4”葵花码
进行信息预登记

◆ 来源:珠海政府网
◆ 本号声明:如有侵权,请联系我们进行删除



