
澳门进入“巩固期”
83条巴士线恢复运作
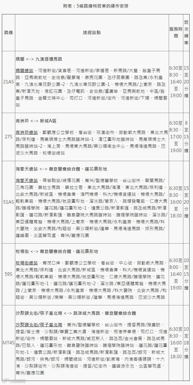
另有5条临时特班车
相信与珠海免隔离通关指日可待!
……
全澳娱乐场已有限度开放
当局巡查防疫措施落实情况
加强超市百货等场所清洁消毒

根据疫情进展
特区政府宣布
自2022年7月23日凌晨零时
进入防控“巩固期”
交通事务局公布,于23日凌晨零时起,取消于“相对静止”期间营运的31条特别公共巴士路线,恢复83条巴士路线运作及临时提供5条路线特班车保障市民通勤需要。
乘客毋须出示“特许工作证”,但巴士车厢满载率仍须限制在六成内,且巴士需打开车窗保持空气流通。轻轨将恢复运作、在“相对静止”期前已开挖的道路工程将陆续恢复施工;的士服务及公共停车场维持营运。
防控“巩固期”内,公共巴士除10X、72路线外,其余巴士路线将恢复运作。当中,18、19路线恢复按沙栏仔街工程临时改道行驶。同时,已协调主要在建地盘承建商着力安排员工专车往返所属地盘,并于上下班高峰时段临时提供21A、27、51A、59及MT4路线的特班车(21AS、27S、51AS、59S及MT4S,详细安排参见附表),以作辅助疏导及减少人流聚集。

局方预计巴士日均总班次
将增至近9,000班
因应防控“巩固期”人流变化
部分路线会于非繁忙时段下调班次量、
71路线只于繁忙时段营运
考虑到大部分路线已恢复
且正值暑假期间客流减少
17、25B及71路线的特班车
(17S、25BS、71S)
在此阶段暂停运作
轻轨方面
恢复每日于早上6时30分至
晚上11时15分营运
列车班次约13分钟一班
日均约150班次
乘搭巴士及轻轨须出示健康码绿码,并请谅解及配合巴士最多载客六成及需打开车窗安排。巴士公司将加派人员于繁忙路线及客流多的站点,协助乘客上车和检查健康码等,当巴士超过六成满载,便不再上客,并会调度特班车及就近配置后备巴士作出支援,以满足市民乘搭需求。
【不设企位】
临时街市专线巴明复运

市政署在“巩固期”内
恢复临时红街市专线巴士服务
方便高士德区市民前往临时街市购物
专线巴士发车时间为
每日早上8时至中午12时
及下午2时30分至6时30分
为免车厢出现拥挤及聚集情况,将不设置企位,当车厢满座时,不再上客,将载客率限制于六成以内。
同时,每名乘客均须佩戴KN95口罩,上车时须主动出示当日有效的绿色健康码。巴士公司于每完成一趟循环车程后,会为车厢喷洒消毒液,并按需要清洗车厢,每天完成巴士服务后亦须彻底清洁及消毒车厢,加强车厢清洁消毒工作。
娱乐场重开
严执防疫指引保卫生安全

娱乐场复运前彻底清洁消毒
“巩固期”内
全澳娱乐场将有限度开放
但须严格执行
卫生当局的防疫指引内相关措施
博彩监察协调局人员到娱乐场进行巡查
监察防疫措施的落实情况,确保卫生安全

娱乐场复运前彻底清洁消毒
博监局督促博企
在娱乐场恢复运作前
必须遵守行政长官根据《传染病防治法》
而作出的有关批示
以及卫生当局的各项防疫指引内相关措施
尤其包括对各项娱乐场设施
进行彻底清洁消毒
提醒员工佩戴KN95或以上标准的口罩、
进场时出示绿色健康码及测体温
博彩桌座位及博彩机
保持适当的防疫距离等

博彩员工加强清洁各项设备
博监局将继续密切监察娱乐场
加强防疫巡查
并适时协调博企
按照最新防疫指引调整防疫措施
在此亦呼吁所有进入娱乐场人士
配合场方的各项防疫措施
共同齐心抗疫
令本澳博彩业有序恢复

博监局人员巡查娱乐场落实各项防疫措施

博监局人员敦促娱乐场做好开场准备

博企向员工宣传最新防疫措施

澳门在23日进入防疫“巩固期”
为配合特区防疫政策
经济及科技发展局与消费者委员会加强巡查
督促超市百货等场所加强清洁消毒
切实遵守场所营运的防疫指引


预料“巩固期”市面人流会有所增加
经科局及消委会已要求超市、
便利店及百货等业界
做好每一环节的防疫管理工作
包括加强场所及货品的清洁消毒工作

同时
相关场所必须严格落实
行政长官批示的规定
包括限制接待的人数
保持人员距离,要求扫描“场所码”
并须遵守卫生局公布的最新防疫指引

经科局及消委会将派员到各区超市等场所
加强巡查监察及作出提醒
呼吁业界配合有关的防疫措施
共同做好“巩固期”的防疫工作

掌上君相信
澳门很快就可以清零
与珠海恢复免隔离通关!
◆ 本号声明:如有侵权,请联系我们进行删除
北京市京师(珠海)律师事务所 提供法律支持


