
办理出入境证件服务有新动态
一起来看看!
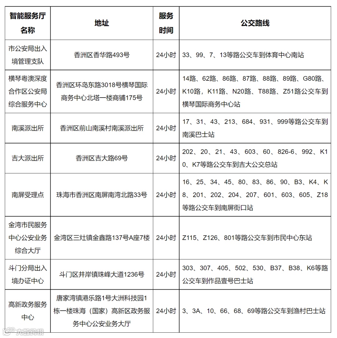
为满足群众申办出入境证件的需求,我局出入境管理部门启用智能签注设备对外提供24小时服务。群众可就近选择以下智能服务厅办理赴香港、澳门旅游签注业务。为避免扎堆办理造成等候时间过长,建议错峰办理。

我市出入境智能签注设备摆放地点及服务时间一览表
快告诉身边有需要的亲友吧!
◆ 来源:珠海公安
◆ 本号声明:如有侵权,请联系我们进行删除
北京市京师(珠海)律师事务所 提供法律支持
掌上珠海
办理出入境证件服务有新动态
一起来看看!
为满足群众申办出入境证件的需求,我局出入境管理部门启用智能签注设备对外提供24小时服务。群众可就近选择以下智能服务厅办理赴香港、澳门旅游签注业务。为避免扎堆办理造成等候时间过长,建议错峰办理。

我市出入境智能签注设备摆放地点及服务时间一览表
快告诉身边有需要的亲友吧!
◆ 来源:珠海公安
◆ 本号声明:如有侵权,请联系我们进行删除
北京市京师(珠海)律师事务所 提供法律支持