好消息!
珠海这里又有一批富豪即将诞生...
湾仔片区改造进度再次刷新!
这个15万㎡的旧村
—— 作物村,真要拆了!
一起跟着掌上君来看看吧
#01
珠海这个旧村,要拆了!
在去年珠海市自然资源局发布的
《珠海市城市更新(全面改造)
2023-2025年中长期计划》中
珠海湾仔作物村还未纳入计划
但就在近日,旧改终于迎来新进展!
珠海的旧改进度条再度刷新!
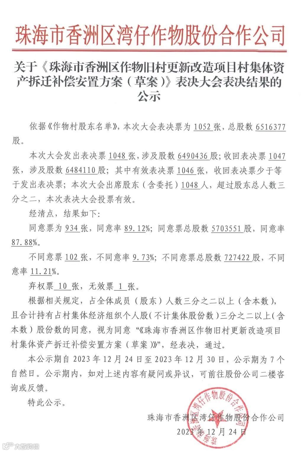
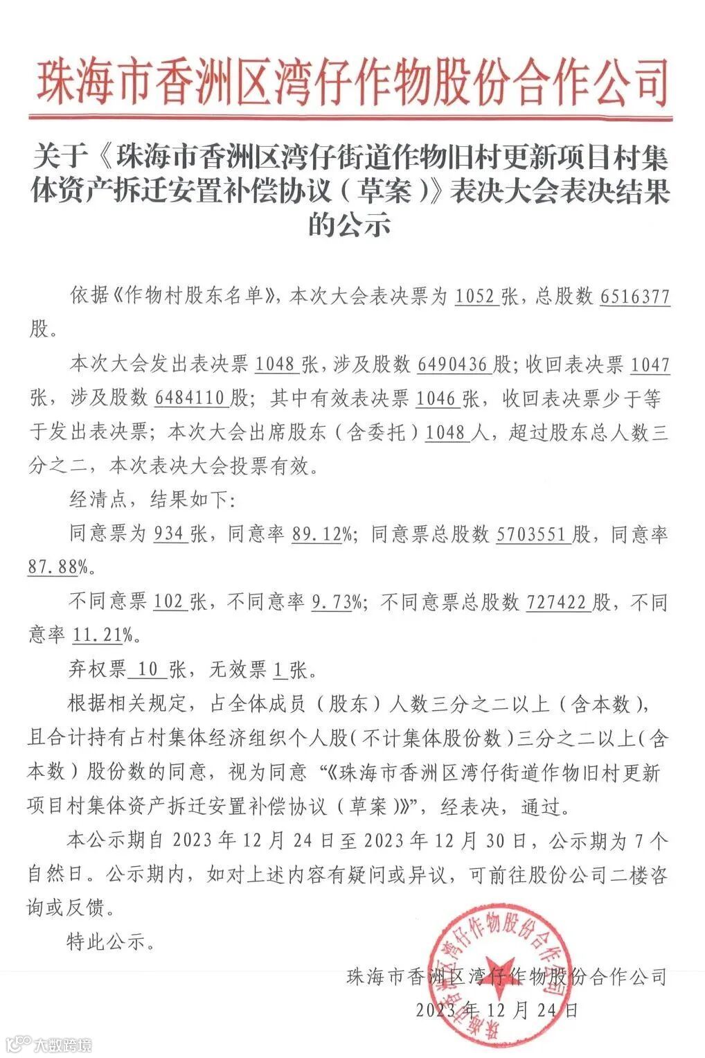
香洲区湾仔作物股份合作公司
在近期召开了股东大会
以89.12%的同意率
表决通过了湾仔作物村的
拆迁补偿安置方案和拆迁安置补偿协议
意味着,作物村的旧改迈入了新阶段
#02
赶在消失前,好好说再见
▲2022年航拍湾仔街道
地理位置十分优越的湾仔
毗邻港澳、接壤横琴、联接城区
东与澳门隔濠江相望
西倚风光秀丽的加林山
▲湾仔海鲜街&湾仔口岸
地处湾仔片区中心地段的作物村
周边就是湾仔海鲜街、湾仔口岸...
村里自建房、出租屋分布密集
是不少珠漂、澳门劳工的栖息地
走进作物村,仿佛时光停滞
旧生活的韵味依旧在空气中弥漫
纵横交错的小巷里,握手楼林立
电线杂乱无序,道路拥挤交通不便
每个角落都透露着岁月的沧桑
▲湾仔上海滩
眼下,居民们的日常生活还在继续
漫步在作物村的巷子里
还能偶遇几家历史久远的老字号
湾仔上海滩、雕记茶餐厅...
或许在不远的将来
它们将渐渐隐匿于大家的视野中
赶紧趁拆改之前,再多帮衬一下!
#03
期待蜕变,这里再添新综合体
▲作物村旧改范围
根据相关资料显示
本次作物村城市更新项目范围
北至加林路,南至矿新路
西至加林山,东至中盛路
项目改造范围内更新单元划定面积
158755.14㎡(项目用地面积)
▲作物村改造范围沙盘图
改造范围内涉及
个人权属房屋总建筑面积270829.44㎡
个人权属房屋624栋(含2个法人单位)
被征地农民254户,其他身份权益人149户
村集体物业测绘总建筑面积34499.18㎡
认定面积34593.26㎡
作物村城市更新项目进程回顾
2010年
项目正式启动(“三旧改造项目”)。
2012年
通过股东大会投票表决,引入“五洲恒嘉”公司正式入驻开展工作,并签订合作协议。
2014年1月
再次投票表决,通过“五洲恒嘉”工作作为合作开发企业。
2014年4月
作物村更新改造意愿经公开表决通过。
2019年
作物股份合作公司被确认为作物旧村改造项目申报主体。
2021年2月
作物股份合作公司召开表决大会,经表决通过作物旧村改造项目更新模式等事项。
2021年7月4日
作物股份合作公司召开表决大会,以95.58%的同意率表决通过《作物村旧村改造项目合作改造主体公开交易方案(草案)》。
2021年7月14日
珠海产权交易中心发布招商公告,珠海市作物旧村改造项目公开征集合作改造主体,最终珠海市五洲恒嘉房地产开发有限公司取得项目合作改造主体资格。
2023年12月24日
表决通过《珠海市香洲区作物旧村更新改造项目村集体资产拆迁补偿安置方案(草案)》及《珠海市香洲区湾仔街道作物旧村更新项目村集体资产拆迁安置补偿协议(草案)》。
▲作物村改造效果沙盘图(仅供参考,非最终版)
▲作物村改造概念图
据悉,作物村改造后将打造
集住宅、酒店、商业、学校
为一体的城市综合体项目
大幅度提升居民们的生活环境
//
在不久的未来
随着旧村改造的持续推进
珠海的城市面貌也将焕然一新
期待“蝶变”后的作物村
焕发它更强的新活力!
◆ 策划 | 为伍互动
◆ 文案 | 嘉士伯&野生番茄 ;图片 | 阿宝、部分图片素材来自作物村城市更新、珠海香洲、湾仔新时代、湾仔街道、湾仔客运口岸等
◆ 本号声明:本文如有违规侵权请联系我们处理

