经常网购的街坊们
想必或多或少都经历过
因为质量问题、产品不合适…
等原因而退货的情况
大多数电商平台
也有七天无理由退换货的服务
我们使用最多的
也是“退货退款”服务
而在最近
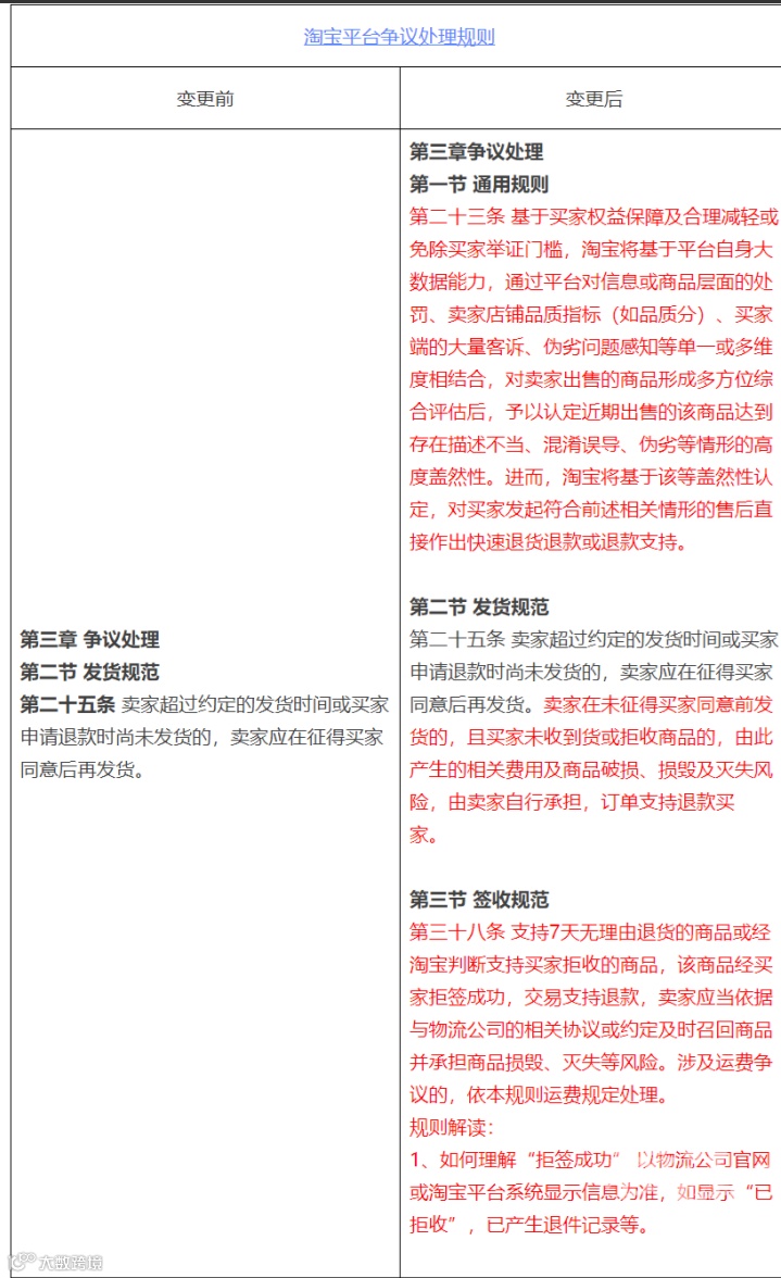
淘宝对外发布了关于变更
《淘宝平台争议处理规则》的公示通知
该通知从12月27日开始正式生效
“淘宝将支持仅退款”的话题
登上热搜第一,引发关注!
↓↓↓
据了解
卖家在淘宝平台上获得过多差评或违规记录
一旦收到投诉
可能面临直接退货退款或仅退款的判定
这也意味着,自拼多多和抖音之后
又一家电商平台推出了“仅退款”的售后机制
这一机制
目的是为了给消费者提供更好的用户体验
同时对那些长期服务不到位
质量不可靠的商家采取更严格的举措
但对于商家来说
也意味着不确定性和风险
在电商业内,拼多多 “不退货仅退款” 的售后服务尽管具有争议性,但的确为平台“拉拢”了不少消费者,方便的售后服务和简单的退款流程,能降低购物门槛且打消用户的顾虑。
此次淘宝发布新规
不少网友也表达了自己的看法
珠海人,对此你怎么看?
◆ 来源:界面新闻、都市快报、澎湃新闻
◆ 本号声明:如有侵权,请联系我们进行删除


