好消息!
珠海这项1900元/月的补贴
适用对象范围扩大啦!
《珠海市人民政府办公室关于优化调整稳就业政策措施全力促发展惠民生的通知》(珠府办〔2023〕8号)已于2023年12月30日生效实施。为了提高惠企政策覆盖面和可及性,珠海市人民政府将就业见习基地可享受的就业见习补贴政策,同等适用于开展见习的用人单位(劳务派遣单位除外)。
也就是说本市注册的企业(非劳务派遣)、个体工商户、律师事务所、社会组织和机关事业单位组织人员参加就业见习的,并按照相关办法开发见习岗位、备案见习人员相关信息和管理的,符合条件者可按珠人社规〔2021〕6号文享受每月1900元就业见习补贴。
具体需要符合什么条件?
一起来了解!
(一)补贴对象
开展见习的用人单位(劳务派遣单位除外)。
(二)补贴条件
1.开展见习的用人单位组织毕业2年内高校毕业生(含港澳户籍高校毕业生)或登记失业的16-24周岁青年(港澳户籍失业青年)参加就业见习,且通过“广东公共就业服务云平台”开发见习岗位、备案见习人员相关信息和对见习人员进行管理的;
2.见习人员见习期限满3个月(含3个月)以上;
3.开展见习的用人单位每月按不低于本市最低工资标准对见习人员支付工作补贴。(从2021年12月1日起,本市最低工资标准为1900元/月。)
(三)补贴标准
每人每月按本市最低工资标准给予补贴。
(四)补贴期限
最长不超过12个月。
(五)申请材料
1.珠海市就业补贴申请表;
2.见习协议书复印件(见习人员签名);
3.珠海市就业见习补贴花名册;
4.见习人员人身意外伤害保险发票或保险单(参加了本市工伤保险的可不提供);
5.见习单位向见习人员发放见习工作补贴明细账单。
(六)申请时间和程序
补贴对象应于见习结束之日(实际见习时间不少于3个月)起1年内提出申请。
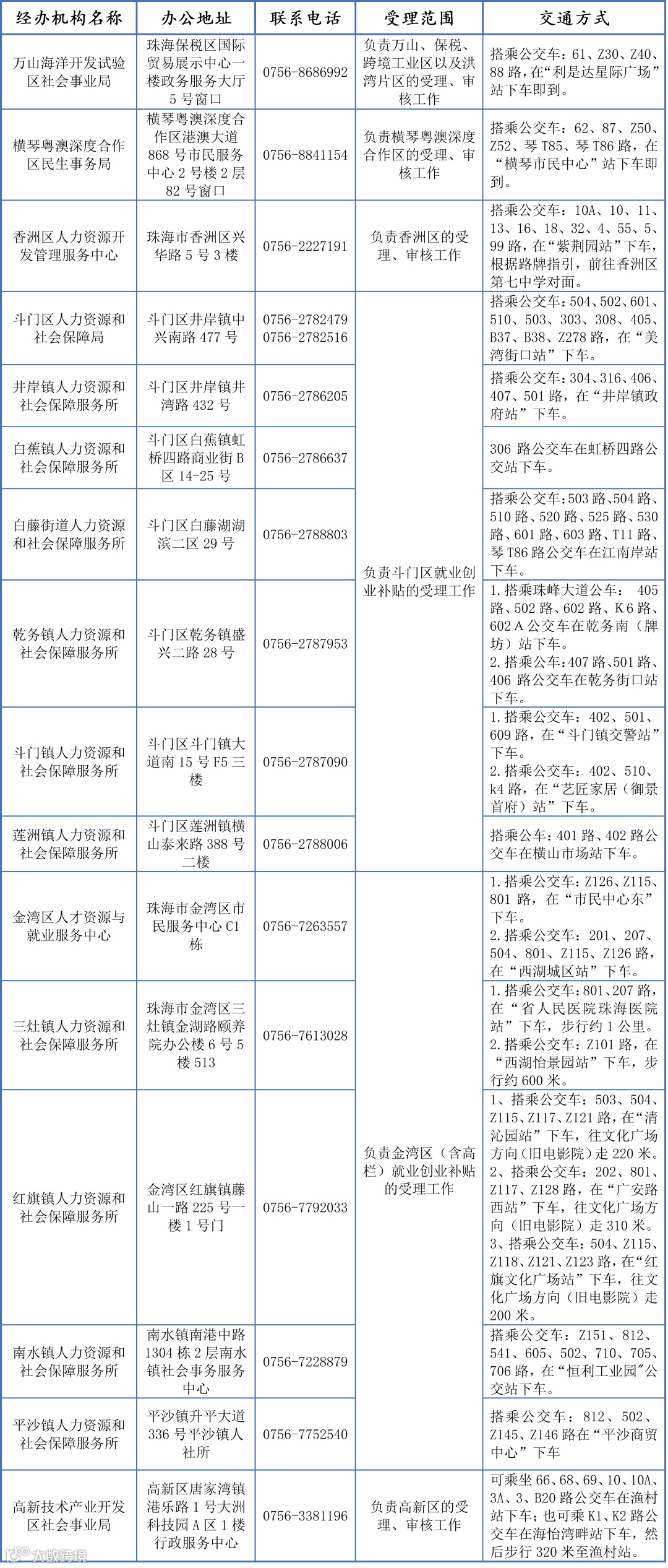
1.登录“广东公共就业服务云平台”,点击导航区右上角的【登录】按钮,进入登录页面,输入账户,点击【登录】按钮,登录成功即可进入“广东公共就业服务云平台”办理业务。点击【个人办事】或【法人办事】中【补贴申办】点击对应补贴项目,注意补贴申请受理地点选取对应的区或街道。
广东公共就业服务云平台网址:
https://ggfw.hrss.gd.gov.cn/employment/internet/portal/#/home
2.选择想要申报的补贴,点击“立即办理”填写申请人相关信息后保存并上传相应附件。点击“提交”,提交成功进入“受理”状态。
3.受理通过后,进入审核及审核汇总环节。对审核资料进行审核并进行汇总,经办机构对审批通过的人员名单及补贴标准进行公示,公示期为3天。
4.公示:通过公示的,同意补贴申请,予以支付;不通过公示的,不予支付(办结)。
5.送达(不计入承诺时限):发放补贴到申请人账户,支付成功。
赶紧把这个消息告诉身边人!
◆ 来源:珠海人社、珠海特区报
◆ 本号声明:如有侵权,请联系我们进行删除
北京市京师(珠海)律师事务所 提供法律支持

