
一季度集中土拍大部分底价成交的情况历历在目,二季度集中挂地就这么猝不及防地来了……
本次集中供地共涉及崇川区、通州区、通州湾、海门区等区域,共计24宗地块,起拍总价超120亿元。
本文先帮大家盘点一下崇川区出让的9块土地,其中6块为商品房住宅,3块为保障住宅,起拍楼面地价最高为13499元/㎡,房屋最高备案指导均价28930元/㎡。
本次土拍将在7月20日集中开拍!
本轮集中供地(崇川区)看点:
1、运河!运河!运河!重要的资源说三遍!这轮崇川区的挂地怕和运河是“杠上了”,6宗商品房住宅,其中有3宗将打造沿河景观房,分别是五龙汇R22010地块、任港湾R22011地块、CR22012地块。
2、浓缩就是精华!主城区R22014地块面积虽小,但地理位置、价格在区域内依旧拥有优势,现在压力给到了隔壁新东区的一众项目。
3、中创南区挂出R22013地块,未来房屋最高限价28930元/㎡,这个价格确定不是来抬轿子的么?
4、苏通园区依旧“稳定输出”,挂出R22015地块,房屋最高限价14910元/㎡。
地块一:R22010地块
地块位置:江海大道南、长新路西、运河北岸路东北侧
规划用途:居住用地
土地面积:93661.82m²
容积率:功能区一:1.85≤R<2.15 /功能区二:1.85≤R<1.93
起拍楼面地价:10080元/㎡
楼面地价最高限价:11591元/㎡
房屋最高限价:26180元/㎡
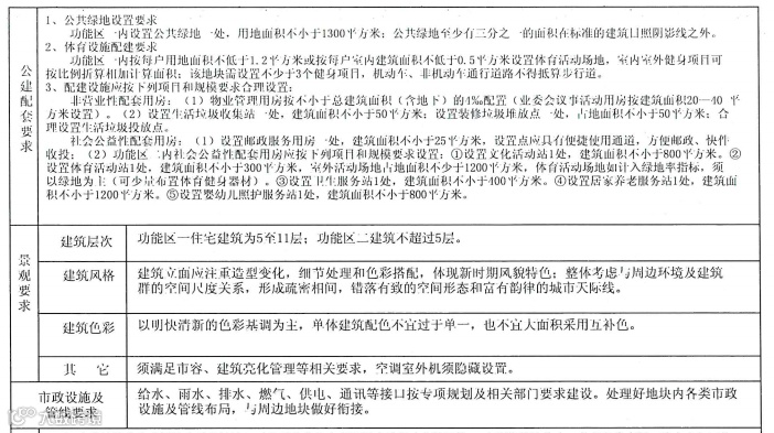
该地块作为本地出让土地中最大面积,根据规划将分为三大功能区,其中功能一区与二区为居住用地,功能三区为道路地下可开发空间。

根据规划,功能一区住宅建筑8-26层,功能二区住宅建筑6-18层,地块功能一区的东南角为幼儿园规划用地。

从地理位置上来看,R22010地块位于五龙汇版块,紧邻通扬运河,北侧为江海大道高架,周边辐射大润发、万达广场等商业,享受优质的自然资源和商业交通资源。
但有意思的是,目前版块内在售的长泰滨河国际,以及尚未开盘星尚御和源皆为“运河边”项目,从价格上看长泰目前均价23500元/㎡,星尚最高限价24500元/㎡。
周边也有不少优质二手房小区,绿城沁园二手房挂牌价2.4万/㎡,绿城兰园二手房挂牌价2.6万/㎡,春江阅二手房挂牌价2.4万/㎡。
R22010地块的最高限价26180元/㎡,从价格来看,该地块似乎并没有太大的优势,也不知道土拍当天能不能上演几大开发商分分钟抬手800万上下的局面了。
地块二:R22011地块
地块位置:任港河北、港秀路西
规划用地性质:居住用地
出让面积:30171.15㎡
容积率:1.20<R<1.40
起拍楼面地价约:11570元/㎡
房屋最高限价:26380元/㎡

地块位于任港湾片区,根据规划,地块内北侧沿规划南通港纬七路设置6层住宅,沿任港河建筑层次不超过5层,未来将打造低密改善产品。
地块三:CR22012地块
地块位置:外环西路东、钟秀路北侧地块一
规划用地性质:居住商业、商务用地
出让面积:52593.65㎡
容积率:1.60<R<1.81
起拍楼面地价:7963元/㎡
房屋最高限价:24000元/㎡
这块地位于老城区外环路东、钟秀路北,临近通吕运河,属于运河景观房。
根据规划,地块住宅建筑为15-23层,沿东侧战胜路布置商业建筑层次不超过3层。

由于R22011地块与CR22012地块都位于任港片区,因此两者享受相同的资源配套:第一人民医院、南通中医院和南通大学附属医院等医疗资源,同时靠近南大街、五水商圈。
有意思的是,R22011地块与CR22012地块离五龙云璟的距离都不远,原本是任港的独苗苗,现下来看可以说是前有狼后后有虎,心疼地抱抱五龙云璟……
地块四:R22013地块
地块位置:静海大道东、朝阳路南
出让面积:44054.82㎡
规划用地性质:居住用地
容积率:2.00≤R<2.27
起拍楼面地价:13499元/㎡
楼面地价最高限价:15523元/㎡
房屋最高限价:28930元/㎡
根据规划,该地块将打造高层和小高层产品,建筑层次为9-26层,原则上按照东低西高要求设置,其中小高层住宅为9-11层,总建筑面积不超过13500㎡。

该地块位于中创版块南区,旁边就是紫琅实验学校,紫琅科技城、大剧院、美术馆都在附近,资源确实不错。
但有一说一,未来房屋28930元/㎡的最高限价,这个价格确定不是来抬轿子的么?有这个钱,中创北的一众项目不香么?
地块五:R22014地块
地块位置:青年中路北、通京大道东侧
出让面积:23574.94㎡
规划用地性质:功能区一:居住用地/功能区二:居住服务设施用地
容积率:功能区一:1.30<R<1.48/功能区二:0.84<R<1.0
起拍楼面地价约:11019元/㎡
楼面地价最高限价:12670元/㎡
房屋最高限价:28460元/㎡
作为本次集中土拍南通市区面积最小的地块,R22014地块虽然小但可以称得上是优质地块:
首先从地理位置上看,该地块位于通京大道与青年路交汇处,紧邻在建中的地铁2号线,交通优势明显;
从产品规划上看,该地块将打造低密的洋房产品,功能一区住宅建筑5至11层,功能二区不超过5层;
区域内暂无新房在售,R22014地块的最高限价28460元/㎡,周边中海铂樾府、远创樽樾目前二手房挂牌价更是突破3万/㎡大关,很明显,现在压力给到了美的云筑、中铁逸都、以及海纳新天地。
地块六:R22015地块
地块位置:海亚路北、江景路东侧
出让面积:49565.34㎡
规划用地性质:居住用地
容积率:1.7 ≤容积率< 1.8
起拍楼面地价约:3404元/㎡
楼面地价最高限价:3912元/㎡
房屋最高限价:14910元/㎡
从位置上看,该地块位于苏通科技园,周围分布多个住宅小区,比如海上传奇、江景瑞园、恒大翡翠华庭等,生活配套正在不断完善。
根据规划,地块住宅建筑为6-15层。

大胆预测一下,这块地可能还会是老面孔(南通苏通科技产业园区滨江房地产开发有限公司)托底,预测失败的话,就当我没说过这句话。
地块七:R22016地块
地块位置:外环西路西、任港路南侧
出让面积:30521.26㎡
规划用地性质:居住用地
容积率:1.67≤R<1.96
起拍楼面地价:11312元/㎡
楼面地价最高限价:12442元/㎡
根据规划条件显示,该地块未来将打造不大于18层的产品。

地块八:R22017地块
地块位置:新华路南、永通路西
规划用途:居住用地
土地面积:52907.91㎡
容积率:1.43≤R<1.68
起拍楼面地价:6937元/㎡
楼面地价最高限价:7630元/㎡
根据规划条件显示,该地块未来住宅建筑不超过11层,建筑风格采用现代建筑,规划应形成良好的天际轮廓线。

地块九:R22018地块
地块位置:幸福路南、福星路西侧
规划用途:居住用地
土地面积:48325.61㎡
容积率:1.53≤R<1.80
起拍楼面地价:5440元/㎡
楼面地价最高限价:5984元/㎡
根据规划条件显示,该地块未来建筑不超过15层。



