
5.23-5.29
上周数据
【1、成交数据】
据南通房产交易网信息,5月16日至5月22日,市区(不含通州区、海门区)新增商品住房预售项目1个,为紫琅天成,面积1.56万㎡。商品住宅销售备案63套,备案面积0.83万㎡。存量住宅销售备案514套,备案面积5.50万㎡。

【2、楼盘上新】
位于南通老城区的濠江南苑近日新领销许,推出7栋共297套住宅房源,以及商业和地下室,该批次的住宅房源为安置房,仅面向政府认可的特定对象销售,价格为:置换价850元/㎡,限定价2200元/㎡,中间价4600元/㎡,市场价8000元/㎡。

【3、地块规划】
创新区CR21032地块规划公示,共9栋18-23F住宅,总户数427户,容积率为2.038,绿地率42%,将由国城打造,精装限价30000元/㎡,该项目将与轨道交通有效衔接,有望打造真正意义上的地铁上盖项目。

【4、城市建设】
5月23日,中国民航局表示,关于为江苏京东货运航空有限公司(筹),颁发公共航空运输企业经营许可证的公示,主运营基地机场为:南通兴东国际机场。

政策措施
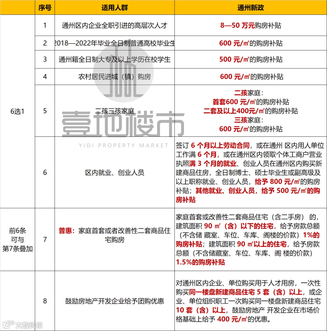
1、26日,通州再出买房新政,政策针对普通人群、高层次人才、在校大学生、二孩三孩家庭……出台了不同程度的补贴。

2、27日,启东出台楼市最新政策,从调整公积金额度、首付比例,给予各类人群购房补贴,取消外地户籍限售等措施满足群众住房需求。

宏观数据
1、根据国家统计局数据,截至今年4月末,全国商品房待售面积5.57亿平方米,同比增长8.4%,按人均住房建筑面积39.8平方米计算,现有待售商品房面积已足够1400万人居住。我国商品住宅广义库存量已经达到38.4亿平方米,足够满足9600万人的居住需求。

2、住建部、财政部、人民银行近日发布通知,受新冠肺炎疫情影响的企业,可按规定申请缓缴住房公积金,到期后进行补缴。在此期间,缴存职工正常提取和申请住房公积金贷款,不受缓缴影响。
同时,《通知》还对受新冠肺炎疫情影响的缴存人,不能正常偿还住房公积金贷款的,规定不作逾期处理,不作为逾期记录报送征信部门。
行业新闻
雅居乐集团:全数偿还定期贷款信贷。
融信:交付“不减配”,坚持兑现承诺。

旭辉集团:8亿元公司债券在上交所注册生效。
建发股份:首次授予限制性股票约1.15亿股,解除限售需完成业绩考核。
美的置业:成功发行10亿公司债,债券票面利率确定为4.50%,系首批创设信用保护合约发债示范房企。
碧桂园:2022年第一期公司债完成发行,规模5亿利率4.5%。
阳光集团:5亿超短期融资券违约,或触发其他境内债相关条款。
新闻来源:第一财经、网易新闻、财联社、南通城建先锋等


