
8月第一天通州挂出2块优质地块
8月最后一天土拍结果出炉!
神辉!神辉!还是神辉!
刚刚!通州2块地土拍结果出炉!
双双1轮竞拍
神辉置业连拿两地块
老城区R2023-012地块
成交总价约5.19亿
成交楼面价约9517元/㎡!
川姜板块R2023-015地块
成交总价约6.05亿
成交楼面价约6574元/㎡!
▼地块位置:大庆路北侧、虹南路西侧
▼出让面积:45415㎡
▼容积率:1.05-1.2
▼拿地房企:南通泽宏置业有限公司(神辉置业)
▼起拍楼面地价:9517元/㎡
▼成交楼面地价:9517元/㎡

R2023-012地块规划为住宅用地,出让面积为45415㎡,容积率1.05-1.2,建筑密度≤25%,绿地率≥30%。


用地红线图
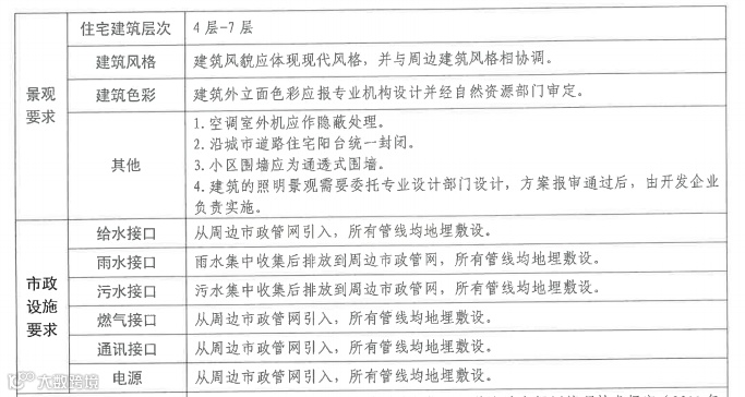
根据规划,该地块容积率1.05-1.2,住宅建筑为4-7层的别墅和洋房产品,集中公共绿地不小于 700 ㎡。

此外,规划还规定,该项目建筑风貌为现代风格,空调外机作隐蔽处理,沿城市道路住宅阳台统一封闭,小区围墙应为通透式围墙。

建设项目规划条件
该地块包含原通力油泵厂和前段时间刚刚拆除的南强钟楼及附属建筑,今年5月份,通力油泵地块内的南强钟楼(1幢-22幢不动产及厂区内的其他地面建筑物、构筑物、相应附属设施)在阿里资产司法拍卖平台进行了拍卖,最终由南通神辉置业有限公司拍下。

在售新盘方面,地块周边竞品项目较多,包括圆融璟悦、金玥湾、万科官山望、龙湖华德鑫基天璞、龙湖卓越·悦珑湾、招商代建R2022-011地块(案名:通州府),区域内竞争压力较大。
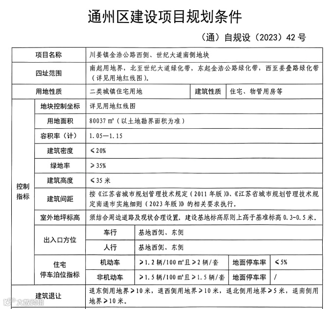
▼地块位置:世纪大道南侧、金浩公路东侧
▼出让面积:80037㎡
▼容积率:1.05-1.15
▼拿地房企:南通泽宏置业有限公司(神辉置业)
▼起拍楼面地价:6574元/㎡
▼成交楼面地价:6574元/㎡

该地块位于世纪大道南侧、金浩公路西侧,地处川姜镇板块,地块北侧即为规划建设的川姜小学(规划),周边有中国叠石桥国际家纺城华融和生国际商业广场,周边配套设施齐全,目前周边有世纪之光、碧桂园都荟锦等楼盘在售。

根据规划,该地块建筑层次为3-9层,且不得建设低层独栋住宅,同时也规定,空调室外机应作隐蔽处理,沿城市道路住宅阳台统一封闭。


