
9月30日至10月13日(含国庆假期10.1-10.7),市区(不含通州区、海门区)新增商品住房预售项目2个,预售面积6.71万㎡。商品住宅销售备案238套,备案面积3.05万㎡。存量住宅销售备案339套,备案面积3.49万㎡。详细信息如下:
商品房预售信息

各区商品住宅销售情况

商品住宅销售趋势


商品住宅销量排行

各区存量住宅成交情况

存量住宅成交量趋势


10月14日至10月20日,市区(不含通州区、海门区)新增商品住房预售项目2个,预售面积1.73万㎡。商品住宅销售备案229套,备案面积2.89万㎡。存量住宅销售备案409套,备案面积4.29万㎡。详细信息如下:
商品房预售信息

各区商品住宅销售情况

商品住宅销售趋势

商品住宅销量排行

各区存量住宅成交情况

存量住宅成交量趋势

南通主城又有重磅宅地挂牌!起拍楼面价10950元/㎡!
继上周南通市区密集挂牌
8宗低密宅地之后
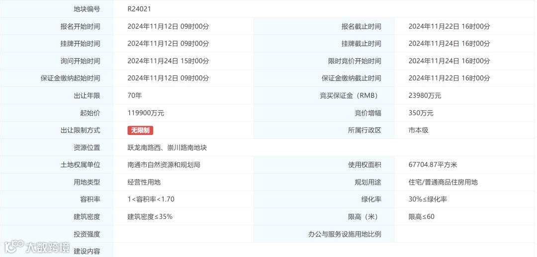
近日,新城区R24021地块正式挂牌
起拍楼面价约10950元/m²
值得关注!
R24021地块位于南通新城区跃龙南路西、崇川路南地块,总占地面积约67704.87㎡,容积率1-1.7,限高60米,未来将打造小高层/洋房社区。

地块采用“价高者得”的竞买规则,起拍总价约11.99亿元,折合起拍楼面价约10950元/㎡,将于11月24日正式出让。
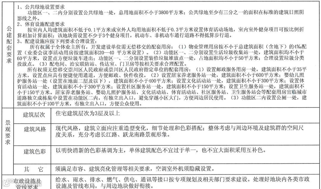
根据规划条件显示,地块分为两个功能区,须配套建设物业管理用房、生活垃圾收集站、装修垃圾堆放点、邮政服务用房、居家养老服务站、婴幼儿照护服务站、文化活动站、体育活动站、社区服务站、卫生服务站等非营业性配套用房。

R24021地块位于南通新城区板块,与滨江片区一路之隔,紧临长江中路高架,交通便捷。
配套方面,中南CBD商圈、滨江公园、通师一附、一中集聚,生活相当便利。
土拍方面,该片区内仅有一宗地块出让:
2022年12月,致豪地产&南通轨道置业联合体竞得R22030地块,成交金额9.31亿元,成交楼面价14328元/㎡。项目案名万濠朗润,目前106-188㎡3/4居在售,均价31000元/㎡。

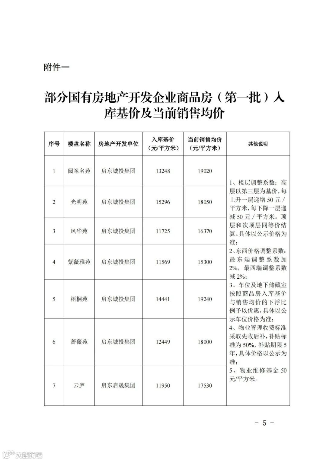
入库基价表公布!南通一地房票安置有变!
启东房票安置将有新变化!
商品房入库基价全部公开
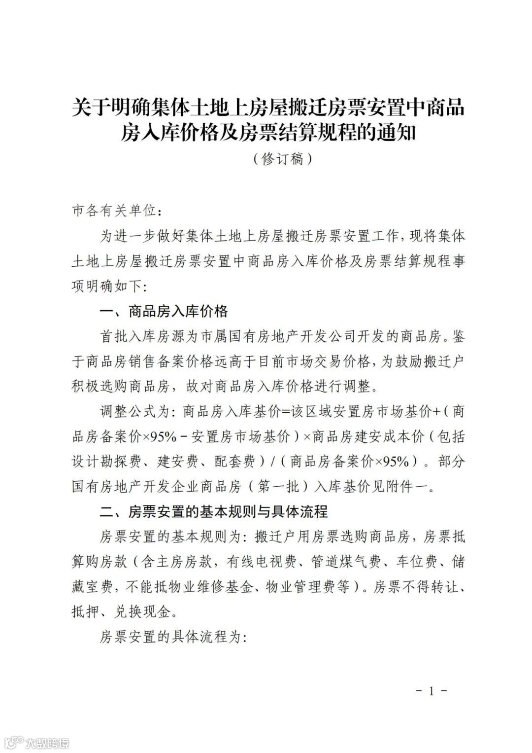
日前,启东发布《关于修订《关于明确集体土地上房屋搬迁房票安置中商品房入库价格及房票结算规程的通知》公开征求意见的公告》,值得一提的是,文件直接公布了各商品房入库基价,值得参考。

商品房入库价格
首批入库房源为市属国有房地产开发公司开发的商品房。鉴于商品房销售备案价格远高于目前市场交易价格,为鼓励搬迁户积极选购商品房,故对商品房入库价格进行调整。调整公式为:商品房入库基价=该区域安置房市场基价+(商品房备案价×95%-安置房市场基价)×商品房建安成本价(包括 设计勘探费、建安费、配套费)/(商品房备案价×95%)。

房票安置的基本规则与具体流程
房票安置的基本规则为:搬迁户用房票选购商品房,房票抵算购房款(含主房房款,有线电视费、管道煤气费、车位费、储藏室费,不能抵物业维修基金、物业管理费等)。房票不得转让、 抵押、兑换现金。
房票安置的具体流程为:
1. 开具房票。属地区镇根据搬迁补偿安置方案明确的安置面积及安置价格,计算房票金额并开具房票。房票票面金额计算公式为:房票金额=搬迁户核定的安置面 积×该安置区市场单价。房票票面金额由政府补贴金额与个人支 付金额组成。其中个人支付金额为核定的安置面积个人应支付的 房款。其余部分为政府补贴金额。
2. 搬迁户持房票购买入库商品房。房地产开发公司根据确定的入库基价及楼层差价、东西端差价等计算每套房源价格,供安置户选购。原则上每户选购入库商品房总面积可在安置面积基础上超选不多于10平方米。如再超过则按市场销售价计算。
3. 领取房价结算单。搬迁户凭选房确认单至属地区镇政府进行房价结算,领取房价结算单。房价结算办法为:
(1)选购房源房价大于房票金额的,政府补贴金额按房票 金额中的政府补贴金额结算,剩余部分全部由个人支付。
(2)选购房源房价小于房票金额的,按比例结算个人支付 金额与政府补贴金额。即:
个人支付金额=房票中的个人支付金额/房票总金额×选购房源的房价总金额。
政府补贴金额=房票中的政府补贴金额/房票总金额×选购房源的房价总金额。
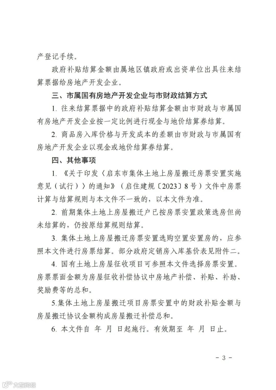
4. 结算房款。搬迁户持房价结算单交纳个人应支付的房款, 与房地产开发企业签订商品房预(销)售合同,办理入住和不动产登记手续。政府补贴结算金额由属地区镇政府或出资单位出具往来结算票据给房地产开发企业。
前期集体土地上房屋搬迁户已按房票安置政策选房但尚未结算的,仍按原结算规则结算。
集体土地上房屋搬迁房票安置选购空置安置房的,应参照本文件进行房票结算。

原文如下






1、中房报:对于房地产而言,目前政策是够的,力度是大的,关键是要抓落实。各部门、各地方、各企业,既要正视困难,更要坚定信心;既要抓住重点,也要主动作为,要干字当头、众志成城、撒豆成兵。
2、澎湃新闻:成都万达商业广场投资有限公司原先唯一股东大连万达商业管理集团退出,新增股东坤华(天津)股权投资合伙企业公司,该公司主要由新华人寿保险股份有限公司持股(99.9%)。此前新华保险还接盘了万达集团总部所在的北京万达广场实业有限公司。


