
崇川区重磅发布
《2021年区政府
重点工作任务分解表》
和
《2021年区政府
重点民生实事项目任务分解表》
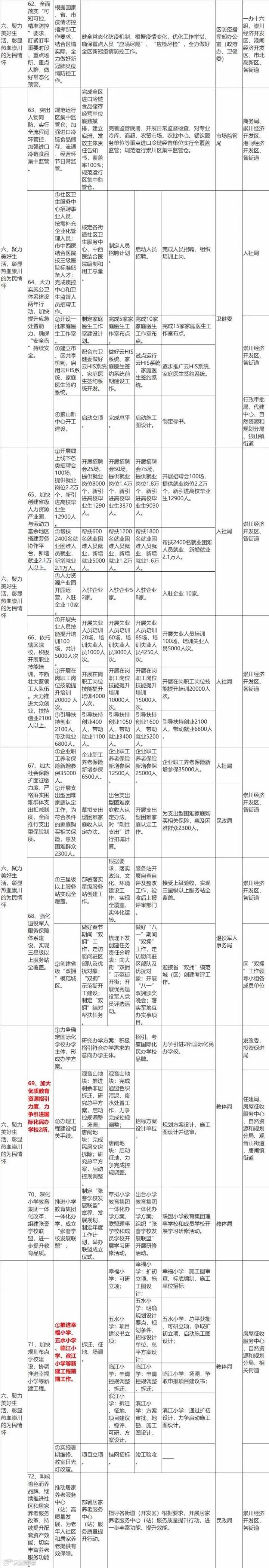
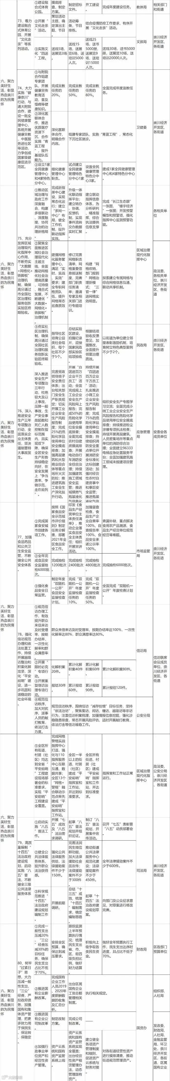
其中涉及
五水小学、滨江小学
临江小学、幸福小学的推进
以及在五龙汇板块
打造四星级、五星级酒店
比选曲江文化、域见文化等
企业落地文旅项目
比选葛洲坝集团等企业
完善沿江配套基础建设
比选保利集团等企业
打造高端住宅项目
比选香港开元集团等企业
落地星级酒店项目
比选中建八局等企业
打造行政中心、体育公园等项目...
可以说是亮点纷呈!

南通人门户网站、南通人官方微信整理发布
| 来源 南通市崇川区人民政府办公室、掌上南通等 |
*免责声明:本文为转载信息,不代表本号观点,如有违规、侵权请联系我们,第一时间删除。
点击上面超链接即可查看

















