大数跨境
0
0

突然涨价了!很多南通人爱吃!

突然涨价了!很多南通人爱吃! 南通人
2021-10-23
1
导读:点击查看!
   
   
   

广告


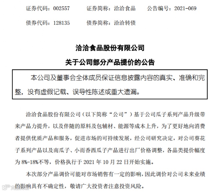
10月22日午间,一家知名瓜子生产厂家发布公告,拟对葵花子、南瓜子、西瓜子等产品提价,幅度8%-18%不等,这是公司上市11年来第二次提价,上一次是2018年7月,提价6%-14.5%不等。 

由于去年疫情基数较高,今年上半年洽洽食品营业收入和净利润同比仅分别同比增长3.76%、10.86%。券商分析认为下半年随着旺季销售逐步开展,看好公司瓜子产品未来继续放量,坚果品类铺货率仍有较大提升空间,业绩将迎来进一步改善。

 9月24日传出涨价消息并在10月12日落地的某酱油企业,近一个月涨幅超过30%,整个食品饮料指数涨幅超过10%,明显跑赢大盘。

时隔三年再提价

该公司称,基于公司瓜子系列产品升级带来产品力提升,以及伴随的原料及包辅材、能源等成本上升,为了更好地向消费者提供优质产品和服务,促进市场的可持续发展,经公司研究决定,对公司葵花子系列产品以及南瓜子、小而香西瓜子产品进行出厂价格调整,各品类提价幅度为8%-18%不等,价格执行于2021年10月22日开始实施。


 这是洽洽食品上市11年来的第二次提价,上一次发生在2018年7月。彼时公司对香瓜子、原香瓜子、小而香西瓜子等八个品类的产品进行出厂价格调整,提价幅度为6%-14.5%不等。而提价的理由同样是“公司瓜子系列产品原料升级带来产品力提升,以及伴随的原料及包辅材成本上升”。

对于此次提价,实际上在8月底的一次机构投资者调研中公司已经释放相关信号。彼时有投资者问“上半年瓜子坚果的价格体系有变化吗?下半年是否有调价计划?”,洽洽食品表示,“公司在上半年瓜子坚果定价方面没有变化,下半年的定价情况主要根据新采购季的价格进行预判与应对。今年年初大宗商品和包材等均有上涨,公司后期不排除有调价的可能,目前没有明确的时间表。”



网友:囤点瓜子?
股价早盘已涨停

尽管公司在公告中表示,本次部分产品调价可能对市场销售有一定的影响,因此调价对公司未来业绩的影响具有不确定性。但市场明显解读为利好,今日早盘洽洽食品开盘就一路匀速拉升,不到一小时已经逼近涨停,随着10点38分一笔近万手买单打出,最终冲上涨停,中途一度有开合,但收盘仍维持涨停。


对于该提价公告,有网友表示嗑瓜子追剧要多花钱了,是不是要屯点瓜子。


记者从某电商平台洽洽官方旗舰店看到,不考虑平台的折扣优惠,洽洽最经典的285克招牌原香瓜子2包30元,即便按此次最低涨价幅度8%算,提价后将涨到2包32.4元,小而香西瓜子(360克)则将从目前的22.9元涨至25左右元。

上半年业绩增速一般
三年3.5倍后股价一度腰斩

作为国内炒货龙头,今年上半年洽洽食品的业绩表现一般。

8月19日晚其发布的2021年半年度报告显示,公司实现营业收入与23.81亿元,归属于上市公司股东的净利润3.27亿元,较上年同期分别同比增长3.76%、10.86%;公司整体销售毛利率由2020年上半年的32.23%下降至30.53%。

而从2018年到2020年,洽洽食品三年净利润从2.19亿元增加至8亿元,增长250%,复合增长率达到35%。其股价也16元涨至最高70元附近,三年涨幅超过340%,而进入2021年股价则一度腰斩,最低跌至35.8元。此次提价,无疑对提升业绩和产品毛利率大有裨益。


中泰证券指出,洽洽以瓜子起家,专注坚果炒货休闲食品20年,目前已成为国内坚果炒货市场首屈一指的龙头企业。行业层面,休闲食品市场空间广阔,洽洽所处种子和坚果炒货子行业是行业内增长较快的细分赛道,未来有望实现放量增长。公司层面,得益于洽洽的全产业链布局+线下渠道深耕带来的强大铺货力,洽洽以高品质、低成本、更高性价比打造了卓越的产品力。

下半年随着旺季销售逐步开展,中泰证券表示看好公司瓜子产品未来继续放量,坚果品类铺货率仍有较大提升空间,业绩将迎来进一步改善。

国海证券也表示,公司作为坚果炒货龙头,在葵花子市场具有稳固领先地位, 且培育每日坚果第二曲线,坚果市场空间较大,有望持续贡献业绩弹性,“2021 上半年受到基数影响业绩增速放缓,看好下半年业绩环比改善,维持买入评级”。

德邦证券称,按零售额计算2020年我国休闲食品行业规模达7749亿元,预计2020-2025年复合增长率达7.3%,2025 年规模将达11014亿元。其中,种子及坚果炒货2020年零售市场规模约1415亿元,约占18%,是占比第二高的品类,预计未来5年复合增速达9%,至2025年零售总规模达2173亿元。坚果炒货行业格局较为分散,测算2020年洽洽食品、三只松鼠零售市场份额分别为 6.6%/5.6%,未来市场份额有望进一步集中,龙头发展空间大。



南通人门户网站、南通人官方微信整理发布

| 来源 综合中国基金报 |

*免责声明:本文为转载信息,不代表本号观点,如有违规、侵权请联系我们,第一时间删除。

南通人都在看

注意!即将严查!

如皋花木大世界申请破产!

点击上面超链接即可查看


据说点了“在看”的人会变好看哦!
【声明】内容源于网络
0
0
南通人
致力打造专属南通人的生活门户网站,网罗南通购物、美食、家装、房产、人才等海量生活资讯。
内容 2869
粉丝 0
南通人 致力打造专属南通人的生活门户网站,网罗南通购物、美食、家装、房产、人才等海量生活资讯。
总阅读1.8k
粉丝0
内容2.9k