
广告
开车忘带驾照怎么办?
好办,请出示你的“电子驾驶证”!
小编了解到
第二批110个推广应用城市
将自10月20日至26日错峰上线
电子驾驶证申领功能
咱们南通的
具体启用时间为
10月26日
为保证电子驾驶证及时、顺利发放,第二批110个推广应用城市将自10月20日至26日错峰上线电子驾驶证申领功能,驾驶人可以对照本地启用时间安排,通过全国统一的“交管12123”APP申领电子驾驶证。推广应用城市发放的电子驾驶证在全国范围内有效,可以在办理交管业务、接受执法检查时出示使用,并可以拓展客货运输、汽车租赁、保险购置等社会应用场景。
电子驾驶证由正页和副页两部分组成。其中,正页主要包括驾驶证基本信息、电子证生成时间、用于验证信息的二维码和一维码等内容;副页主要包括驾驶人住址、发证机关、驾驶记录以及准驾车型代号规定等内容。其样式如下:
需要注意的是,根据电子驾驶证上的照片不同的类型,申请电子驾驶证分为3种情形:
01 使用已留存的照片申领
02 使用手机拍照的照片申领
03 使用相册内的照片申请
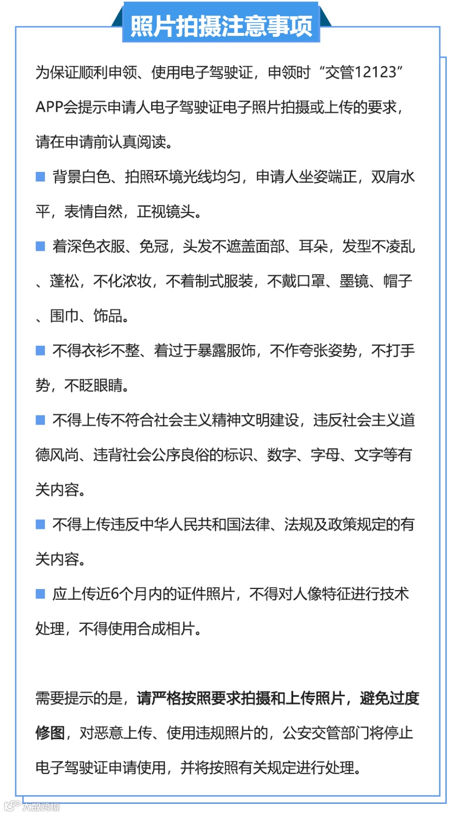
提醒大家,拍照的时候还需要注意这些:
![]()
![]()
电子驾驶证
更换照片、重新申领、窗口申领
等特殊情形
(一)更换照片。已申领电子驾驶证的,申请人可以自愿选择是否更换电子照片,在进入“交管12123”APP电子驾驶证界面后,可以申请更换电子照片。需要提示的是,由于电子驾驶证启用前期申领人数较多,请尽量避免在业务高峰时期更换照片。
(二)重新申领。已申领电子驾驶证的,因准驾车型、驾驶证有效期、发证机关等发生变化办理换证业务后,申请人需要重新申领电子驾驶证。
(三)窗口申领。对因特殊原因导致无法通过“交管12123”APP申领电子驾驶证的,申请人可以到驾驶证核发地车辆管理所申领,车辆管理所审核后将通过“交管12123”APP发放电子驾驶证。
南通人门户网站、南通人官方微信整理发布
| 来源 公安部交通管理局 |
*免责声明:本文为转载信息,不代表本号观点,如有违规、侵权请联系我们,第一时间删除。
点击上面超链接即可查看























