
广告
南通市疫情防控2022年第41号通告
4月8日0时至24时,南通无新增本土确诊病例,新增本土无症状感染者15例,基本情况和行程轨迹涉及新增风险点位附后(之前公布过的相同风险点位已管控,不再重复公布)。
本轮疫情(3月4日)以来,我市无新冠肺炎本土确诊病例,累计报告本土无症状感染者112例,解除医学观察8例,104例在定点医疗机构隔离医学观察。
在此提醒广大市民,如发现与公布的相关人员行程轨迹有交集,请立即向所在镇(街道)、村(社区)报备,配合落实流调排查、核酸检测、隔离管控等措施。隐瞒与确诊病例或者无症状感染者有密切接触史,导致疫情传播扩散的,将承担相应法律责任。
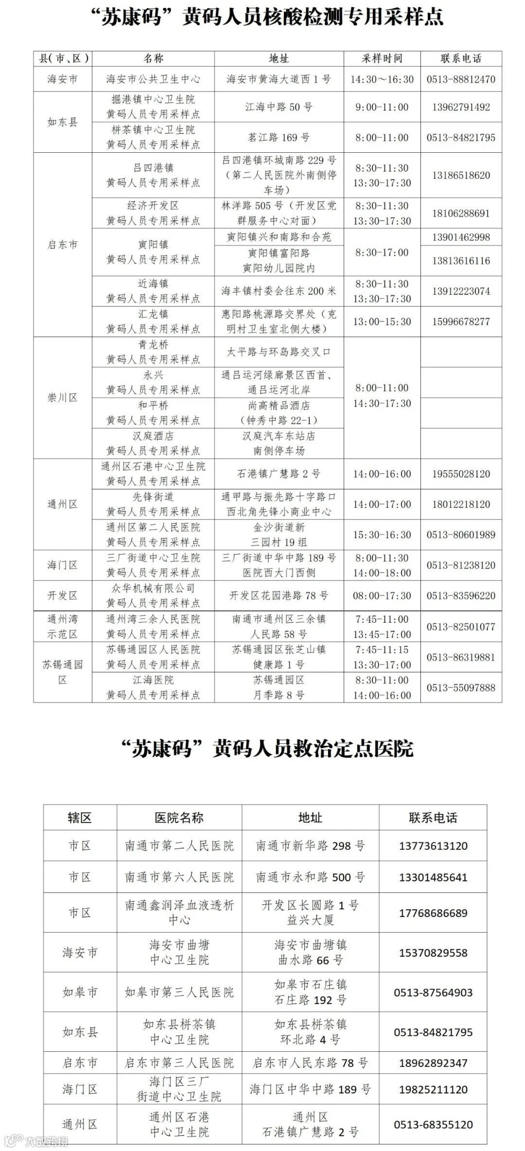
我市将对与新冠病毒核酸检测阳性人员的时空伴随者赋健康码“黄码”,请及时关注健康码状态。一旦发现转为“黄码”,应立即主动向所在社区(村)和单位报告,配合落实相应健康管理措施。经属地防指再甄别,判定为密接、次密接的,落实相应健康管理措施;其他“黄码”人员落实7天居家健康监测,第1、3、7天核酸检测。
“黄码”人员如需采样检测或就医,须前往专用核酸采样点和定点医院(名单附后)。在“黄码”人员较多的社区设置临时或流动“黄码”采样点(由属地防指另行发布),如对赋码有异议,请及时向所在社区(村)申请复核。
请广大市民朋友继续增强防范意识,坚持“防疫三件套”,规范佩戴口罩、保持社交距离、注意个人卫生;牢记“防护六还要”,口罩还要戴、社交距离还要留、咳嗽喷嚏还要遮、双手还要经常洗、窗户还要尽量开、疫苗还要及时种。如出现发热、咳嗽等症状,在做好个人防护前提下,及时就近前往医院发热门诊就诊。
南通市新冠肺炎疫情联防联控指挥部
2022年4月9日
无症状感染者98:
尹某,男,22岁,货运司机,住通州区东社镇甜菜果蔬种植有限公司宿舍,系第36号通告无症状感染者81徐某的密切接触者,在集中隔离管控中发现。
4月2日-5日,通州区东社镇天采果蔬种植有限公司。
4月3日-5日,长阳路沿江公路路口(苏锡通、通州、海门交界处),海门区四甲镇宏伟村。
4月2日,苏中农副产品交易中心水产品批发市场(海门区富江路水果批发市场),瓯江路与南海路路口公共厕所,崇川区盒马鲜生超市(宝声广场店、万象城店)。
4月3日,崇川区盒马鲜生超市(宝声广场店、星光耀店),通州区东社镇惠民酒店门口的张汉义熟食摊。
4月4日,通州区东社镇张浩轩包子店,二甲镇余北大桥沙县小吃、好又多超市(北潭村村委会隔壁),崇川区盒马鲜生超市(星光耀店、万象城店),海门区叠港公路中化道达尔加油站(吉龙站)。
4月5日,通州区二甲镇余北村2组上海南翔汤包店、南兴镇西侧加油站向南道路围挡处,崇川区盒马鲜生(万象城店、星光耀店),G15沈海高速开发区收费站停车场。
无症状感染者99:
李某,男,65岁,保洁员,住崇川区世纪东城,在重点人群筛查中发现。
4月2日、3日、5日,世濠花园。
4月4日,世纪新城北门西边鱼摊。
无症状感染者100:
施某,男,39岁,水电工,在交通查验服务点发现,在通无行程轨迹。
无症状感染者101:
沈某,女,51岁,个体经营户,住开发区星月花园,系第40号通告无症状感染者90韩某的密切接触者及同住家人,在集中隔离管控中发现。
4月2日,珂玛纺织有限公司(开发区科兴路6-2号)、狼山超市(朝阳路37号)。
4月3日,星月花园小区南门入口处烟酒店及隔壁水果店。
4月4日,开发区小海街道鑫豪果业水果店(安富南路56-8号)、天天新鲜果蔬店(星月花园3栋105),狼山超市(朝阳路37号),珂玛纺织有限公司,崇川区常青菜市场(常青路10号)。
无症状感染者102:
张某,女,68岁,住通州区先锋街道秦家埭村,系第36号通告无症状感染者82许某的密切接触者,在集中隔离管控中发现。行程轨迹涉及风险点位已管控。
无症状感染者103:
施某,男,49岁,个体经营户,住崇川区世纪东城,系第40号通告无症状感染者86何某的密切接触者,在集中隔离管控中发现。
4月3日-5日,优臣美业化妆品商行(世纪东城32幢104店铺)。
4月2日—5日,鼎盛电脑店(世纪新城东大门)。
4月2日,发发爆果仓店(世纪东城店),星宇花园(开发区中兴街道),中国石油加油站(鑫纳尔站),顺丰速递营业点(观新路店)
4月4日,滨江公园。
4月5日,顺丰速递营业点(观新路店),天衢批发超市(世纪东城店),散步1小时路线(下午15时起,沿盘香路往北至观新路加油站往东穿过小公园往北至洪江路,后向东至通富路往南至世纪大道,后往西至盘香路回优臣美业)。
4月6日,精制鲜包店(裕景苑南门)、益丰大药房,沙县小吃店(世纪东城优臣美业隔壁)。
无症状感染者104:
曹某,女,36岁,教师,住崇川区世纪花城,系第40号通告无症状感染者86何某的密切接触者,在集中隔离管控中发现。
4月3日,乐众购物广场超市(星城路268号),光头生鲜店(世纪新城1-09),滨江公园。
无症状感染者105-108、111:105周某,女,48岁,前台工作人员,住崇川区吴中豪景华庭;106葛某,女,51岁,保洁员,住崇川区滨江花园;107宋某,女,52岁,保洁员,住崇川区临江家园;108朱某,女,43岁,保洁员,住崇川区园林佳苑;111易某,女,53岁,保洁员,住开发区星景花园。均系第40号通告无症状感染者97葛某的密切接触者,在集中隔离管控中发现。
4月4日,小王果业(龙王桥东路888号),其他行程轨迹涉及风险点位均已管控。
无症状感染者109:
黄某,女,64岁,个体经营户,住通州区先锋街道三圩头村4组,系第40号通告无症状感染者92许某的密切接触者,在集中隔离管控中发现。
4月3日,先锋街道通海路老信用社宿舍。
4月5日,刘继朋馒头包子铺(先锋街道综合市场前50米)。
4月6日,先锋街道富锋花苑,包华健厨具店(先锋街道通甲路639-162)。
无症状感染者110:
袁某,女,53岁,退休人员,住崇川区城市嘉苑,系第40号通告无症状感染者86何某的密切接触者,在集中隔离管控中发现。
4月3日-5日,中南世纪花城5幢。
4月6日,“鞋子澡堂”洗鞋店(段家坝路与虹桥路十字路口往西50米处路北)、馨黑马蔬果超市(太阳鑫城)。
无症状感染者112:
顾某,女,65岁,无业,住崇川区世纪东城,系第40号通告无症状感染者86何某的密切接触者,在集中隔离管控中发现。
4月4日,光头生鲜店(世纪新城1-09),瑞发粮油水面店(世纪东城小区西门南边)


南通人门户网站、南通人官方微信整理发布
| 来源 南通市崇川区新冠肺炎疫情联防联控指挥部 |
*免责声明:本文为转载信息,不代表本号观点,如有违规、侵权请联系我们,第一时间删除。
崇川区、通州区、南通开发区公布第四轮全员核酸检测结果
轨迹!南通市疫情防控2022年第39号通告
点击上面超链接即可查看




