
![]()
广告
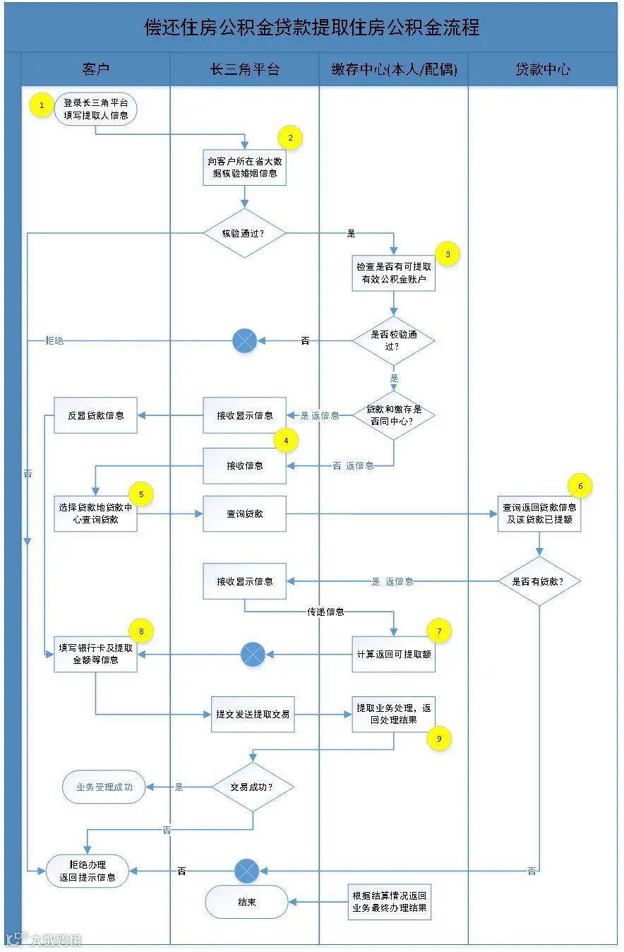
近日,2024年长三角住房公积金一体化推进会在安徽省六安市召开,会上长三角三省一市住房公积金监管部门达成重要共识,共同推动在长三角“一网通办”平台开展偿还公积金贷款提取住房公积金业务。
会议制订了2024年长三角住房公积金一体化工作方案,根据方案,长三角区域内城市可通过长三角“一网通办”平台,异地办理提取公积金业务,切实满足公积金贷款的职工家庭在长三角异地办理提取公积金需求。
申请人本人或配偶名下有公积金贷款,均可在缴存地范围内申请提取自己的住房公积金,职工可登录长三角“一网通办”平台办理。业务开展范围将从试点中心逐步向其他城市中心扩展,预计10月底前有条件的中心全部接入运行。


南通人官方微信整理发布等
来源:安徽日报
南通人官方微信整理发布等
来源:安徽日报
*免责声明:本文为转载信息,不代表本号观点,如有违规、侵权请联系我们,第一时间删除
戳这里关注我,了解南通生活大小事👇
*免责声明:本文为转载信息,不代表本号观点,如有违规、侵权请联系我们,第一时间删除
戳这里关注我,了解南通生活大小事👇

