
一点财堂给银行小伙伴们的一封信
这两年有许多银行的小伙伴儿们来咨询,说老师能不能给上一些资产配置的理财课?由此也陆陆续续做了好多期培训。然而当最近又有越来越多的银行领导和小伙伴儿提到了资产配置学习需求的事儿,这才让我和几位同事开始沉下心来思考:关于员工理财能力的提升,是在好早之前就已经存在的需求了。大伙儿每年也都会就这个主题组织几期培训来提升相关能力,并持续多年。可是:
为何时至今日许多伙伴儿在学了很多理财知识和模型后,却依然做不好理财?
为何在学了很多产品功能和销售话术后,却依然很难通过配置来提升客户的综合资产?
一个理财经理和我说:“我天天在和理财打交道,却依然感觉好像还不懂理财。”
“感觉理财离我很近,却又似乎离得很远。”
为什么会这样?我们思来想去,发现原因其实有不少,但最核心的还是以下两个:
1
光学习理财理念与模型
“有道理,但没效果”
传统意义上的资产配置学习,学的都是“没错”的内容。比如“标普资产配置的四个象限”;比如“鸡蛋不要放在一个篮子里”;比如理财的“金字塔模型”;又比如“人生的七张保单”…...这些大家都已经有了解了。
理论没错,但是:标准普尔四象限里,“要花的钱”占10%,有多少人能只拿10%的钱来做日常开销?;“鸡蛋不要放在一个篮子里”,那为什么又要放在基金、理财、保险的篮子里?每个篮子放多少的依据又是什么?只是为了分散而分散?…...
一旦人们发现“理论正确”但“难以实践”,所谓的理财模型就变得鸡肋。不能不懂,但好像又不怎么实用。所以,许多伙伴儿在学了很多配置模型后,理财最重要的底层核心逻辑却依然没有真正建立。
2
学习“产品销售”
但不学习“资产配置下的产品理解”
许多伙伴儿对产品的理解,大部分是停留在收益层面的。而很多过往关于产品的培训,因为短期业务压力的关系,也多聚焦在客户邀约与促成的话术包装上:包装话术吸引客户到访、包装话术引导客户成交。
一方面如此实操确实解决了短期的业绩困扰,但另一方面也由此出现了两个最核心的问题:一是在产品上后续产品若没有持续的高收益做支撑,便很难持续成交,客户资源快速消耗后业务难以为继;二是在能力上很多员工的学习停留在产品功能和话术层面,搞半天实际并没有真正解决自身“专业配置能力提升”的问题,难以真正通过“专业配置”树立专业形象,进而真正帮到客户、提升客户综合资产。
如何解决这些问题?于是进一步寻求培训学习成了唯一出路。
但是,市场上关于“如何提升理财和配置能力”的相关资源实在太多了,书籍、视频、培训课程…...看似资源很多,但“多”反而变得“有害”,因为要在那么多资源里去选择、学习,耗费的精力和时间成本实在太高了:
-要花金钱和时间去获取资源(书籍、视频、培训课等);
-还要抽几小时甚至几十小时时间去看去学习;
-一些时候学完觉得有道理,但一回到工作或生活里突然发现还没有实操指导意义…...
金钱尚且不论,时间和精力上的耗费是尤其巨大的。甚至如果因为被误导而做出了错误的选择,那么付出的代价更是难以弥补。
如何解决这个问题?【一点财堂】的出发点正是基于此:
1
专业学习中
通过专业资源帮助大伙儿筛选、梳理并分享底层核心的理财逻辑与实操知识,区别于单纯理论说教,通俗易懂好上手,分门别类、渐进有序、并更像一本理财字典,当需要时方便检索。
为此,我们计划推出了【理财与生活】版块,从生活角度切入理财,帮助大家认识理财、认识金融工具、了解金融工具的选择要点、并认识金融工具在生活中的应用关联(理财与子女教育、理财与婚姻关系、理财与生活品质、理财与风险规划等)。
通过对理财系统全面且生活化地梳理,帮助大家渐进提升专业能力。我们争取做到掌握理财方面的基础实操,关注【一点财堂】就够了,节省你的精力和资源。
2
日常维护中
我们相信真正好的销售和配置学习,一定是客户视角的。即:客户也能学、也能看、也能认同并实践的,才是不理论、不套路的内容。
因此我们推出了【理财100问】专栏,结合【客户疑问】、【主题节日】、【热点追踪】三个维度,定期更新,站在客户视角,发布专栏内容,方便理财经理直接转发使用或摘录取用,进而能引导并教育、维护客户,帮助客户梳理、树立正确的理财投资观念,而非一味看重收益。
3
销售实践中
在后期我们会推出【线上微沙龙】专栏,助力银行小伙伴儿们针对不同客户组织开好线上微沙,帮助大伙儿树形象、增服务、提粘度、促业务。
同时,我们计划再适时提供一点点的额外“装备”,我们会结合专栏内容,不定期分享一些理财工具和模板,以及一些适合理财经理转发客户的手账内容,帮助大家能有更多工具去做好客户服务。
提升一点专业、掌握一点方法、应用一点工具。一点财堂希望能通过尽力做好这些,来让大家能做到专业严谨学理财,简单自然促业务。

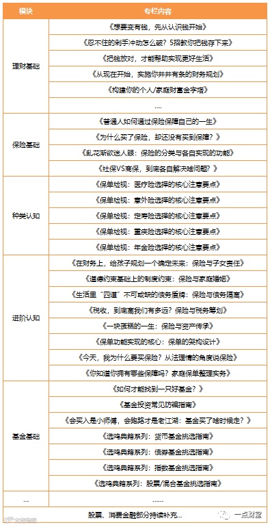
附【理财100问】专栏部分参考内容

“英国帝国理工学院金融学硕士”、“10年银行咨询培训从业经验老师”、“私募基金投资研究员”、“金融理财师”、“MDRT美国百万圆桌会员”…...这些是一点财堂幕后小编老师们的专业标签:有专业背书,且更重要的是来自于一线实践。
所以我们尽可能地保证了各专栏内容的严谨、专业和接地气。当然,我们也做不到在专业道路上能帮助大家一蹴而就,但正如“公众号”的名字,“一点”其实是一种复利思维,每天学习一点、进步一点、积极一点、成就一点…...
我们相信,长期真正能带来价值的,不是靠捷径,而是靠正向的每天一点。
因此在最后,感谢你能持续关注,让我们一起,每天一点!
一点财堂全体上
END

