
如果说2020年的南通,是展翅高飞
那2021年的南通,一定是风起云涌
牛年号角已然吹响,百亿产业即将全面开花

181个!总投资1825亿元!
南通2021年首批重大产业项目
集!中!开!工!
项目涵盖电子信息、智能装备、
生物医药、新材料等多个领域!
2021年地铁1号线、2号线有序建设推进,南通“双铁”时代即将到来,一个能级更高的长三角一体化,沪苏通核心三角强支点城市阔步走来!
壹 /First
人民幸福
南通公共事业越来越好
从市文广旅局获悉,经组织申报、综合评定,江苏省文化和旅游厅确定了70个项目,列入2021年省级重点文化和旅游产业项目建设和投资计划,其中南通有2个竣工项目、2个在建项目和3个新开工项目入选。
这7个项目分别是竣工项目:南通海门文化中心剧院、如皋荣威休闲娱乐装备技术改造;在建项目:南通张謇故里小镇、启东协兴港文旅综合开发;新开工项目:南通藝东方、南通狼山国际邮轮港、南通苏通长江生态文化旅游园(一期)。
2021年江苏将进一步深化社保制度改革

推进参保扩面,推动保障水平合理提高,基础养老金省定最低标准将提高至每人每月173元。
南通大剧院总建筑面积10.5万㎡,拥有歌剧厅、音乐厅、戏剧厅、多功能厅及儿童剧场,将成为南通中创新地标,今年启用!

南通美术馆项目总建筑面积3.2万㎡,高约24米,总投资约3.32亿元,将打造成为国内一流的一级美术馆,今年启用!

二 | second
交通发力
南通房市或迎井喷式发展
2月19日,上海市政府办公厅官微“上海发布”发表文章明确提到上海市与江苏省、南通市签订协议合作,推进大场机场迁建和共建南通新机场。

南通新机场再次被上海官微提及,明确了机场的建设,预计在2025年建成通航,期待新机场建设为南通带来新的经济巨变。
随着复工复产步伐的加快,目前通州各项公路工程已陆续“上马”,2月22日,通州公路部门前往洋兴线大中修工程兴仁段、四安段实地检查公路工程的复工复产、疫情防控情况,了解施工安全、项目推进等,预计今年4月底修复完成。

近日,江苏省政府办公厅印发了《2021-2023年全省交通重点项目前期工作三年滚动推进计划》。

三年滚动推进计划由2021年计划开工和力争开工项目、2022年力争开工项目和2023年重点储备项目三大部分组成,共涉及铁路项目19项。
其中,2021年计划开工项目4项,分别是:
1、沪渝蓉高铁上海至合肥段(北沿江高铁):计划2021年6月完成工可批复,7月完成初步设计批复,12月先开段开工建设;
2、通苏嘉甬铁路:计划2021年6月完成工可批复,8月完成初步设计批复,11月先开段开工建设;
3、盐泰锡常宜铁路:计划2021年9月完成工可批复,10月完成初步设计批复,12月长江大桥先开段开工建设;
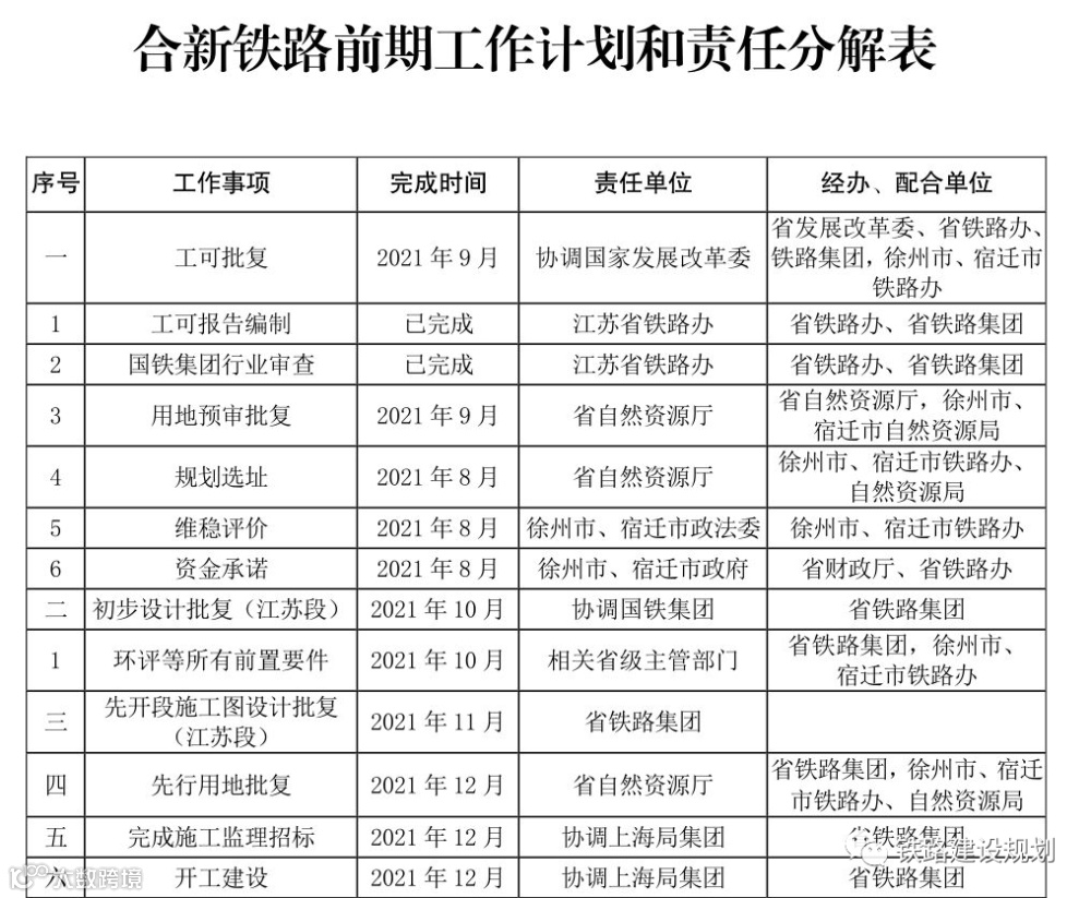
4、合新铁路:计划2021年9月完成工可批复,10月完成初步设计批复,12月先开段开工建设;


新起点,新使命。南通轨道事业正扬帆起航,这是城市扩张和城市基建的无上红利!
在国家政策的加持下,很多人也都坚信,南通将进入下一个发展的高光时刻。
叁/third
土拍火爆
南通房价水涨船高
判断一个城市的潜力,在土拍上就能体现出来。
2021开年,1月的南通土拍市场热度不高,多宗地块基本底价成交。中创区和开发区两块限价地的成交打响土拍第一炮。
2月市场开始苏醒,根据南通楼市情报不完全统计,2021年2月南通一共有19块住宅用地挂出,总出让面积1263亩,最高起拍楼面地价12060元/㎡。
其中最受关注的是明天摇号出结果的高铁新城R2021-001双限地块、南山湖R2021-003双限地块和海门CR21005高价地。
以上重磅地块的入市,又将掀起南通楼市土拍热火,南通楼市2021年依旧值得看好!
与此同时,2021年将有一批纯新盘接连入市。据不完全统计,2021年纯新盘数量已经达到24个;
其中崇川区9盘,中创区2盘,开发区2盘,通州区4盘,海门区7盘。

谁有前瞻的目光,谁就能赢在未来!只有看懂城市发展蓝图,才能与同呼吸、同生长。
于是,我们可以看到万科、世茂、龙湖等众多开发商们纷纷在这里布局。
这样直观的感受也让我们充分意识到南通正在蓬勃发展,前景大好。

2021,持续向前
南通,未来已来


