公众号推送规则改变,不愿意错过精彩内容,三步走设为“星标”!点击上方蓝字『南通楼市热搜』;点击右上角『...』;点选『设为星标』。还可点文末『在看』
就在刚刚
久未供地的苏锡通园区
一宗5.7万方宅地成功出让
阳光城成功竞得
成交单价16080元/㎡
成交楼面价9571.43元/㎡
溢价率122.41%


在正式竞价前,已经有23笔报价,报价达到8330元/㎡,折合楼面价4958.33元/㎡。双不限的出让规则,看来鼓舞了不少房企竞拍的积极性。

在正式竞拍环节,各家报价也是暗潮涌动,在第54轮报价,神秘买家报价单笔加价1300元/㎡,突破万元大关,折合楼面价6089.28元/㎡。
截止15点19分02秒,共计78笔报价,报价为12780元/㎡,折合楼面价7607.14元/㎡。
要知道,此前弘阳&建都摘得R2019-006地块的成交单价也仅7430元/㎡(楼面价4503.03元/㎡)。

截止15点50分,累计有115笔报价,达到14630元/㎡,折合楼面价8708.33元/㎡,溢价率达到102.35%!

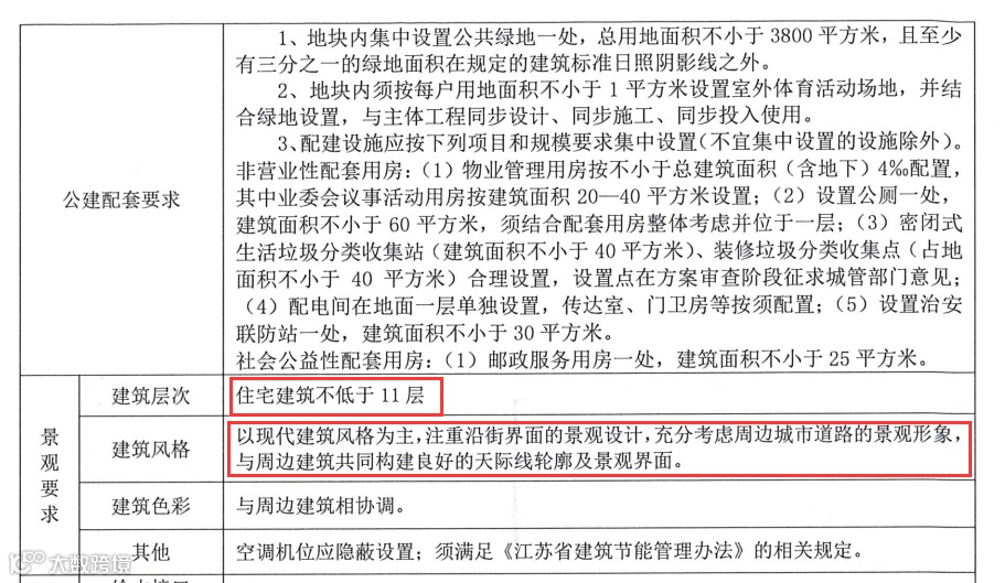
据出让公告显示,该地块建筑层次将不低于11层。


作为年末土拍的热点区域,苏锡通此次也是拿出了不少压箱底地块,共计有4宗相邻地块陆续出让,分别为R20038&R20035&R20033&R20031地块。

这四宗地块均位于锡通园区的核心区位,地块距离较近,出让要求大致相同,除R20035地块要求建设15-17层高的住宅外,其余地块均需建设不低于11层的住宅。
这四宗地块,累计待出让面积为230685.23㎡,其中R20035地块起拍单价最高,为7390元/㎡;其中R20033地块的容积率最低,约1.45-1.51,因此该地块的起拍楼面价最高,为4490.1元/㎡。
周边配套:这4宗地块共享片区内配套利好,一街之隔即为锡通小学;北侧不远有占地面积约10万㎡的德力新天地、东侧还有在建的卓越商业综合体。

燕东豪庭项目效果图(图源网络 侵权即删)


今年9月22日,在南通举办“筑梦苏锡通·共展新未来”2020苏锡通园区招商推介会上,苏锡通园区管委会相关负责人透露,市域铁路江海快线(南通西站-南通新机场站)规划途径苏锡通园区,苏锡通园区不久的将来与南通西站、南通新机场等长三角重大交通枢纽快捷相通,园区全面融入国家高铁网和航空网。
与此同时,另一个同样令人瞩目的“兴奋点”,也倍受各方关注:穿越苏锡通园区境内的沿江公路,是否将改造为城市快速路?

别忘记点击这里

