10月涉宅土拍预告播报
本月共有4宗涉宅地块出让
两宗限价地
两宗安置房用地
最小地块面积不足1000㎡
10月涉宅土拍表一览(不完全统计):
如东县
如东此次共有3宗地块出让,一处用于建设经济适用房,两处用于建设城镇商品住房。
2115-01地块
2115-01地块位于如东县湘江路南侧、纵三路东侧,属于如东县区中心位置,该地周边项目众多,风景较好,属于宜居地块。
地块位置:如东县城湘江路南侧、纵三路东侧地块
出让面积:30364m²
地块性质:商住
容积率:1.0—2.0
竞价方式:限价+摇号
起拍单价:12816元/㎡
最高限价:15120元/㎡
竞拍时间:10月18日10时
01
规划要求
因该地块东至瑞晶商业中心,西至纵三路,南至横四路,北至湘江路,因此协议中对于地块未来建设退让各用地要求,有着明确的规定。
02
建设要求
地块未来规划限高80m,建筑密度小于20%,绿化率大于30%,意味着该地预计未来将打造为层高在27层左右的低密度绿色生态社区。
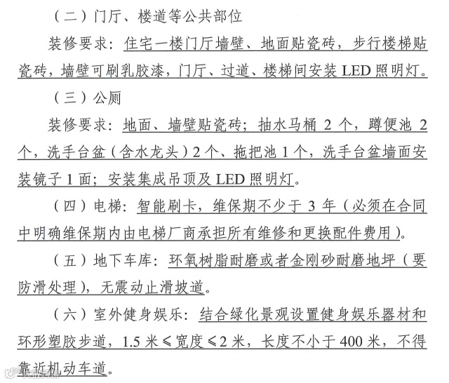
该地块对于未来公共服务设施的用地如:物业用房、明厅楼道、公厕的装修要求,电梯,地下车库的用材问题以及室外健身娱乐场所的用地范围。
2115-03地块
2115-03地块位于如东县栟茶镇迎宾路南侧、振兴路东侧,该地块主要规划建设为拆迁安置房;地块位置较好,周边学校、医院、影城、药房十分齐全。
地块位置:如东县栟茶镇迎宾路南侧、振兴路东侧
出让面积:38181m²
地块性质:经济适用房
容积率:1.0—1.9
起拍单价:2246元/㎡
竞拍时间:10月18日10时
03
规划要求
该地块对于周边道路以及宽度、小区出入口设置、汽车车位设置比例、公建配套用房以及地下停车位等建设有着明确的要求规定。
建筑限高60m,预计未来住宅高度不得超过20层,建筑外立面采用石材干挂或某知名品牌的真石漆,建筑面宽需得控制在60m以内。
2116-01地块
地块位于如东曹埠镇,周边便是南郊庄园,距离饮泉汽车客运站较近,出门便能进入新通掘公路,出行较为便捷;周边目前有多处空地,未来发展势头较好。
地块位置:如东县曹埠镇兴埠路南侧、金桥路西侧
出让面积:27229m²
地块性质:商住
容积率:1.0—1.6
竞价方式:限价+摇号
起拍单价:1679元/㎡
最高限价:1980元/㎡
竞拍时间:10月22日10时
04
建设要求
地块要求小区内需配建建筑面积不小于550㎡的公共服务用房,其中需包含社区管理、文化活动、体育活动、托老、医疗等功能。
其次,需得配建一处总建筑面积不少于80㎡的公厕1处,底层设置,直接对外;还有建筑面积不少于40㎡的垃圾分类间。
道路规划也毫不含糊,兴埠路宽度规划红线为22m,金桥路规划宽度为12m;停车位设置比例以及设置要求都有明确的规划要求。
启东市
启东此次仅有一宗21027地块出让,且该地块面积仅有606.4㎡,位于河南路南、瀛东巷西侧,出售年限仅为68年,用于建造拆迁安置房项目。
地块位置:启东市河南路南、瀛东巷西侧
出让面积:606.4m²
地块性质:经济适用房
出让年限:68年
容积率:1.0—2.2
起拍单价:2111元/㎡
竞拍时间:10月11日10时
05
建设要求
该地块限高30m,预计建设高度在10层左右,容积率在1.0-2.2之间,绿化率小于30%。

文字:泡芙仔仔
主编:热搜君
排版:泡芙仔仔
图源已标明,侵删
字体:默认字体
— END. —



