
沉寂许久的南通土拍市场,最近突然变热闹了!
11月4日(明天),南通第三次集中供地即将开拍!就在今天,南通主城区、通州区、通州湾、海门区等地再挂出8幅涉宅地块,开拍时间定在12月5日!
本次挂牌地块亮点颇多,来看详情!
1、此次所有挂出地块均严格审查资金来源:竞得人须向市自然资源和规划局申请开展购地资金审查, 并提交多项材料。
2、崇川区3块地采取“限地价不限房价”的竞拍模式。
3、中创R22026地块(即仁恒北地块)面积比较大,起拍总价达到约20亿。
4、本次出让地块,均为优质地块!

本次土拍具体信息如下:
1、五龙汇CR22025地块
地块位置:通生路西、百运路南、运河北岸路北侧
规划用途:居住、商业用地
土地面积:88564.11m²
容积率:1.85-2.0
限价:26000元/㎡

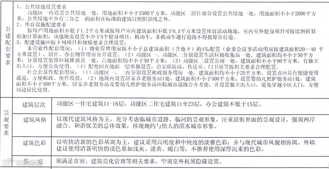
根据规划,地块分为3个功能区,其中功能区一住宅建筑为11-16层,地块功能区二住宅建筑为11-23层,办公建筑不低于15层,同时须配建邮政服务用房、居家养老服务站、婴幼儿照护服务站及公厕等配套公建。

根据投资发展监管协议显示,本宗地规划建设定位为建设高端智能制造企业总部及配套人才公寓,用地面积约82912平方米,地下可开发空间用地面积约88564平方米,用地性质为居住、商务用地。
竞得人须在签订《成交确认书》后3个月内,为崇川区引入至少一家世界500强央企旗下的三级及以上法人企业(注:世界500强企业的认定以2022年《财富》杂志发布的世界500强排行榜为准),且上述法人企业须在乙方签订《成交确认书》后48个月内在本宗地块内设立至少一个企业总部。
竞得人(含其引入的法人企业)须在签订《成交确认书》后48个月内,在南通市区内累计投资不少于人民币30亿元(注:投资数据以政府统计平台认定的数据为准)。
竞得人(含其引入的法人企业)须在签订《成交确认书》后48个月内,引进本科及以上人才不少于800人。上述人才须在符合本条第(一)款要求的企业总部内就职,且连续缴纳社保的时间原则,上不少于6个月。
须在签订《成交确认书》后36个月内,在甲方所在区到账外资3000万美元(或等值境外货币)。所建住宅须全部销售给本条第(一)款要求的企业总部在职在编人员(连续缴纳社保的时间原则,上不少于6个月)和乙方关联公司的在职在编人员,其中销售给本地块内企业总部员工的房屋面积占比应不小于92%,上述房屋5年内均不得转让(自买受人领取不动产权证之日起计算)。
值得注意的是,该地块在配建方面也提出了不小的要求:为加快五龙汇城市副中心建设,提高本宗地土地利用效率,乙方负责筹措人民币3亿元,为甲方投资建设本宗地相邻的1座长泰路跨通吕运河大桥、1个百运路南长泰路东小游园、1条支十八路。

该地块位于五龙汇板块中港城南侧,南邻通吕运河、北临江海大道,周边聚集着万达广场、山姆超市、大润发、宜家家居等商业,无论是交通还是自然环境,亦或是商业氛围都非常成熟。
2、任港湾CR22024地块
地块位置:外环西路东、钟秀西路北侧地块二
规划用途:居住、商业用地
土地面积:32628.74m²
容积率:1.08-1.16
限价:不限价

根据规划条件显示,地块内住宅建筑4-11层,商业建筑不超过3层,同时须配建物业管理用房、邮政服务用房等配套公建。

根据投资监管协议,乙方须在签订《成交确认书》后18个月内,在甲方所在区以注册资本金的形式到账外资2560万美元(或等值境外货币),并向甲方提交FDI入账单等足以证明其已按要求履约的书面证明材料。
乙方须在签订《成交确认书》后54个月内,完成商业建筑竣工验收,将商业建筑(含地下空间和配套设施)及其所有权和使用权无偿移交给崇川区政府或其指定的单位。

地块紧邻通吕运河,外环西路、江海大道高架、长江路高架均距离不远,同时受南大街商圈和五水商圈辐射,不论是出行还是生活都很方便。
3、创新区R22026地块
地块位置:静海大道东、朝阳路南侧
规划用途:居住用地
土地面积:44054.82m²
容积率:1.8-2.0
房屋最高备案指导均价:不限价

根据规划,地块内须配建物业管理用房、生活垃圾收集站、邮政服务用房、居家养老服务站、婴幼儿照护服务站、公厕等配置。住宅建筑为小高层、高层,层次不少过21层,小高层住宅总建面不超过20000㎡。

该地块位于创新区南区内,周边遍布有通沪大道高架、通盛大道高架及在建中的南通地铁1号线,出行非常方便。
此外,地块北侧即为在建中的金鹰世界地标、西侧不远处为紫琅新天地商业,生活将会非常便利。
4、创新区CR22027地块
地块位置:崇州大道东、科甲路南、观山路西、世纪大道北
规划用途:居住、商业用地
土地面积:85764.4m²
容积率:1.65-1.8
房屋最高备案指导均价:不限价

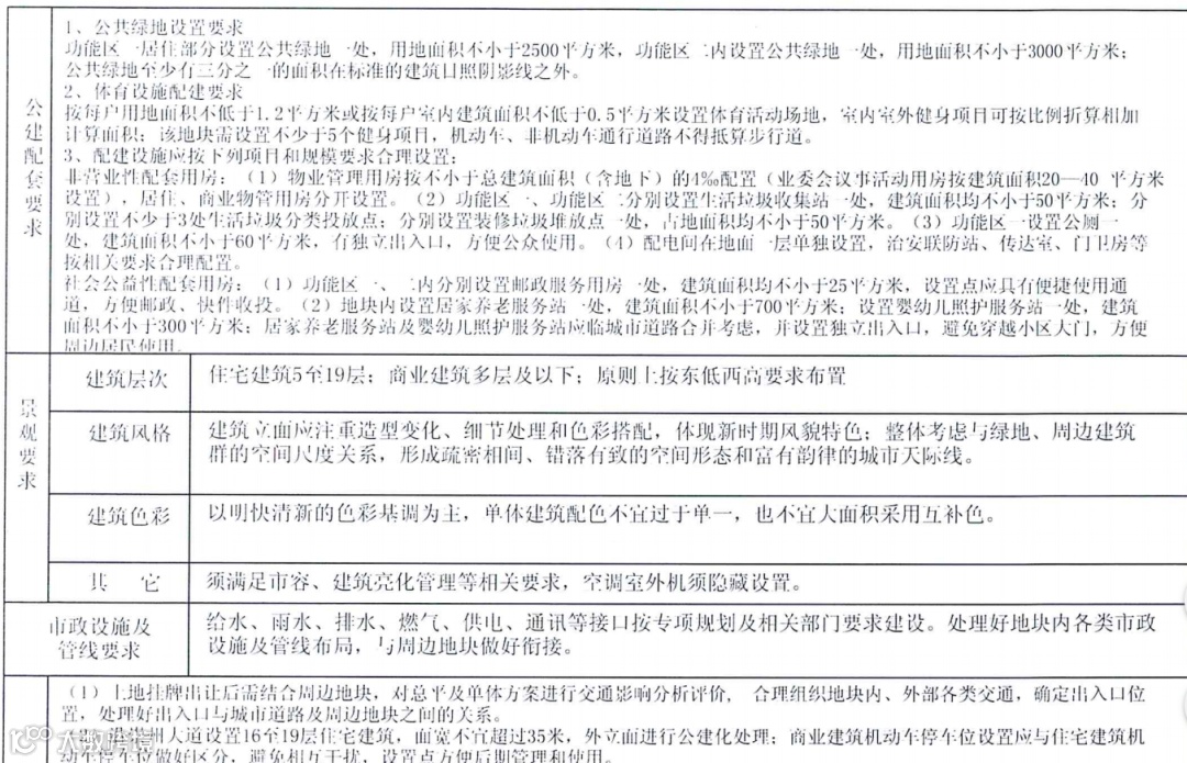
根据规划,地块内须配建物业管理用房、生活垃圾收集站、邮政服务用房、居家养老服务站、婴幼儿照护服务站、公厕等配置。住宅建筑为5-19层,商业建筑多层及以下。

该地块为南通人所熟知的仁恒公园世纪北侧地块,紧邻紫琅花谷,下楼就是创新区全民健身中心,宜居属性明显。
通州区R2022-010地块
地块位置:朝霞路北侧、希望路西侧宗地
规划用途:居住用地
土地面积:29221m²
容积率:1.8-2.0
房屋最高备案指导均价:不限价

该地块起拍单价为18410元/㎡,最高限价为21170元/㎡,折合起拍楼面价为9205元/㎡,最高楼面价限价10585元/㎡,未来不限房价。

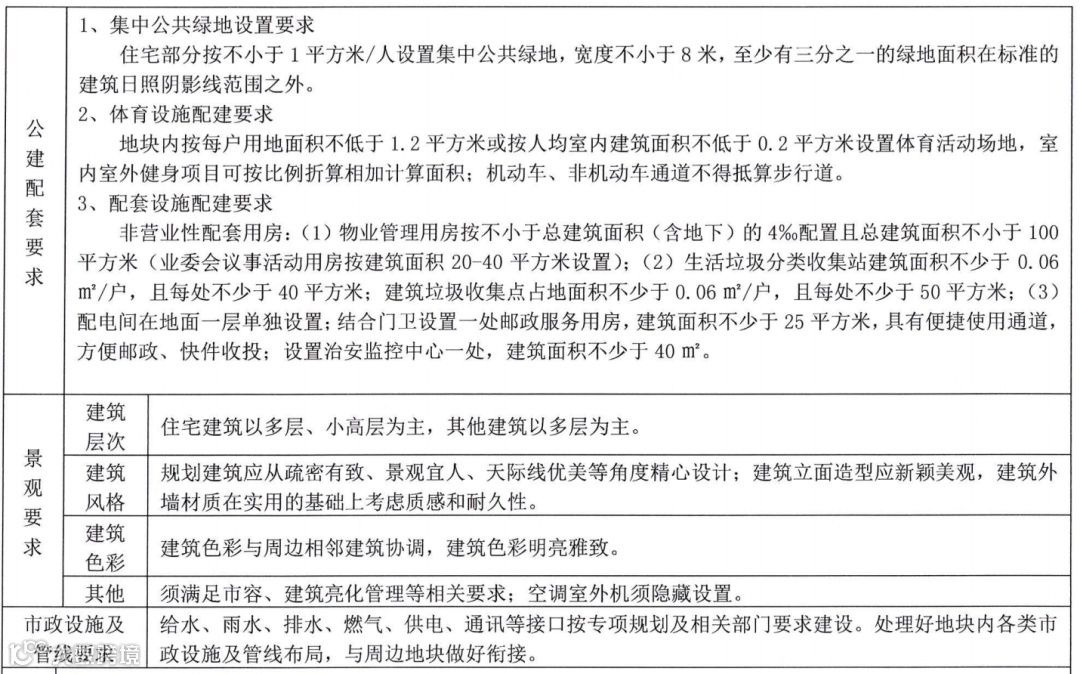
根据规划,地块内须配建物业管理用房、公厕、治安联防站、垃圾收集站、快递用房、养老服务用房、婴幼儿照护服务设施等配置,建筑层次9-24层。

配套方面,该地块位于朝霞路北侧,希望路西侧,北侧1公里可到达通州汽车站,可从希望路匝道口上下江海大道高架,交通便捷。周边还分布有万达广场、水街、奥邦广场、皇都美食城等。
海门CR22023地块
地块位置:四甲镇人民路南、育才路西侧
规划用途:住宅及社区服务设施、商业、商务用地
土地面积:9732m²
容积率:1.1-1.3
房屋最高备案指导均价:毛坯限价8700元/㎡

根据规划,地块内须配建物业管理用房、生活垃圾分类收集站、邮政服务用房、治安监控中心等配置,建筑层次以多层和小高层为主,其他建筑以多层为主。

地块紧邻吕通线以及S222省道,对外交通较为便捷。
通州湾TR22016地块
地块位置:临海公路东、春晖路北、靶台竖河西侧
规划用途:居住用地
土地面积:98925m²
容积率:1.6-1.8
房屋最高备案指导均价:不限价

根据规划,地块内须配建物业管理用房、生活垃圾分类收集站、治安联防站、邮政服务用房等配置,建筑层次以小高层和高层结合。

通州湾TR22017地块
地块位置:临海公路东、东海大道北、靶台竖河西侧
规划用途:居住用地
土地面积:140234m²
容积率:1.6-1.8
房屋最高备案指导均价:不限价

根据规划,地块内须配建社区居委会、物业管理用房、生活垃圾分类收集站、治安联防站、邮政服务用房等配置,建筑层次以小高层和高层结合。

以上就是本次土拍全部内容,你有什么想说的,欢迎留言讨论~
排版:热搜君
图源已标明,侵删
字体:默认字体
抖音号:南通楼市热搜
视频号:南通楼市热搜
欢迎关注~


