
点击上方通州微平台免费关注!
南通市通州区关于调整
有关区域防控等级的通告
(2022年第10号)
重要!南通各县市区最新出入政策!
五一假期开始了
不少市民关心
南通大市内跨区流动出行可以吗?
如需回乡返乡要注意些什么?
小编为你整理了
南通多个县(市、区)发布的
出入政策
一起来看
👇👇👇
崇 川
人间最美四月天,草长莺飞好时节。在这最美的季节里,突如其来的新冠疫情,对大家的生产生活造成了一定的影响。全区上下守望相助、坚韧奉献,构筑起同心战疫的人民防线,打赢了一场场疫情防控阻击战。对每一个顾大局识大体、用心守护崇川的您,我们要致以最诚挚的感谢!
当前,新冠疫情形势依旧严峻复杂。临近“五一”,为了您和您的家人,牢牢守住来之不易的阶段性抗疫成果,我们特向广大市民朋友提出如下倡议:
请多一份理解和配合,非必要不离崇返崇。“五一”假期,人员流动量大、聚集性强。为了您和家人的安全,建议您就地过节,非必要不外出,非必要不离崇,在外人员暂不来崇返崇。也请您向在外亲人和朋友宣传疫情防控政策,让我们“云”端相聚,共话情长。
请多一份责任和参与,来崇返崇主动报备。如果您确需来崇返崇,请务必提前主动向所在社区(村)、目的地单位或酒店报备,提前准备好健康码、行程码、48小时以内核酸检测阴性证明等,自觉遵守相应防疫要求,只有你、我、大家携手前行,才能守护好我们共同的家园。
请多一份自律和呵护,务必做好个人防护。坚持防疫“三件套”,牢记防护“六还要”,主动进行核酸检测,积极接种疫苗,自觉做到少出门、不串门、不扎堆、不聚集,外出购物少逛快买、快进快出、少次适量。注意收取快递要做防护、少接触、消包装、清手部。一旦出现发热、干咳、乏力等不适症状时,应立即在做好个人防护的前提下到发热门诊就诊,并第一时间向社区(村)报告。只有汇聚每个人、每个家庭的“小平安”,才能换来崇川福地的“大平安”。
请多一份支持和包容,严格避免人员聚集。奥密克戎病毒远比我们想象中来得更为“凶险狡猾”,我们倡导弘扬节约风尚,提倡“喜事缓办或不办,丧事简办,宴会不办”,不举办人员聚集性活动,尽量减少走亲访友,非必要不前往人员密集的场所。让我们再继续“紧”一点、“慢”一点、“静”一点,共同守住病毒来犯的每一道防线。
上下同欲者胜,风雨同舟者兴。走过这最美四月天,你、我已然不同,风雨洗礼后的崇川福地也必定生机无限!
感谢,每一位守护者、奋斗者、奉献者!
致敬,每一位努力的您!
祝愿,您和您的家人,节日快乐!
如 东
如东上线县外来(返)人员人
预登记信息系统
即日起,
县外来返(如)人员需提前1天申报
为切实做好新冠肺炎疫情防控工作,共同筑牢“外防输入、内防反弹”防线,守护您和他人健康,如东县即日(2022年4月24日)起,正式启用县外来(返)如人员预登记信息系统。县外来返(如)人员请在抵如前1天通过微信扫描二维码,按照页面指引填报有关信息,进行行程和健康申报。如以家庭(团队)为单位来(返)如,需按一人一表填写。



图中信息均输入完成后,点击最下方的“上报”蓝色按钮,人员信息填报就完成。
如 皋
如皋市疫情防控指挥部发布
致广大市民朋友的倡议书
建议:
非必要不离如返如
来如返如提前3天主动报备
暮春时节,见字如面。尽管与亲朋好友相聚,我们还不能随心所欲,尽管期待已久的五月假日,雉水皋城还不能完全敞开怀抱。但请相信,疫情终将过去,所有的美好会如约而至。
当前,新冠肺炎疫情形势依然严峻复杂,市委市政府始终坚持将人民群众生命安全和身体健康放在首位,快速响应、果断处置,精准研判、全面应战,动员和组织全市上下投入到疫情防控这场没有硝烟的战争之中。临近“五一”,为了您和您的家人,牢牢守住来之不易的阶段性抗疫成果,我们特向广大市民朋友提出如下倡议:
一、非必要不离如返如
疫情无情人有情,天涯有距心无距。“五一”假期期间,人员流动量大、聚集性强,出行易发生交叉感染,风险较大。为了您和家人的安全,倡议在外人员暂不来如返如。忙碌了很久的您,可以停下脚步,就地感受这“最美人间四月天”。也一并请您向在外亲人和朋友宣传我市疫情防控政策,倡导亲朋好友就地过节。公职人员更要以身作则,劝导和告知身边亲朋近期非必要不离如返如。让我们“云”端相聚,不负春光,共话情长。
二、来如返如主动报备
在疫情防控的关键时期,需要我们每个人的共同努力。如果您为了生活仍奔波在路上,“您辛苦了!”确需来如返如,请务必提前3天主动向所在村(社区)、工作单位或居住宾馆报备。并提前准备健康码、行程码、48小时以内核酸检测阴性证明、疫苗接种情况等。凡不主动报备、故意隐瞒行程、造成疫情传播风险的,将依法追究其法律责任。只有“你、我、他”一同并肩接力,在第一时间切断每一个传染源、阻断每一条传播链,才能守护好我们共同的家园。
三、务必做好个人防护
无论何时何地,请一定要“罩”顾好自己。出入商超、宾馆、饭店、市场、交通场站等人员密集场所时,请主动配合测温,扫描场所码,查验行程码及健康码,规范佩戴口罩,保持“1米线”距离。一旦出现发热、干咳、乏力等不适症状时,应立即在做好个人防护的前提下到发热门诊就诊,并第一时间向村(社区)报告。答应我们,只有“大家”守好,“小家”才能安康,让我们一起做新时代富有社会责任感的“如皋人”。
四、严格避免人员聚集
奥密克戎病毒很狡猾,如果我们爱“扎堆”,就正中它的下怀,成了它的“使者”和“帮凶”。我们倡导弘扬节约风尚,提倡“喜事缓办或不办,丧事简办,宴会不办”,不举办人员聚集性活动,尽量减少走亲访友,非必要不前往人员密集的场所。以“静”战“疫”,不给病毒一丝机会。
五、坚持科学理性分辨
疫情防控以来,如皋“一座城 一条心”,我们深感骄傲、为之自豪。对于那些散布谣言、混淆视听、蓄意制造恐慌的言行,我们必须擦亮眼睛、保持警惕。坚持做到从官方媒体渠道了解疫情信息和防控知识,文明上网,理性发言,不散播他人隐私,不造谣、不信谣、不传谣,做正能量的生产者、守护者,共同维护社会安定。
疫情远未结束,防控仍需努力。亲爱的市民朋友,让我们从严落实个人责任,积极支持参与疫情防控工作,共同行动起来,不麻痹、不懈怠,持续保持全市疫情防控良好态势,共同守护我们的健康生活和美好未来。惟愿疫情早日消散,我们都能去做想做的事,去见想见的人,去看想看的风景。
向每一个为抗疫而努力的你,致敬!
如皋市新冠肺炎疫情联防联控指挥部
2022年4月29日
来(返)如健康管理措施
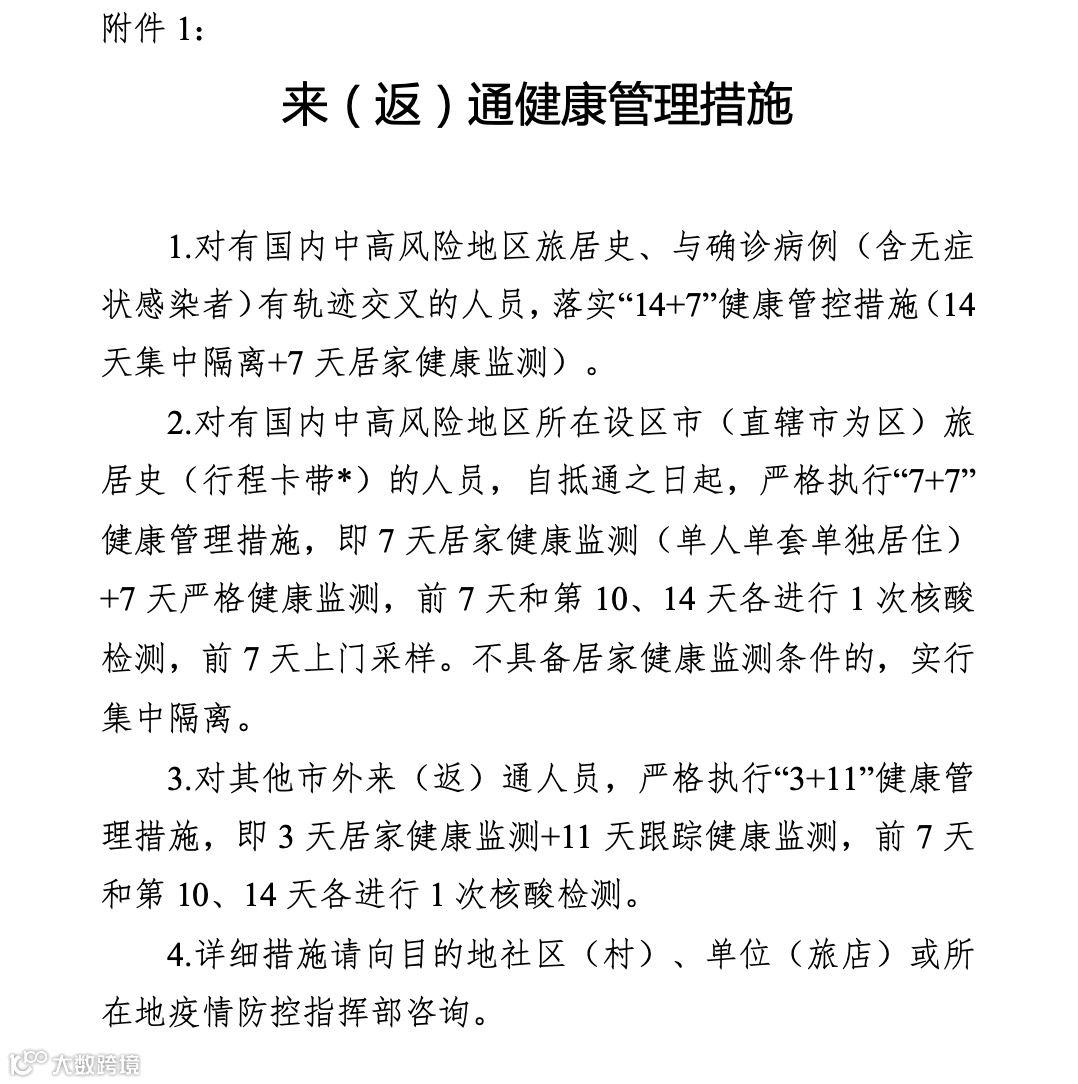
1.对有国内中高风险地区旅居史、与确诊病例(含无症状感染者)有轨迹交叉的人员,落实“14+7”健康管控措施(14天集中隔离+7天居家健康监测)。
2.对有国内中高风险地区所在设区市(直辖市为区)旅居史(行程卡带*)的人员,自抵如之日起,严格执行“7+7”健康管理措施,即7天居家健康监测(单人单套单独居住)+7天严格健康监测,前7天和第10、14天各进行1次核酸检测,前7天上门采样。不具备居家健康监测条件的,实行集中隔离。
3.对其他的南通市外来(返)如人员,严格执行“3+11”健康管理措施,即3天居家健康监测+11天跟踪健康监测,前7天和第10、14天各进行1次核酸检测。
4.详细措施请向目的地村(社区)、单位(旅店)或所在地疫情防控指挥部咨询。
启 东
启东发布
致广大市民朋友们的倡议书
建议:
非必要不返启
非必要不离启
温暖假期,祥和生活,离不开科学抗疫。在全市百万人民的共同努力下,启东市疫情防控工作始终扎实严密,稳定有序。“五一”假期将至,人员流动将会增加,常态化疫情防控必须持续有力,丝毫不可松懈。为了您和家人的健康,坚决守住这来之不易的抗疫成果,我们特向广大市民朋友提出以下倡议:
亲爱的市民朋友们,您,怎么样,启东就怎么样。我们每个“启东人”都是启东的名片、品牌。希望这个“五一”长假在你、我、他的共同守护下,依然平安、幸福。
最后祝大家“五一”快乐,身体健康,万事顺心!让我们一起组成铜墙铁壁,打赢这场疫情防控阻击战!
启东市新冠肺炎疫情
联防联控指挥部
2022年4月26日
海 安
海安市疫情防控指挥部
建议广大市民
非必要不离海
非必要不来海
确需出行的
请提前了解目的地防疫政策
1.外来(返)海人员须持48小时以内核酸阴性证明,并提前向目的地单位、社区(村)或酒店报备。抵海安后于12小时内就近核酸采样检测。
2.国内中高风险地区旅居史或与确诊病例(含无症状感染者)有轨迹交叉的人员,落实“14+7”健康管控措施。
3.有国内中高风险地区所在城市(直辖市为区)旅居史(行程卡带*)的人员,自抵海之日起严格执行“7+7”健康管理措施。
4.国内中高风险地区旅居史或与确诊病例(含无症状感染者)有轨迹交叉的人员,落实“14+7”健康管控措施。
更多资讯▼


疫情防控,人人有责
感谢您的理解和配合!
让我们一起巩固防疫成果
守护美丽家园!


通州微平台 一个通州人自己的公众号

长按,识别二维码,加关注
对我最大的支持,就是您的转发和点在看

