
-------------------------
国家盖章!
首个关于交通枢纽的专项规划出炉!
今天起,南通多了一个“新名字”:
全国百大交通枢纽城市
![[打call]](https://cdn.10100.com/content/20260225/00d91e91-dac5-42e2-91b5-bdffd7e05a4c.png?x-oss-process=style/wmlogo)

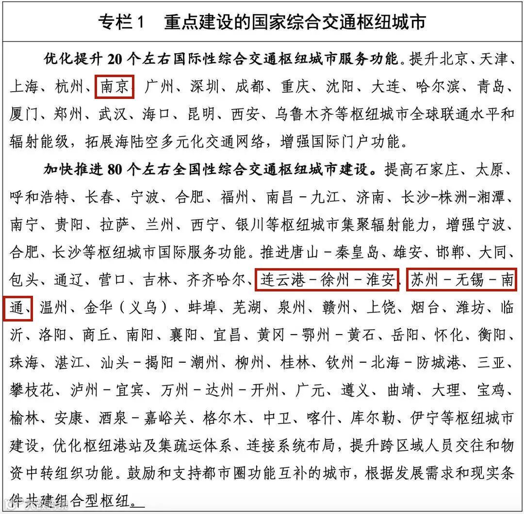
近日,国家五部门联合印发《现代综合交通枢纽体系“十四五”发展规划》,列出了“十四五”重点建设的20个国际性综合交通枢纽城市和80个全国性综合交通枢纽城市,其中就包括江苏的7个城市。



综合交通枢纽
有何重大意义
TA是综合交通网络的关键节点
是各种运输方式高效衔接和一体化组织
的主要载体
在提高综合交通运输网络效率
优化运输结构
提升多式联运发展水平
加快交通运输转型发展中
具有重要作用

江苏7市入列
全国百大枢纽
南京是“十四五”发展规划中明确的20个国际性综合交通枢纽城市之一,“十四五”期间要着力优化提升城市服务功能,提升全球联通水平和辐射能级,拓展海陆空多元化交通网络,增强国际门户功能。
除南京外,连云港-徐州-淮安、苏州-无锡-南通以2个城市组群的形式进入了“十四五”重点打造的80个左右全国性综合交通枢纽城市中。
对比2017年国务院印发的《“十三五”现代综合交通运输体系发展规划》中的枢纽城市布局方案,江苏进入全国性枢纽的城市增加了3个,分别是苏州、南通、淮安。
2个城市组群
形成合力、共促发展
苏州-无锡-南通组合
苏州、无锡、南通紧邻上海,区域一体化态势日益凸显,交通运输一体化基础良好。
无锡是原先规划明确的全国性综合交通枢纽城市,三市均为国家物流枢纽承载城市,交通建设、经济体量均位于全国前列。
从区域运输尺度来看,苏州、无锡、南通正在形成资源统筹、优势互补的组合枢纽。
推动苏州、无锡、南通合力建设一体化程度高、辐射带动力强的综合交通枢纽,将有力支撑长三角世界级城市群一体化发展。
连云港-徐州-淮安组合
连云港、徐州、淮安三市均位于新亚欧大陆桥经济走廊东端起始区域,拥有承东启西的战略区位优势。
连云港、徐州是原先规划明确的全国性综合交通枢纽城市,连云港重点强化海陆双向国际物流服务功能,徐州打造全国性铁路枢纽,建设多式联运物流基地,淮安打造内河航运中心及航空货运枢纽,推进徐州国际陆港、淮安空港、连云港国际枢纽海港联动发展,形成综合交通发展优势合力,将强效支撑国内国际双循环新格局打造。
作为国家“钦点”的全国交通枢纽城市,南通的交通发展已彻底爆发!
江苏第6座地铁城市
2022年下半年南通正式开通地铁1号线运营,即将跃居省内第六座地铁城市!轨道交通2号线一期工程预计将于2023年实现通车。
1、2号线贯穿起崇川、开发区、通州区域,便于市民更快捷的来往于各大板块之间,有效缓解地面交通的压力,南通人出行将更便捷舒适!
更令人振奋的是,未来南通轨道交通将与上海实现无缝连接,南通城市轨道交通1号线的南通西站站和南通站、汽车站,将共同构成一个集轨道交通、铁路、公路客运于一体的综合性交通枢纽。
三环时代即将到来
南通绕城高速如火如荼的建设。
通锡高速公路海门至通州段(南通绕城高速)在2020年9月开工,预计2024年6月底前具备通车条件。
南通有着一张“一环接苏南、二环连浦西、三环通浦东”的高速路网蓝图。
一环就是G40沪陕高速接G15沈海高速,大致就是现在崇川区范围。二环是正在建设的绕城高速,未来拟连接崇海大桥(规划)北接线。
三环是海启高速(已建成通车),这也是南通的沿海大通道,将海安、如东、如皋、启东串联起来,再通过崇启大桥与上海相连,即“三环通浦东”。如今,南通的”三环时代“只剩下最后一环,且已在路上。
| 南通绕城高速示意图
多条要道全力建设
/通苏嘉甬铁路/
截至目前,通苏嘉甬铁路南通西至张家港段已经开工建设,预计2022年建成通车;另外苏州段即将开建,浙江段已完成工可研究评估暨行业评审。
通过通苏嘉甬铁路,常熟、苏州、嘉兴、宁波等城市也将被囊括到南通的一小时朋友圈内。
/沪通铁路二期/
沪通铁路太仓至四团段线路北起沪通铁路南通至安亭段太仓站,途径太仓市,上海市嘉定区、宝山区、浦东新区和奉贤区,南至浦东铁路四团站,正线全长111.8km。
全线共设太仓、徐行、外高桥、曹路、上海东、四团6个车站,建设工期5年。
/北沿江铁路/
北沿江高铁连接上海市、江苏省、安徽省一市两省,串联起长江经济带,同时凭一己之力将沿线十多个城市拉到发展的快速列车上。而南通,大致就位于列车车头的位置。
项目投资估算总额1737.3亿元,计划工期合肥至启东段5年,启东至上海段7年。
/如东经南通苏州至湖州城际铁路/
如东经南通苏州至湖州城际铁路自江苏如东,经南通通州区、海门、常熟、苏州吴江、浙江南浔、湖州至长兴,全长约280km。
如东经南通苏州至湖州城际铁路(浙江段)对外承担湖州前往苏州、上海方向的城际客流,对内解决南浔、中心城区、长兴之间的快速联系。
南通——双机场城市
目前,我国共有3个双机场城市:北京、上海、成都。而近日,江苏省政府办公厅印发了《2022-2024年全省交通重点项目前期工作三年滚动推进计划的通知》,明确南通新机场明年11月开建!
按照一期4-5年的建设周期,南通新机场预计在2026-2027年正式完工。
根据规划,南通新机场选址通州二甲镇,规划占地面积约为67万㎡,总投资预计500亿元!占地规模是目前南通兴东机场的10倍多,比虹桥机场还大16万㎡!
南通新机场的飞行等级为4F,是机场飞行级别中最高的!与北京首都机场、上海浦东机场、广州白云机场等超级机场等级相同!

☉南通新机场规划示意图
另外,根据官方信息,市域铁路江海快线有望在“十四五”期间开建。
江海快线就相当于一条跑得更快、更远的”大地铁“,将中央商务区、创新区、苏锡通、通州湾、家纺城、南通西站、海门西站、新机场通通串联起来。可以想象,它所带来的爆发力,远比普通的城市地铁更加强大。
另一条市域铁路机场快线也已经规划,机场快线起自南通东站,经家纺城、规划新机场后往东终至通州湾。
要致富,先修路,交通是城市形成发展的重要条件。
南通成为全国性交通枢纽城市之后,城市建设、区域经济发展都会加上“新引擎”,在长三角和全国的更高层次参与区域合作竞争。
南通这样一座全国性交通枢纽,身上的标签实在太耐人寻味:“一小时直达上海”、“双铁+双机场”、“拥有长三角最后一座省会级超级机场”、“八龙过江”...
随着区域经济形势变化,未来全国性枢纽未必没有升级成为国际性枢纽的可能,南通这座城市正享受着并驾齐驱的“一线交通配套”!
得天独厚的南通正迎来属于TA的蜕变,让我们一起展望速度更超前的南通!
![[打call]](https://cdn.10100.com/content/20260225/00d91e91-dac5-42e2-91b5-bdffd7e05a4c.png?x-oss-process=style/wmlogo)

近日,国家五部门联合印发《现代综合交通枢纽体系“十四五”发展规划》,列出了“十四五”重点建设的20个国际性综合交通枢纽城市和80个全国性综合交通枢纽城市,其中就包括江苏的7个城市。



综合交通枢纽
有何重大意义
TA是综合交通网络的关键节点
是各种运输方式高效衔接和一体化组织
的主要载体
在提高综合交通运输网络效率
优化运输结构
提升多式联运发展水平
加快交通运输转型发展中
具有重要作用

苏州、无锡、南通紧邻上海,区域一体化态势日益凸显,交通运输一体化基础良好。
无锡是原先规划明确的全国性综合交通枢纽城市,三市均为国家物流枢纽承载城市,交通建设、经济体量均位于全国前列。
从区域运输尺度来看,苏州、无锡、南通正在形成资源统筹、优势互补的组合枢纽。
推动苏州、无锡、南通合力建设一体化程度高、辐射带动力强的综合交通枢纽,将有力支撑长三角世界级城市群一体化发展。
![]()
连云港、徐州、淮安三市均位于新亚欧大陆桥经济走廊东端起始区域,拥有承东启西的战略区位优势。
连云港、徐州是原先规划明确的全国性综合交通枢纽城市,连云港重点强化海陆双向国际物流服务功能,徐州打造全国性铁路枢纽,建设多式联运物流基地,淮安打造内河航运中心及航空货运枢纽,推进徐州国际陆港、淮安空港、连云港国际枢纽海港联动发展,形成综合交通发展优势合力,将强效支撑国内国际双循环新格局打造。
![]()
江苏第6座地铁城市
三环时代即将到来
多条要道全力建设
北沿江高铁连接上海市、江苏省、安徽省一市两省,串联起长江经济带,同时凭一己之力将沿线十多个城市拉到发展的快速列车上。而南通,大致就位于列车车头的位置。
项目投资估算总额1737.3亿元,计划工期合肥至启东段5年,启东至上海段7年。
南通——双机场城市



