
近日南通又一大批地方
传来拆迁消息
包括海门、崇川、通州等多个区域
新一轮的造富行动又开始了!


今日,南通市海门区人民政府发布海门区土地征收成片开发方案(草案)公示。
根据公示内容,此次征收方案主要涉及海门区海门街道、滨江街道、三厂街道、三星镇、包场镇、常乐镇,共包含14个片区,片区范围总面积为255.0079公顷(以最终批复为准)。
此次土地征收的片区内涉及不少老宅、厂房、农田,未来南通即将诞生一批有钱人。
开发范围内拟建设项目以居住项目、产业项目和商业项目为主,配套建设基础设施、公共服务类项目,计划在2023至2024年分批次启动土地征收工作。
方案成片开发片区范围涉及海门街道沙东村、中海村,东至瑞江路、南至聚贤路、西至嘉陵江路、北至气象局。成片开发范围总面积46.0884公顷(以最终批复为准)。



方案成片开发片区范围涉及滨江街道利北村,东至民生路、南至北海路、西至浦江路、北至河海路。成片开发范围总面积12.7627公顷(以最终批复为准)。
方案成片开发片区范围涉及滨江街道富三村,东至北续电子科技有限公司、南至威海路、西至鸥江路、北至规划黄海东路。成片开发范围总面积5.6094公顷(以最终批复为准)。

方案成片开发片区范围涉及滨江街道民生新村社区,东至民生河、南至东海路、西至民生路、北至南海路。成片开发范围总面积5.5940公顷(以最终批复为准)。

方案成片开发片区范围涉及海门街道中海村,东至中海村老村部、南至北京路、西至民生河、北至青西河。成片开发范围总面积28.5926公顷(以最终批复为准)。

方案成片开发片区范围涉及海门街道张北村,东至岷江路、南至解放路、西至富江路、北至十一号横河。成片开发范围总面积4.8461公顷(以最终批复为准)。

方案成片开发片区范围涉及三厂街道镇西村,东至南苑路、南至城河路、西至湛江路、北至中华西路。成片开发范围总面积30.8021公顷(以最终批复为准)。

方案成片开发片区范围涉及三星镇叠石村,东至七界河、南至横十二路、西至秀女路、北至规划太益路。成片开发范围总面积7.7069公顷(以最终批复为准)。

方案成片开发片区范围涉及三星镇宝兴村,东至叠港公路、南至规划宝兴路、西至规划震蒙大道、北至纺都大道。成片开发范围总面积15.1352公顷(以最终批复为准)。

方案成片开发片区范围涉及包场镇友谊村,东至通达河,南至海华路,西至规划闽海路,北至海民路。成片开发范围总面积39.9371公顷(以最终批复为准)。

方案成片开发片区范围涉及包场镇友谊村,东至港西大道,南至洋吕铁路,西至规划闽海路,北至海华路。成片开发范围总面积23.9802公顷(以最终批复为准)。

方案成片开发片区范围涉及滨江街道三南村,东至大港路、南至北京西路、西至现状农田、北至现状河流。成片开发范围总面积11.7129公顷(以最终批复为准)。

方案成片开发片区范围涉及常乐镇玉竹村,东至现状林地、南至345国道、西至太平港河、北至现状耕地。成片开发范围总面积7.3787公顷(以最终批复为准)。


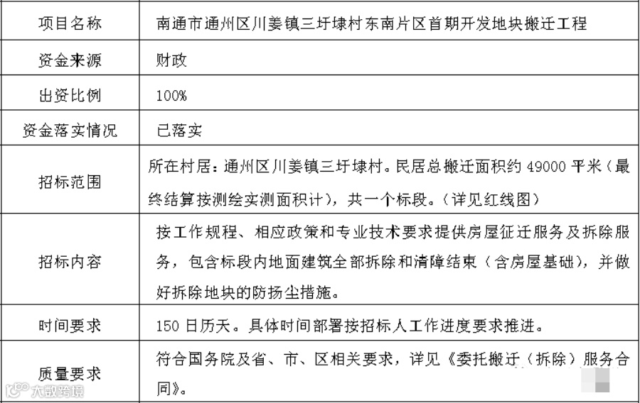
项目名称:南通市通州区川姜镇三圩埭村东南片区首期开发地块搬迁工程
招标范围:所在村居:通州区川姜镇三圩埭村。民居总搬迁面积约49000平米(最终结算按测绘实测面积计),共一个标段。(详见红线图)

根据近日发布的通州区川姜镇数码印花产业园开发建设规划环境影响环评公示,本次拆迁的地块将打造川姜镇数码印花产业园北区。北区四至范围为:东至姜竹线、西至345国道、北至姜北路(规划路)、南至世纪大道,总面积约69.77公顷。
今年2月份,,创新区通医附院西侧配套地块项目发布招标公告,公告显示,通州区先锋街道通大附院西侧两个标段的4.2万方地块将进行房屋搬迁和拆除,涉及民居100户,非居5户,现就房屋搬迁及拆除进行公开招标,择优选定承包人。

日前,虹桥街道办事处发布虹桥医院及周边地块拆除工程公开招标公告,老城区城市更新再进一步!

根据招标文件,虹桥医院及周边地块拆除工程,占地约2.56万平方米。整个拆除区域为:青年西路北、战胜路西、虹桥北村南、南通海关东侧地块(不包含虹桥街道垃圾房)。具体的区域分布如下图所示:

位于青年西路的“虹桥医院”,建于八十年代初期,是一所集医疗、保健、科研于一体的三级甲等医院。
自从2013年,虹桥医院搬到了新区,旧址已是人去楼空,孤独寂静,曾经的喧闹沸腾已成云烟,直到2020年,医院旧址才正式启动拆迁。
在原虹桥医院周边有几幢零散民居,公安宿舍1号楼和2号楼、渔检宿舍楼、妇幼保健宿舍楼等四栋楼房,合计122户,均为上世纪七八十年代的单位配套宿舍。

2022年,崇川区实施“城市更新提升年”行动,将原虹桥医院及周边地块列入城市破旧片区更新改造计划,根据改造计划实施原拆原建。

该地块预计今年土地出让,之后将按照程序着手建设新的居民楼。
4月19日,崇川区正式发布1号征收决定,非住宅房屋的补偿以货币补偿为主,地块将用于新建启秀中学滨江校区(暂定名)。

房屋征收红线范围(详见附图)。

去年10月,南通市行政审批局正式批复滨江片区启秀中学滨江校区&通师一附滨江校区两所新学校项目建议书。

启秀中学滨江校区拟建地点:崇川区世纪大道以北、海港引河以南、长江中路以东、跃龙南路以西地块。学校建设规模:新建10轨30 班初中校区,项目用地面积约 71 亩,南通城市建设集团有限公司作为项目建设实施主体。

在城市发展的大浪潮下,拆迁时有发生,拆迁之后,后续的项目随之展开,也将为片区注入新鲜的血液,迎来一个崭新的南通!
(备注:信息仅供参考,最终以政府通告为准。部分内容及资料来源:今日南通州)
∨

