
城市发展
交通先行
最近,南通市自然资源规划局网站官方发布《南通市城市道路网规划》(公示)》
本次规划范围为中心城区范围,总面积667.58km²。
规划显示,南通将构建“快速路、交通性主干路、一般性主干路、次干路、支路”多层次的城市道路网体系。
其中,规划滨江主城“两环七横七纵”快速路,里程为438km,密度为0.52 km/km²;通州湾副城“四横三纵”快速路,里程为123km。
规划在主要轴向上构建“快速路+交通性主干路”的布局,总体规划“六横八纵”交通性主干路,里程为300km,其中通过延伸或打通新增75km,通过断面拓宽、节点优化或国省道城市化等改造225km;通州湾副城规划“一纵”交通性主干路,里程为24km。
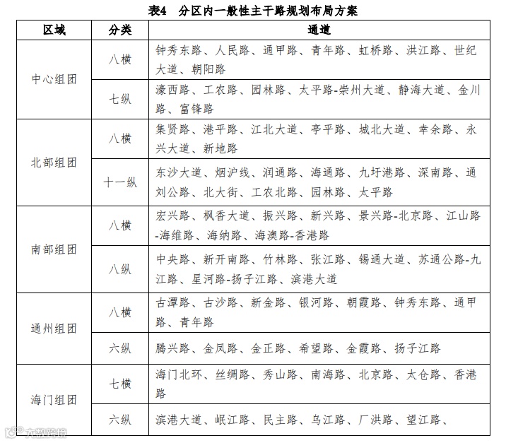
按照分区发展特点划分中心组团、北部组团、南部组团、通州城区组团、海 门城区组团、通州湾组团、家纺城-空港组团等7个组团。
其中,中心组团规划“八横七纵”一般性主干路,路网密度为 7.9 km/km²。
北部组团规划“八横十一纵”一般性主干路,路网密度为 7.5 km/km²。
南部组团规划“八横八纵”一般性主干路,路网密度为 5.7 km/km²。
通州组团规划“八横六纵”一般性主干路,路网密度为 7.0 km/km²。
海门组团规划“七横六纵”一般性主干路,路网密度为 6.2 km/km²。
家纺城-空港组团规划“五横七纵”一般性主干路,路网密度为 7.4 km/km² 。
通州湾组团规划“九横五纵”一般性主干路,路网密度为 5.6 km/km²。
规划 75个枢纽立交、76个一般立交。枢纽立交按8~12公顷控制用地规模,一般立交按3~8公顷控制用地规模。
近期,南通不少交通道路也传来新进展,南通路网发展越来越好。
近日,南通绕城高速公路建设迎来好消息!
现已进入最后收官阶段,路基桥梁、水稳沥青,房建绿化等基本完成,正在进行路面上面层沥青摊铺伸缩缝、交安设施及声屏障施工。
计划11月中旬所有施工内容全部完成,力争12月底完成交工验收。
与此同时,项目新联枢纽最新实景曝光,该枢纽建设共9条匝道,采用变形苜蓿叶形式,施工内容繁多、组织难度大,其建成是绕城高速公路的关键一环。
南通绕城高速即南通市高速公路网规划“一环通苏南、二环接浦西、三环连浦东”中的“二环”高速,是崇海过江通道、海太过江通道的连接道路,也是通州湾港区重要的集疏运道路。
2024年,南通奔腾向前!
让我们一起见证,一个影响力不断扩大、实力不断增强、面貌日益更新、居住更加美好的南通。

