近日,南通市教育局网站发布通知,公布《南通市启秀中学、南通市紫琅湖实验初级中学施教区优化与南通中学附属实验学校施教区划分方案》。
崇川区教育体育局,南通经济技术开发区社会事业局,南通市紫琅第一小学、南通市紫琅湖实验小学,各市直初中学校:
《南通市启秀中学、南通市紫琅湖实验初级中学施教区优化与南通中学附属实验学校施教区划分方案》已经市政府常务会审议通过,现予印发,请遵照执行。
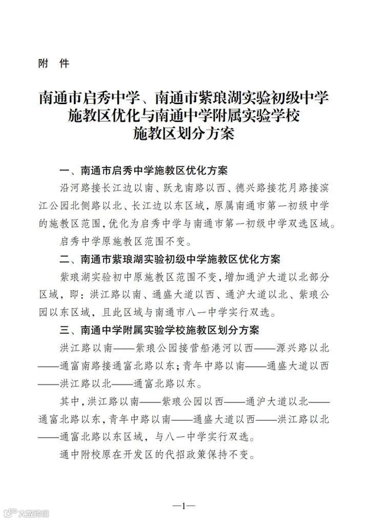
一、南通市启秀中学施教区优化方案
沿河路接长江边以南、跃龙南路以西、德兴路接花月路接滨江公园北侧路以北、长江边以东区域,原属南通市第一初级中学的施教区范围,优化为启秀中学与第一初级中学双选区域。
启秀中学原施教区范围不变。
大致区域,仅供参考
二、南通市紫琅湖实验初级中学施教区优化方案
紫琅湖实验初中原施教区范围不变,增加通沪大道以北部分区域,即洪江路以南、通盛大道以西、通沪大道以北、紫琅公园以东区域,且此区域与南通市八一中学实行双选。
大致区域,仅供参考
三、南通中学附属实验学校施教区划分方案
洪江路以南——紫琅公园接营船港河以西——源兴路以北 ——通富南路接通富北路以东;青年中路以南——通盛大道以西 ——洪江路以北——通富北路以东。
其中,洪江路以南——紫琅公园以西——通沪大道以北—— 通富北路以东,青年中路以南——通盛大道以西——洪江路以北 ——通富北路以东区域,与八一中学实行双选。
通中附校原在开发区的代招政策保持不变。
大致区域,仅供参考
来源:南通日报

