大数跨境
0
0

事关南通农村自建房,官方回复!

事关南通农村自建房,官方回复! 乐在南通
2025-03-28
0
导读:文件预计5月出台!事关南通农村自建房,官方回复!近日,有市民留言反映:农村自建房新政策是否下来?审批手续办理何时恢复?
文件预计5月出台!事关南通农村自建房,官方回复!

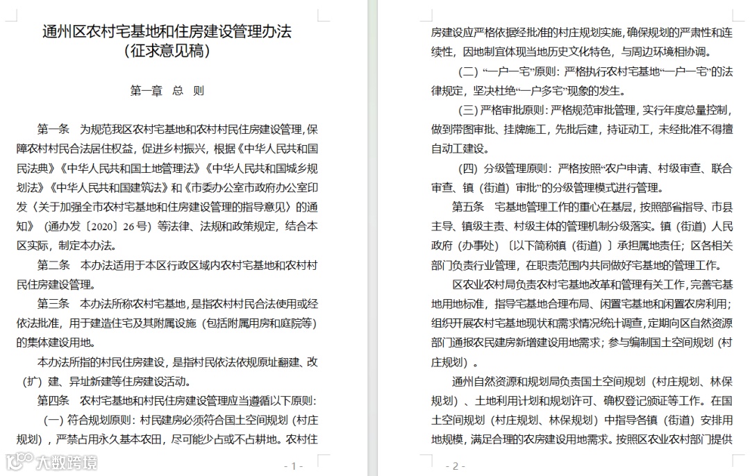
近日,有市民留言反映:农村自建房新政策是否下来?审批手续办理何时恢复?是否还遵循原拆原建的原则?通州区人民政府对此作出回复。


答复如下:关于您反映的农村自建房审批的事宜,经与上级部门咨询,文件预计5月之后出台,届时将结合我镇实际情况启动审批程序。


早在今年1月份的时候,通州区政府官网就发布了《关于征求《通州区农村宅基地和住房建设管理办法(征求意见稿)》 意见的公告》,拟出台农村自建房新规定。


5大重点内容如下:

1、在城镇开发边界范围内拥有宅基地的村(居)民,不得原地改、扩建、翻建房屋,避免城镇建设改造二次搬迁。其住房无法满足居住需求的,可申请至城镇开发边界范围外本村(居)已规划的可建区域统一建房。

2、严格执行农村宅基地“一户一宅”的法律规定,坚决杜绝“一户多宅”现象的发生。

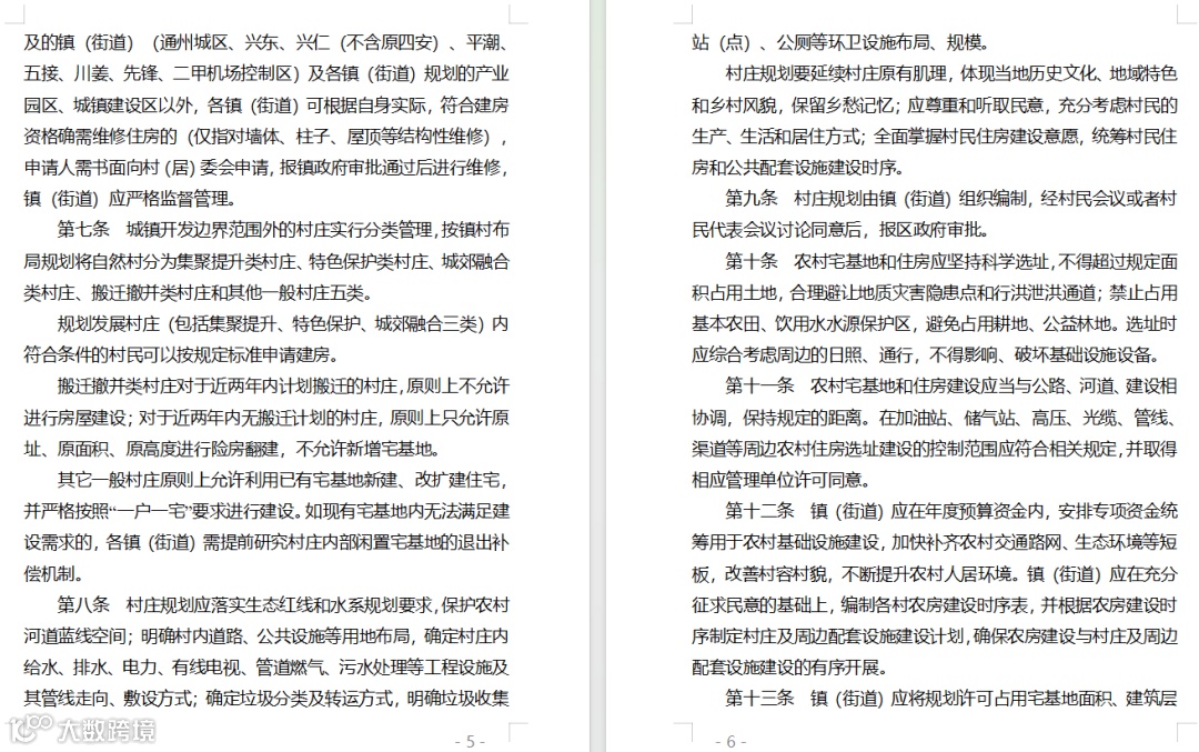
3、宅基地及住房建筑面积标准为:人均耕地不足1亩的镇(街道),1~2人户宅基地不超过90平方米,3~5人户宅基地不超过120平方米,6人以上户宅基地不超过135平方米人均耕地超过1亩的镇(街道),1~2人户宅基地不超过90平方米,3~5人户宅基地不超过135平方米,6人以上户宅基地不超过165平方米房屋建筑占地面积不得超过宅基地面积的70%,建筑风格应当符合村庄规划的相关要求。

4、农房的建设层数一般不超过三层,层高2.8米~3.5米,建筑檐口高度不得超过11.4米,设置架空层的,架空层层高不得大于2.2米,根据功能需要可以增设梯间和功能用房,建筑总高度不得大于15米(自然地面至屋脊)。在其它一般村庄申请合法的原宅基地建房的,不影响邻里通风采光的前提下,原合法住房两层及以下的,不超过两层;原合法住房三层及以上的,不超过三层。原宅基地不足现行标准的,按照原面积执行,原宅基地超过现行标准的,按照现行标准执行。

5、农房严禁首层(含架空层)以下直接悬挑。楼梯间悬挑高度必须高于室外地面1.5米。农房每层阳台悬挑总面积(不含楼梯间)不得大于宅基地面积的10%。

滑动查看全文▼


图片



不止通州区,去年如皋市政府官网也发布了农村村民自建住房的征求意见公告,相信很快就会出台相关新规。


对于农村自建房规划建设,不少网友都有话说——

1、建议只要是不超过老宅基地范围、不占用基本农田,在这个前提下满足建房户的合理需求,促进拉动内需,适应现代化建设的需求。

2、为避免邻里矛盾纠纷,村民建房及附属没施围墙应与邻居的界址有一定距离,不可以顶界址建筑,这种情况也应该写进去。

3、我认为有条件的农户原宅基地又比较宽欲,且独门独户没必要限制面积,这样有利于拉动内需!如果条件不允许的农户满足不了规定的面积政府是不是也能想办法让他搬迁至新的宅基地来满是规定面积。

延伸阅读》》》

今年2月,2025年中央一号文件在万众期盼中正式出炉,引发热度最高的就是关于宅基地的新规。

《意见》明确强调“两个不允许”:

第一,不允许城镇居民到农村购买农房、宅基地;

第二,不允许退休干部到农村占地建房。

这一政策背后,释放的信号就是,宅基地的含金量在逐步上升,国家在保护农民的基本权益。

宅基地仍然不允许上市交易,城镇居民到农村盖别墅的口子没有放开,而退休干部的买地建房、回乡养老之路也被堵死。

但与此同时,还宣布了两个“允许”:


第一,探索农户合法拥有的住房通过出租、入股、合作等方式盘活利用的有效实现形式;

第二,有序推进农村集体经营性建设用地入市改革,健全收益分配和权益保护机制。

说白了,城市居民、富裕人群和企业,可以到农村依托宅基地、责任田发展产业,但不能买断,要给农民股份,带着他们一起致富,防止贫富差距拉大。

相信在政策的持续推动和落实下,农村会越来越好,农民生活更幸福!


对此,你怎么看呢?欢迎评论区留言~


来源:南通楼市说说


【声明】内容源于网络
0
0
乐在南通
40万粉丝
内容 669
粉丝 0
乐在南通 40万粉丝
总阅读395
粉丝0
内容669