再不点蓝字关注,机会就要飞走了哦
房产在中国人的传统观念中处于一个十分重要的位置,有不少女方的家长,都希望男方拥有房产,或者结婚的时候房产证上写上女儿的名字,也许这样才有所谓的“安全感”,所以众多的离婚案件中房产的归属就成了一个重要的问题。那么什么情况下才是夫妻共同房产,什么情况才是个人房产呢?
买房对老百姓来说是一辈子最大的支出,而婚姻则是人生最重要的一步,近几年国内离婚率快速增长,大部分离婚的人,最头大的资产就是房子了,小编整理了一份“离婚后按照法律规定,房子如何分割”问题的解析表。大家可以收藏,当然啦小编是希望大家永远用不到。
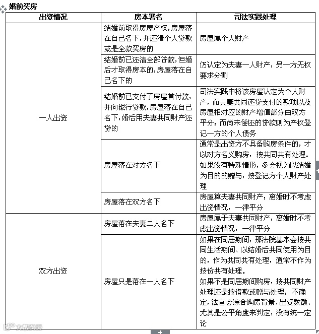
婚前买房
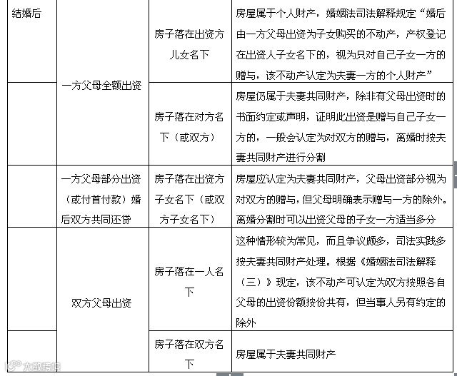
婚后买房
父母出资购房
不予处理的情形
《婚姻法解释三》第十条只是说“由产权登记方就婚后共同还贷款项和增值部分向另一方补偿”。对如何补偿并未具体规定。导致实务中在计算房屋补偿时,存在计算标准不统一的问题。为此,北京市高级人民法院民一庭制定一个计算标准来统一裁判尺度。
房屋补偿的计算公式为:
房屋补偿款=夫妻共同支付款项(包括本息)÷(房屋购买价+全部应付利息)×房屋评估现值(或夫妻认可房屋现值)×50%。

