

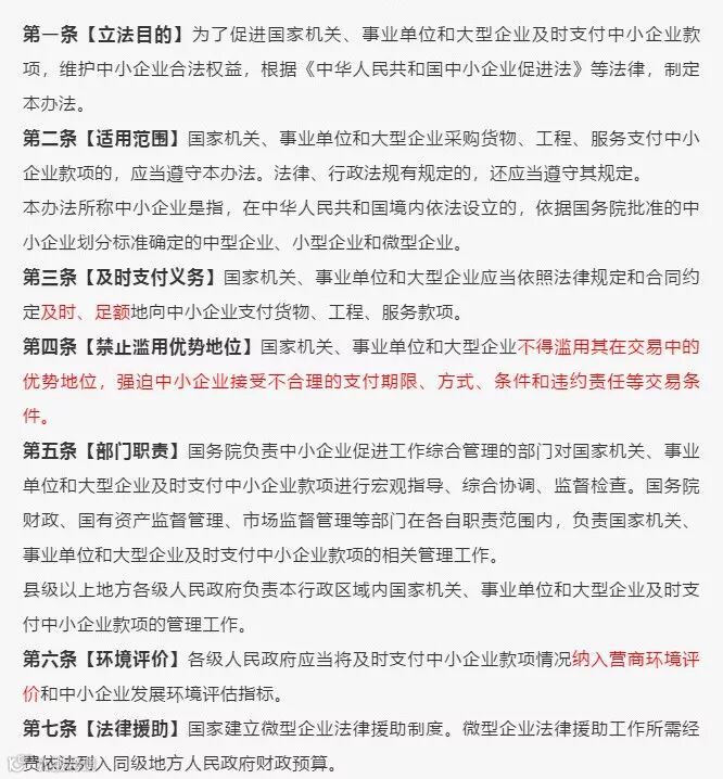
9月4日,工信部发布《及时支付中小企业款项管理办法(征求意见稿)》,对国家机关、事业单位和大型企业支付中小企业款项的相关问题进行明确。
1、国家机关、事业单位和大型企业从中小企业采购货物、工程、服务的,应当在30日内付款;合同另有约定的,最长不得超过60日,逾期应支付利息。未作约定的,按照中国人民银行同期同类贷款基准利率的1.5倍支付利息。
2、国家机关、事业单位因资金困难迟延支付中小企业款项的,其上一级主管部门应承担支付义务。
3、国家机关、事业单位和大型企业作为发包人的,承包人拖欠款项时,发包人在核实情况后要直接向分包人支付款项。
4、不得以审计作为支付中小企业款项的条件,不得以审计结果作为结算依据。
5、国家机关、事业单位和大型企业滥用优势地位,强迫中小企业接受不合理的交易条件的,处10万元以上50万元以下罚款。
6、国家机关、事业单位和大型企业拖欠严重的,政府有关部门应当限制其申请新的投资项目。
7、建立迟延支付中小企业款项投诉平台,受理相关投诉。被投诉人属于国有大型企业的,转交国有资产监督管理部门处理。



第二十条【禁止打击报复】被投诉的国家机关、事业单位及其工作人员不得对投诉人进行任何形式的打击报复。被投诉的大型企业不得拒绝向投诉人提供服务。
第二十一条【监测机制】县级以上各级人民政府负责中小企业促进工作综合管理的部门应当会同投资、财政、国有资产监督管理等部门建立迟延支付中小企业款项监测、预警和共享机制,定期监测国家机关、事业单位和国有大型企业迟延支付情况。
县级以上各级人民政府负责中小企业促进工作综合管理的部门和国有资产监督管理部门应当定期通报迟延支付中小企业款项的有关情况及典型案例。
第二十二条【限制项目申请】国家机关、事业单位和大型企业迟延支付中小企业款项情节严重的,政府投资主管部门或者其他有关部门应当依法限制其申请新的投资项目。
第二十三条【清欠预算安排】县级以上地方各级人民政府应当将用于清偿国家机关、事业单位对中小企业欠款的资金依法列入同级财政预算。
上级财政增加的一般性转移支付和本级财政超收收入应当优先用于清偿对中小企业欠款。
国家机关、事业单位未经批准自行安排支出造成对中小企业欠款的,财政部门应当通过扣减转移支付或者部门预算指标等方式予以偿还。
第二十四条【代为履行义务】国家机关、事业单位因资金困难迟延支付中小企业款项的,其上一级主管部门应当承担代为支付中小企业款项的义务。
第二十五条【市场监督】市场监督管理部门依法对大型企业滥用市场优势地位迟延支付中小企业款项的行为进行监督检查。
第二十六条【财政监督】财政部门和其他对政府采购负有监督管理职责的部门依法对政府采购人支付中小企业款项情况进行监督检查。
第二十七条【审计监督】审计机关依法对国家机关、事业单位和国有大型企业支付中小企业款项情况实施审计监督。
第二十八条【考核督查】县级以上地方人民政府应当建立及时支付中小企业款项工作目标责任制和督查制度,对本级人民政府有关部门和下级人民政府进行考核和监督。
第二十九条【联合惩戒】有下列情形之一的,国家有关部门应当将国家机关、事业单位和大型企业失信信息纳入全国信用信息共享平台,依法对其实施联合惩戒:
(一)国家机关、事业单位和大型企业因不履行对中小企业付款义务被人民法院列入失信被执行人名单的;
(二)大型企业被市场监督管理部门认定为滥用市场优势地位恶意迟延支付中小企业款项的。
第三十条【法律责任】国家机关、事业单位及其工作人员违反本办法第九条、第十条、第十一条、第十二条、第十三条第二款、第十四条、第十五条、第十六条第一款、第二十条规定的,由其主管部门责令改正;拒不改正的,对直接负责的主管人员和其他直接责任人员依法给予处分。
第三十一条【滥用优势地位】大型企业滥用市场优势地位强迫中小企业接受不合理的付款期限或者迟延支付中小企业款项的,由市场监督管理部门责令改正,并处10万元以上50万元以下罚款。
第三十二条【行政处分】行政机关及其工作人员在履行监督管理职责中违反法律法规规定,滥用职权、玩忽职守、徇私舞弊的,对直接负责的主管人员和其他直接责任人员依法给予处分;直接负责的主管人员和其他直接责任人员构成犯罪的,依法追究刑事责任。
第三十三条【名词解释】本办法所称迟延支付是指,中小企业依照法律规定和合同约定履行了合同义务,且法律规定或者合同约定的付款期限已经届满,国家机关、事业单位和大型企业未向中小企业支付约定款项的行为。因不可归责于国家机关、事业单位和大型企业的事由造成迟延支付的除外。
本办法所称市场优势地位是指,在大型企业与中小企业交易过程中,大型企业在资金、技术、市场准入、销售渠道等方面处于优势地位,中小企业对大型企业具有依赖性。
关注最新 热点 资讯 ↓↓↓