

俯瞰丹寨万达小镇
来源:特色小镇大百科丨作者:柳俊 朱铭
最近,《万达“有心扶贫”与“无意之作”——丹寨小镇》这篇文章在网上火了。丹寨万达小镇为什么能成功?文章对此进行了全面分析,且提出了诸多深刻而别具新意的洞见。
作者是专门从事中国特色小镇研究的资深研究员。作者之一柳俊说,从丹寨去年7月份开业时他就一直关注这个扶贫小镇,后来还专门去小镇多次考察。他说,小镇是一个真正做内容和运营的项目,中国文旅项目需要这样的样板,而且小镇扶贫效果显著,符合现在的乡村振兴战略,所以,他花大量时间实地走访丹寨万达小镇并获得了第一手资料,同时还在网上检索了大量的资料。(的确走心,资料搜集这块就值得打满分)
通过多次实地考察,并通过对大量资料进行对比、研究、分析,他们发现丹寨万达小镇的确与众不同,她能成为网红自有它的道理。所以,他和同事一起写就此文,希望能让更多人了解万达的“有心扶贫”与“无意之作”,学习借鉴这种让人温暖的扶贫之心与扶贫之路。
//////////
2018年作为中国乡村振兴元年,万达在贵州大山中的扶贫之举,无意打造出了中国乡村文旅样板级项目“丹寨万达小镇”,项目开业仅一年,游客量已破550万人次。
2018半年度中国特色小镇影响力排名中,丹寨异军突起,排名第二,仅次于有着“纯旅游血统”的中青旅操盘、世界互联网大会加持、刘若英来了又来的“乌镇”。
以城市综合体见长的万达,终于凭借着“有心扶贫与无意之作”的丹寨,打造出了继城市综合体、文旅综合体后的万达综合体3.0版——“乡村综合体”。

2014年底,为响应国家“精准扶贫”大势,万达与国家级贫困县丹寨签下了10亿元的包县扶贫协议——《万达集团对口帮扶丹寨整县脱贫行动协议》。
(注:2014年是中国精准扶贫开局年。2014年8月,国务院决定从2014年起,将每年10月17日设立为“扶贫日”。此前,国务院扶贫开发领导小组办公室公布了592个国家扶贫开发工作重点县名单。这份名单里贵州占据了50个,本案的丹寨就是其中之一,连续9任贵州省长把这里作为扶贫联系县。)

随即,万达成立了由集团高级副总裁牵头的扶贫领导小组,从全国各地抽调151人组成精干队伍入驻丹寨,负责帮扶项目具体落实。
经历整整1年的考察调研,调研报告做了70余份,推翻了养猪、卖米、种茶等盈利预期并不乐观的传统农业项目,最终确定增资至15亿,以旅游扶贫为主攻方向,“教育、产业、基金”并举,打造国内首个“企业包县,整体扶贫”范本项目:万达设计的产业扶贫的总战略,是构筑以“教育治本、产业引血、基金兜底”的长、中、短期兼顾的全新的旅游扶贫路径。
具体扶贫方案为:出资3亿元捐建万达职业技术学院;出资7亿元捐建一座旅游小镇(一期开园时实际投资8亿元);成立5亿元的丹寨扶贫专项基金。贵州万达职业技术学院。
即为上文所述的长期项目,学院实际投资3亿元,建筑面积5万平方米,可容纳2000名学生,每年计划招收当地学生700人,同时万达集团每年从学院毕业生中择优录取50%进入万达工作,扶贫之长线工作,即为通过教育提高丹寨人口素质,从根本上阻断贫困发生路径。
中期项目,指的是捐建丹寨万达旅游小镇,项目实际投资7亿元,旨在通过旅游产业带动全县经济发展,增加大量就业岗位,带动当地群众主动参与旅游生产经营,实现脱贫致富。
短期项目是指万达投入5亿元成立丹寨扶贫专项基金,一期扶持5年,基金每年收益5000万元用于丹寨兜底扶贫,旨在覆盖那些所有产业扶贫阳光照射不到的群体,分配给丹寨县特殊困难人群。
首期5000万元扶贫基金收益已发放到丹寨县3.83万特殊困难人群和贫困户手中,当年使丹寨贫困人口人均收入超过国家贫困线。

其中作为中期项目的丹寨万达小镇,便是此次万达丹寨扶贫项目的核心。小镇选址贵州省丹寨县核心位置东湖湖畔,占地面积400亩,建筑面积约5万平方米,全长1.5公里,是一座以苗族、侗族传统建筑风格为基础,以非物质文化遗产、苗侗少数民族文化为内核,集“吃、住、行、游、购、娱、教”为一体的民族风情小镇。
小镇于2016年5月1日开工建设,2017年7月3日正式运营,开业仅仅40天,游客量即突破了100万人次大关,历史单日游客最高7.9万人次。
到2018年7月3日,丹寨万达小镇开业一周年庆时,小镇全年累计接待游客已达550万人次,是2016年丹寨全县游客数量的600%;丹寨县旅游综合收入达24.3亿元,是2016年全县旅游综合收入的443%,直接创造近2000人就业,带动全县1.6万贫困人口实现增收。
8亿元的投资,1年游客量破550万大关,比起万达此前众多动辄几十亿、上百亿的文旅项目,丹寨小镇,创造了万达文旅项目史上首个“投资少见效快”的奇迹。

时势造英雄,英雄适时势,绝大部分房企得以在过去30年里叱咤风云的客观规律。
万达的成长史便深刻地印证着这一点。从住宅地产到商业综合体,到转型文旅综合体,再到而今乡村扶贫,万达踏着中国经济的每一步。
住宅地产时代(1988-2000年),是万达旧城改造&全国住宅地产开发时代。
1988年乘全国旧城改造东风,万达凭借大连市西岗区北京街旧城改造项目进军住宅领域,靠着“改没窗户的暗厅为有窗户的明厅、改木头窗为铝合金窗、安装防盗门、卫生间入户”四个创新,让这个此前诸多国企都断定注定赔钱的买卖起死回生,成为国内最早一批参与旧城改造项目的房地产公司。
到1998年,商品房改革拉开地产盛世当口,万达快准狠地开启了跨区域布局战略,迅速进入成都、南京等全国重点城市进行大规模住宅开发,短短两三年时间,项目已经遍布几十个城市,规模过百亿,一跃成为少数几家全国性的地产公司。
商业地产时代(2000-2008年),是万达综合体1.0(城市商业综合体)时代。
2000年正是万达住宅地产项目如火如荼的时候,一名创业元老病重激发了王健林想为万达兄弟们多做一点保障的决心,住宅开发只能靠卖房子收钱,房子卖完了现金流就上去,卖不出去现金流就下来,很不稳定。
为了追求长期、稳定的现金流,万达开启了第一次战略转型——进军商业地产领域。看准了商业地产既可以出售获利,又可用出租或其他经营方式获得长期利润回报的前景,万达开启了新一轮的创新迭代,把“商业中心+酒店+写字楼+住宅”配套打包的万达综合体1.0版应运而生,这便是引领了一代商业地产操盘的“城市商业综合体”模式。
文旅地产时代(2008年-2017年),是万达综合体2.0(文旅综合体)时代。
2008年受全球经济危机影响,全国地产行业遇到此前20多年来的最大严冬,平均销售额比2007年减少30%,一些重点城市甚至减少40%—50%,所有大型房地产企业的业绩都大幅下滑。
瞅准文化旅游市场长远性发展空间,万达开始将文化和旅游产业作为企业新的重点发展方向。
自此,万达大踏步进入“文旅综合体”投资时代,万达综合体的2.0版——万达文旅城也开始逐步成型,万达文旅城通常以“购物中心+写字楼+酒店+休闲街区+娱乐中心”标准模块打造,可以看作是加入了大型主题娱乐项目的放大版万达广场。
这一时期的文旅综合体项目本质上用的还是商业地产的操盘逻辑:以万达多年积累的品牌效益赚取充足的土地溢价资金,随后利用土地收益来反哺、支撑文旅项目发展壮大;此外新业态的出现大大加强了万达商业项目的市场吸引力,拉动销售力、运营力,创造更大的资产升值可能。
此后,万达内部做出了转型轻资产的战略性调整,自此开启“品牌+管理运营输出式轻资产”扩张时代。
乡村振兴时代(2014年-今)“万达综合体3.0”——乡村综合体时代。
中国经济进入乡村振兴新时期。除了宏观经济背景外,丹寨的成功得益于万达的“轻资产化”转型。
丹寨万达小镇,一个以“运营为本,内容为王”的特色小镇。
运营,万达的核心能力。多年来万达文旅城的操盘路径从未跳出过地产思维。但文旅项目已不再是简简单单拿地、做项目、等升值就能一站式解决的问题,持续性的健康运营才是未来发展壮大的根本。
转型轻资产的当口,文旅项目以“运营为本、内容为王”的核心操盘思路,终于在丹寨扶贫中得以验证。
丹寨项目并不是为借“乡村振兴”大势而建,却称得上是万达以“扶贫”名义真正涉足乡村文旅的开端。这个围绕苗侗非遗文化主题而建的“文旅休闲街区+度假酒店+文化性软产品(活动、演艺等)”文旅项目,开始跳出地产思维,深耕内容运营,成功打样出了万达综合体3.0版——乡村文旅综合体。
这个样板,带了“扶贫”二字,其实并不好做。
旅游产业尽管带动力强,但投资回报周期长,项目一旦背起“扶贫”的政治性任务,就有无数双眼睛在盯着结果、盯着实效。
有别于万达以往文旅项目,丹寨万达小镇的打造是以扶贫为根本目的的造血型项目,并非万达擅长的文旅地产型商业模式,项目的健康发展涉及到区域发展、当地就业、产业联动等各方面,其操盘及运营的复杂性远胜于万达以往的文旅项目,这便倒逼着万达去深耕乡村文旅项目的系统性创新和整体操盘运作。
于是,自丹寨项目起,万达开始慢下来聚焦旅游内容生产,旅游是需要慢下来的产业。
丹寨项目慢下来的第一步,是找对人。〔找对中国最会做民族文化的一批人,做活起来、动起来的文化。〕
一方面,丹寨项目的打造集聚了国内、贵州一流的文旅实干型的操盘手;另一方面,万达开始一改此前“大投资、国际化”之姿,开始寻找更多优质本土基因,同本土的顶级文旅运营商及当地非遗传人展开了深度合作
1、找对非遗传承人
丹寨县是贵州省的非遗大县,全县共拥有国家级非物质文化遗产项目名录7项,省级非遗项目名录17项,州级非遗项目名录25项,各级传承人达288人。丹寨小镇的核心定位便打造“非遗之乡”,打造中国非物质文化遗产旅游胜地。万达找的这群丹寨的非遗传人,他们代表的是丹寨最鲜活的文化。
目前,万达小镇共有330个店面,进驻非遗项目30多项,其中经营非遗相关项目的就有31家企业、69户个体户,非遗项目主要有苗族蜡染技艺、鸟笼制作技艺、皮纸制作技艺、苗族刺绣、苗族服饰、苗族银饰锻制技艺等,演出类的有锦鸡舞、芒筒芦笙舞、古瓢舞等。
丹寨项目的打造,万达更为重视对当地活文化的深度挖掘与塑造,更加致力于同丹寨非物质文化遗产传承人进行紧密的合作,将非遗文化与文旅产业深度结合打造适宜游客参与、体验、消费的多元业态。
以蜡染小院、古法造纸小院、国春苗族银饰等项目为例,丹寨诸多非遗项目的打造,都是与丹寨当地最正统的非遗传承人合作,力图将最原汁原味的非遗文化以文化旅游这样更现代的方式,在更广的平台传播出去、传承下去:
引入苗族蜡染传人杨芳,打造蜡染小院:苗族蜡染素有东方第一染之称。蜡染工艺在丹寨地区源远流长,是苗族世代相传的民间手工技艺,被誉为“藏在深山里的千年史诗”,于2006年7月入选第一批国家级非物质文化遗产名录。丹寨扬武镇排倒村的杨芳便是是国家级非遗“苗族蜡染”的传承人。早在2004年,她便在丹寨创办了蜡染专业合作社,覆盖了6个村寨,是带领当地苗族妇女致富的“蜡花小姐”。
去年7月,杨芳蜡染馆入驻了丹寨万达小镇,致力于向来自国内外的游客展示这项惊艳的苗族手工技艺,让蜡染技艺、蜡染的艺术魅力得以在更多元的文化氛围中得到传承。

引入苗族银饰传人王国春,传承丹寨银饰技艺:苗族银饰打造技艺也是丹寨县国家级非遗之一,而王国春则是这门古老技艺的省级传承人,其经营的国春银饰公司在荔波、巴沙等村寨等旅游景点都设有销售门面,此次进驻万达小镇,算是了却王国春心中在让丹寨人的银饰技艺在非遗传承溯源地真正“安家”的心愿。

引入古法造纸传人潘玉华,打造古法造纸小院:石桥古法造纸技艺流传至今已有上千年历史,因至今还完整地保留着古代造纸的民间工艺,2005年被列为首批国家级非物质文化遗产名录。
而今,全国仅剩40户人家掌握的古法造纸技术,潘玉华便是其中之一,他是石桥古法造纸技艺传承人,贵州省省级非物质文化遗产传承人,丹寨万达小镇的打造找到了这位丹寨石桥村的传承人,以非遗为线,围绕古法造纸技艺,打造古法造纸小院“纸会唱歌”。
采访中,潘玉华提到,希望通过万达小镇这个平台一步一步地往前走,先做出良好的形象展示,再将游客吸引到非遗文化的发源地去,“那时整个石桥村的人都忙不停,就不用愁怎么去传承了”。

诚如潘玉华所希望的一样,真正的传承不能仅靠将传统技艺载入纪录片、存入博物馆等束之高阁的手段予以实现,拓宽接触渠道和消费渠道看似是一种商业化的路径,实则更加有助于技艺的传承与推广,更能让大众接触和了解到传统技艺的精妙并参与到保护中来。
这是个体验为王的时代,谁能打造出游客得以融入的文化氛围,谁就能摘得桂冠。
工业化、城镇化、商业化,让人们离开了乡村,离开了传统技艺,又渴望着再回归、再体验、再融入。丹寨的成功,就是将非遗人、非遗技艺、旅游者连线,精耕非遗体验项目,让游客得以参观、体验各类非遗技艺,参与到手工制造过程中,感受人与自然的天人合一、浑然天成、相得益彰的精妙技艺。
2、找对“轮值镇长”
非遗人之外,丹寨项目找对的另一类人,是跟文旅完全不相干的人,也是让丹寨项目名声斐然的“轮值镇长们。
“轮值镇长”是万达为了扩大丹寨万达小镇的影响力打造的一项“借势营销”的活动,机制运行非常简单,万达集团面向全球,公开招募丹寨万达小镇“轮值镇长” 。每位镇长在小镇“施政”一周,施政期间至少做一项公益活动。
这样一常态性的活动,为丹寨带来了宣传和跨界两方面的巨大好处。

第一,通过“名人代言”效应,不断为小镇打造新的IP。
做旅游,要做“大事件营销”。
但近年来,称得上是有创新力的旅游大事件营销案例屈指可数,无非就是大堡礁招募岛主、武隆状告变四、张家界借势阿凡达,三个亮点加些边角料翻来覆去地炒。
丹寨的“轮值镇长”制却走出了一条创新的、常态化的借势之路。
自2017年6月20日“轮值镇长”全球招募启动以来,已有50余任“轮值镇长”,历任“镇长”均为来自各行各业的精英,包括企业家、电影导演、作家、运动员、艺术家、资深媒体人等国内外名人。
任何宣传都是需要话题的,新老旅游项目爆棚、优质旅游目的地频出的年代,谁能争得大众眼球,谁就抢占了市场发展的先机。但信息更迭的速度太快,爆点往往一闪而过,所以丹寨“轮值镇长”的采取了轮番轰炸的形式。
每一届镇长上阵,都是一番热点话题,借势镇长代言效应,丹寨小镇得以不断推出多样的宣传话题与活动,引起社会广泛关注,引爆人气,全面提升品牌知名度与影响力。
第二,通过“轮值镇长”,为小镇对接多元的跨界资源。
轮值镇长制除了能帮助丹寨小镇打开宣传口径外,更能帮助小镇对接更多资源,开拓更多跨界融合的可能。这一方面,可以从同袁卫东、郭元秋、刘殿兴等“轮值镇长”的合作中得以体现。
旅游+影视
助力丹寨影视IP化
▼
袁卫东是我国著名导演,编剧,制片人。代表作品有《浅蓝深蓝》《过界》《老大别怕》《父子雄兵》,作为丹寨万达小镇第二位“轮值镇长”,上任后的袁卫东提出了四条“施政纲领”:
1、为未来新电影勘景;
2、定制电影IP版丹寨蜡染、花草纸笔记本,带上《父子雄兵》首映会;
3、在小镇办一场新片《父子雄兵》的公益点映会;
4、拍摄微纪录片《我眼中的丹寨》。
轮值镇长活动中,与影视产业相关的名人名士达成合作占有较大的比例,与袁卫东导演的合作就是一个典型的例子:袁导的4大举措,为丹寨小镇与影视内容建立了内容联系,“小镇场景+影视内容”或“小镇元素+影视宣传”的模式,一方面有助于丹寨小镇依托于影视作品实现内容输出,另一方面也透过影视渠道增加了曝光率。而未来,拥有诸多影视、动漫IP的万达也很有可能会在“旅游+影视”的跨界融合层面进行更多的探索。

▲第二任“轮值镇长”袁卫东
旅游+传播
丹寨52个镇长斩获戛纳铜狮奖
▼
郭元秋,知名4A广告公司奥美中国的高级副总裁、资深创意人。作为丹寨小镇的第三位“轮值镇长”,郭元秋为小镇带来了3大创意营销与传播的活力升级:
1、开展丹寨小镇创意营销培训课;
2、发起线上公益众筹古法造纸活动;
3、助力丹寨斩获戛纳国际创意节铜狮大奖。
酒香也怕巷子深,旅游项目的成功打造关键在于品牌打造与传播,与奥美郭元秋的合作,让丹寨得以走崇山峻岭,走出国门,迈向世界。戛纳国际创意节素有“广告界奥斯卡”之称,每年汇聚超过90个国家和地区的1万多件一流广告创意作品,争夺金银铜狮大奖。
此次,万达携手奥美一同提报的“52个镇长”能够脱颖而出不仅证明了丹寨小镇“轮值镇长”系列活动的影响力,更使得丹寨成为了蜚声海外的网红小镇。

▲第三任“轮值镇长”郭元秋
旅游+茶园扶贫
丹寨扶贫茶园助茶农脱贫
▼
刘殿兴是丹寨的第十三任轮值镇长,北京山水传承茶业有限公司总裁,致力于中国茶文化的传播,对贵州茶文化有深入了解,是丹寨扶贫茶园的重要参与者,他的执政业绩有:
1、与县领导商讨产业扶贫事宜,产业模式带动丹寨茶产业的发展;
2、参与管理创新扶贫项目——丹寨扶贫茶园;
3、普及茶文化活动,并邀请专业茶师在小镇鼓楼广场向居民和游客展示茶道;
4、与京籍企业家代表一起,在小镇开展捐赠仪式,为排调镇四所学校捐赠价值约18.3万元的1260床过冬棉被。
轮值镇长活动中,除了助力丹寨打响知名度的“宣传”型镇长和“文旅跨界融合型”镇长外,许多镇长也致力于凭借自己的领域优势直接参与到丹寨扶贫项目中去,刘殿兴参与的扶贫茶园项目打造就是一个典型案例。
截止2018年4月,尽在扶贫茶园启动前内部测试中,首期1000亩茶园就已经被提前认领了500亩。以认领一亩茶园,脱贫一个茶农而记,扶贫茶园项目第一期将直接脱贫茶农1000人。

▲第13任“轮值镇长”刘殿兴
轮值镇长为丹寨小镇带来了无限的跨界融合可能性。许多镇长在卸下职位后依然会与丹寨保持合作,并参与到丹寨的建设中来,以活的人脉资源和影响力,帮助丹寨万达小镇走出中国、走向世界。
3、找对演艺服务商
在找对本土文旅运营商层面,7月3日丹寨小镇开园一周年之际亮相的大型歌舞情景体验剧《锦秀丹寨》就是最好的例证。
这是一台由万达与多彩贵州文化艺术股份有限公司(以下简称“多彩”公司)合作打造的大型实景演艺剧目。“多彩”公司是一家诞生于贵州的文化演艺服务商。比之万达此前演艺类项目的打造团队,“多彩”公司呈现3大特点:性价比高、艺术性强、擅长运营。
一、持续运营时间长,剧目打造性价比高,不同于国内外大型文化秀,动辄数亿、十亿级投资,“多彩”公司的大型文化秀严格控制投入,保障剧目长期持续运营。
二、“多彩”公司擅长民族文化,凭借已在海内外持续演出4000多场的大型民族歌舞《多彩贵州风》崛起于贵州文化旅游界,十余年来已巡演北京、上海、广州、香港、台湾等全国40多个城市;美国、英国、俄罗斯、法国、加拿大等30多个国家。
三、自身具有运营、营销能力,与大多数演艺公司不同,“多彩”公司不仅有全国顶级文化演艺团队,同时拥有秀场全程运营及营销能力。这三项都是万达比较看重的。

大陆当前有300上下的旅游演艺项目,80%以上都处于亏损状态,11%处于收支平衡的状态,真正盈利的大约不到9%,“多彩”公司便是这9%之一。
具体到《锦秀丹寨》项目方面,也可以看到万达开始聚焦本土基因植入和实战落地操盘决心,整个项目历时9个月的打磨,剧目最终以丹寨国家级非物质文化遗产锦鸡舞为主线,将原汁原味的苗族非遗文化元素与水火喷泉、数控水帘、水中升降等现代舞台技术结合,同时设有观众互动情节,让观众得以融入剧中,充分体验参与,得到华丽震撼的视听享受。

旅游演艺类节目除了炫丽的舞台效果,更重要的能够透过剧目将深层的文化基因、文化灵魂展示出来、传播出去。
与万达此前操盘的演艺类项目不同,本次合作的“多彩”公司显然具有更加本土化的创新力、长效运营力和务实的执行力。
而比之万达其他大型文旅城、演艺项目的打造手段,此次剧目的打造最大的成功因素之一也正是聚焦了本土基因植入和实战落地操盘。

做对事,是丹寨小镇慢下来、回到内容本身的第二步。
互联网时代信息获取的便捷性,让任何一个旅游者在作出行决策前都可以充分的评判一个目的地是否值得去、是否有得玩。游客要的很简单,一个风貌好、整体感强、文化氛围浓的项目足以吸引游客驻足。
文旅小镇的建设和运营,抓住三点: 第一,提供不同于日常的生活空间;第二,用细节感动游客;第三,营造独具特色的文化氛围。丹寨项目在这三个方面就显得尤为用心。
1、总体规划,注重造整体格局的打造
黔东南多山地与梯田,故传统村寨建筑多依山就势,多为顺应地形等高线分层布局。丹寨小镇的整体布局也将传统自然寨落的建设经验与游客所需的清晰空间体验感要求相结合,沿等高线、以水平线性布局的形式展开,并最终呈现为“1环2街3院4广场”的空间架构。
不同于许多文旅街区纷杂的动线安排,这样1条主动线下来的整体布局模式,既不失传统民俗村寨的自然灵动,又能为游客创造清晰的游览体验。

一环:即为环湖的民俗风情环,意在通过古桥、吊桥、步道将鸟笼山、鸟笼博物馆、卡拉文化村、观景台与小镇相连,意在通过环状大动线的巧妙设计将主景区与周边特色村落、景点、景观联通,扩大整体发展势能。
两街:即为内街和沿湖酒吧街。内街为商业步行街,以青石板路铺装,自南向北被广场分割成“尤公街、姊妹街、苗街”三段。沿湖酒吧街则是顺势东湖水岸,结合吊脚楼的吊层,设计的滨水特色酒吧街。两条街区为小镇主要商业业态聚集地,游览动线清晰明了,相比纷繁复杂的旅游商业街区而言,内部动线越简单,越有利于提升游览体验。
三院:即是在“尤公街、姊妹街、苗街”三段街里每段各设置一个特色小院,分为鸟笼、蜡染、造纸三个非遗主题小院,通过开敞式布局呈现,形态与周边的店铺形成差异,间隔性的设计既能打破街道的沉闷感与重复感,又能成为阶段性吸引游客的亮点体验站,不断创造新鲜感与参与感。
四广场:即为由小镇主街串联的四个主要广场“锦鸡广场”、“尤公广场”、“鼓楼广场”和“苗年广场”。苗寨多节多庆典,大凡苗寨都有不少广场,载歌载舞。丹寨小镇四大广场设计的独到之处在于,每个广场都选定了一个相应的主题特色,反应苗族居民在不同节日、不同场合的生活场景:尤公广场——祭祀主题、苗年广场——节庆主题、鼓楼广场——建筑主题、锦鸡广场——演艺主题,四个广场各有特色,形成了较好的空间节奏,游客一路游览至终,仿若穿梭整个苗乡文化史今。

2、细节设计,注重苗侗符号的应用
民俗型文化旅游小镇的打造,成败之关键在于对本土民族特色风情的挖掘、文化脉络的梳理呈现、民族风俗技艺的传承与发扬。巧妙地在建筑及其他空间设计中融入地方符号、文化元素,是项目得以绽放灵魂魅力的关键。

▲嵌在围墙里的石碾
丹寨小镇的设计充分体现了对地方文化的挖掘与融合意识,建筑整体采用苗寨、侗寨风格,既有传统苗寨传统建筑形式和元素,也有侗寨经典的鼓楼。细节设计上,以质朴的材料,和仿古的砌筑方式为主,同时也十分注重特色的图腾、符号纹样应用,精雕细琢,苗侗风情盎然。
匠心独到的设计,自然灵动的整体风貌,使得丹寨小镇最终获得了建筑界奥斯卡之称的国际建筑协会“金块奖”。
01
鸟笼小院是以卡拉村手工竹编鸟笼为主题的特色民俗小院,小院木制的院门、历史悠久的石鼓、镶嵌着古老陶罐的矮墙、庭院之中随处可见手工鸟笼的身影,将文化的沉稳和灵动精致展示。

▲鸟笼小院外观

▲鸟笼小院内饰

▲鸟笼小院后院体验区
02
造纸小院
古法造纸小院则以石桥造纸为核心主题,以茅草为顶、竹木结构的前厅大门配合篱笆、院墙、幌子和展示架,让游客得以在门外一眼就能看到小院质朴的特色。院内各色古法纸张融入各个角落,既具有装饰效果,又具有浓浓的传统气息。

▲造纸小院外观

▲造纸小院作坊
03
蜡染小院
对于蜡染小院的设计,设计师着重空间功能的刻画,坚持以实用性为主,观赏为辅,小院分前后两院,整体建筑借鉴马家堡。前院以展示、销售蜡染手工艺品为主,后院则为手工蜡染的全部生产流程展示,适宜的庭院尺度搭配上特色的蜡染布艺和传统蜡染器具,让这里变成一个“蜡染艺术空间”。

▲蜡染小院外观

▲蜡染小院庭院

▲蜡染小院前院
04
尤公广场
尤公广场,占地2000平米,为丹寨小镇的主广场,设计灵感源自“蚩尤节”,整体风格庄重、肃穆、充满仪式感和神秘感。广场呈圆形设计,正面一座9米高巍然挺立的三层苗族吊脚牌楼,夹道两侧的8根苗族特色图腾柱,柱子顶端镶嵌着由当地非遗传承手工匠人亲自打造的苗族银帽装饰,彰显对远方宾朋欢迎之意。
广场的地面铺装纹样采用苗族特色的铜鼓纹样,由中心向四周辐射12道边,图案深色的地方采用了当地古老的青砖,并搭配深浅不同的鹅卵石,整个图案象征着农耕民族亘古不变的寓意——太阳辐射世间万物。

▲苗年广场
苗年广场占地1500平米,其设计灵感来源于与苗族人民的生活息息相关的斗牛活动,以牛头拼花纹样作为标志施以地面铺装,铺装材料同样取材当地,4根7米多高的特色图腾柱与牛头纹样设计交相呼应,广场整体色调亦与小镇风格相辅相成。

▲鼓楼广场
鼓楼广场,以层高13层的标志性侗族风格建筑——鼓楼为特色,完全遵照当地建筑传统,找当地工匠原封不动还原而造,高约20米有余,气概雄伟,飞阁垂檐,型如同宝塔,瓦檐上通过或彩绘及雕刻的形式,呈现着山水、龙凤、飞鸟、花卉及古装人物等图案,设计精妙绝伦,灵动盎然。


▲锦鸡广场
锦鸡广场的地面铺装纹样提取自锦鸡旗上的纹路和元素,灵感取自锦鸡舞,这是苗族芦笙舞中别具一格的传统舞蹈,源自丹寨苗族支系——锦鸡苗族。广场周边的皮鼓及阙楼上都描画有锦鸡图案。

3、文化氛围营造,注重体验业态的精耕细作
美丽的皮囊千篇一律,有趣的灵魂百里挑一。
精致的建设是无非是勾勒了美丽的躯壳,中国不缺风貌保留得好的古镇,更不缺建得好的仿古小镇。缺的是能让游客真真正正体验到当地文化氛围的、感受旅途生活乐趣的项目。做内容才是展示小镇灵魂的王道。
游客能否在这里得到看、听、品、玩、住各个层次的独特享受,对应到操盘上,就是项目是否有足够丰富而有地方特色的体验消费型业态。这个方面,丹寨小镇的打造有3个亮点:
一则,丹寨小镇设有常态性的演艺活动,是丹寨吸引游客的活的产品。
以踩鼓舞、锦鸡舞、拦门酒、鼓楼情歌、演艺巡游、篝火晚会斗艺等项目为核心的演艺节目是丹寨小镇的活的产品,其演艺时间巧妙的设置在了下午2点直至晚上9点期间,是吸引游客的亮点产品,更是留住游客,创造过夜消费和创造体验口碑的有效手段。

▲丹寨小镇常态性演艺活动安排(旗鉴旅业整理)
二则,小镇业态引导围绕着非遗展开。
丹寨小镇的业态引导初期规划里,除了鸟笼、蜡染、造纸三大特色小院中现场体验古法造纸、蜡染制作、鸟笼编制等非遗制作工艺的设置外,小镇其他参与性、体验性、娱乐性业态也是根据丹寨非物质文化遗产名录设计,分为演艺类、工艺类2大类业态引导。

▲大类非遗体验型业态引导(旗鉴旅业整理)
三则,2/3的核心业态都是消费体验型业态。
具体招商结果来看,丹寨小镇入住的商户也的确与国内众多同质化旅游小镇商贸街区不同,不是以零售为主,而是聚焦游客喜爱的体验型业态,小镇超过三分之二的核心业态都由非物质文化遗产、特色美食、体验消费等组成,设有丹寨特色的民族手工艺、苗寨美食、苗医苗药、农副特色产品等内容型商业门面300余个,让游客得以在整街的游览过程中体验、消费到各类民俗技艺、特色手工艺品、苗寨特色美食等多样化的休闲娱乐项目。

▲丹寨核心商户一览表(旗鉴旅业整理)
开篇时,我们提到了一组丹寨的营业数据,从2017年7月3日丹寨万达小镇正式开业至今营业1年时间,游客数量突破550万人次,单日游客最高7.9万人次,堪称万达史上最叫好又叫座的爆红景区。
当前市场上,旅游项目的经营,还是个3分靠建设,7分靠叫卖的行当。
丹寨旅游小镇这样的成功,除了规划建设打下了良好的基石外,更与丹寨项目的营销手段有着密切的关系。
丹寨的营销有着8大核心的成功经验:
第一、“游丹寨就是扶贫”广告语的提出与大手笔投放
对于丹寨的品牌宣传,万达也巧妙的将扶贫及旅游消费结合,颇有教导市场之姿。2017年7月1日起,“游丹寨就是扶贫”这则公益广告登陆央视各大频道,10天内刊播了近500次。此外,万达也利用其遍布全国各大城市的营销渠道及微信、微博等新媒体平台进行大力推广,并兼顾海外市场传播facebook、推特总账号粉丝超过60万。
第二、“周周有活动,月月有主题”的多样化活动落地
小镇营销深谙活动引爆人气的道理,由旅游小镇管理公司负责策划举办多样的落地活动,以多元活动提高小镇运营活力,做到周周有活动,月月有主题,吸引了省内外游客纷纷前来体验,半年就使旅游小镇成为贵州客流排名前三的旅游景区。

▲丹寨年度营销解析(旗鉴旅业整理)
第三、注重专项大活动的打造,引爆人气高峰
丹寨小镇的运营不吝于在每月关键性时间节点上,策划参与度极强的专项大活动,如国际非遗交流、首届西瓜节、万达好声音、万人长桌宴、苗家集体婚礼等。
当下是体验经济时代,游客要的不仅仅是活动噱头,更需要有得看、有得玩、有内容的活动型产品,丹寨小镇在专项活动打造,一方面,十分注重举办差异化有内容的体验型大活动,另一方面,在宣传层面更为注重紧抓活动进行前、中、后的全网传播,紧抓话题热度,如以2017年8月的万达好声音、2017年10月的万人长桌宴和第二届上合组织•非遗交流体验活动为例:
“万达好声音”是万达集团最具影响力的企业文化活动之一,2017年8月,第五季“万达好声音”决赛设在丹寨万达旅游小镇,网络全程直播,现场近3万观众,在线观众人数达到700万,新浪微博话题阅读量3272万,覆盖全网1.9亿人。
2017年10月28日农历九月初九重阳节,丹寨邀请当地寨老、村民和省内外游客21433人共吃一桌饭的传统长桌宴活动。打破了2016年贵州黎平创下的就餐人数10380人长桌宴的世界吉尼斯纪录记录。现场设计4个机位全程航拍,全网六大平台同步进行直播,线上累计观看人数超700万。
“魅力非遗——第二届上海合作组织夏令营·非物质文化遗产交流体验”活动,2017年8月15日,第二届上合组织·非遗交流体验活动在丹寨举办,来自中国、俄罗斯、哈萨克斯坦、白俄罗斯、阿富汗、巴基斯坦、尼泊尔、柬埔寨、土耳其、伊朗等10个成员国的23位非遗传人在小镇举行文化交流活动,大型国际性活动的承办一方面拓展了丹寨的国际知名度,另一方面,也推动着丹寨作为“非遗之乡”向打造国际文化交流平台大定位上的不断落地。
第四、注重线上线下渠道整合,夯实基础客源
作为全国旅游龙头企业,万达具备快速铺就渠道的能力与品牌背书实力,就此小镇快速签约了131家旅行社,完成了202条旅行线路产品上线,同时与携程等6家主流OTA达成战略合作,完美整合了线下、线上渠道,夯实了基础客源。
第五、懂得借势万达集团资源,联动推广丹寨
1)全国万达广场联动:借势万达广场资源,助力丹寨推广,全国目前有242个万达广场,丹寨项目与万达旗下诸多万达广场达成合作,在广场内设置DP点位,通过万达小镇风光展、特色产品售卖、民族歌舞秀等活动,推广宣传丹寨小镇。
2)西南大区联动营销:此外,2017年8月,正值旅游旺季,聚焦丹寨主要客源地西南大区,丹寨小镇与万达西南运营中心联动举办统一的一个营销活动:冰爽来万达,避暑去丹寨。联合了万达整个西南中心,共计48家万达广场,同推避暑去丹寨抽奖活动。

第六、注重聚焦专项市场,开拓不同主流客源
深耕不同的专项市场是丹寨得以保障并扩大稳定客流的有效手段,主要聚焦在暑期学生市场、政企大客户和自驾市场:
1)暑期学生市场:7、8月时,丹寨营销团队联系了许多夏令营机构、暑期培训机构,与之达成合作,引流进众多中小学生到丹寨体验非遗文化。
2)政府及企事业单位:丹寨小镇也十分注重政府及企事业单位这一类大客户的拓展,通常以年终活动承办及协调工会活动为主。
3)自驾群体:聚焦自驾游市场,丹寨小镇在17年11月到18年3月期间,同许多自驾俱乐部、车友会达成了合作,联手打造了车友探寨系列活动,并设计了多条自驾线路,解锁不同访寨攻略。
第七、善于创新营销手段,网络直播导流客源
小镇开业前后,与360水滴直播平台合作,针对丹寨旅游特色,搭建《云上丹寨》专题,针对全网用户直播,点击进入直播频道后,丹寨万达小镇的各大特色景点,如尤公广场、苗年广场、斗鸡场、斗牛场等都均一览无余,三大特色小院中的传统工艺也在直播中得到了全景式的展现。此外,直播间增设“一键购买”功能,为小镇商铺带来客流。
第八、依托全媒体投放,做到宣传信息常态曝光
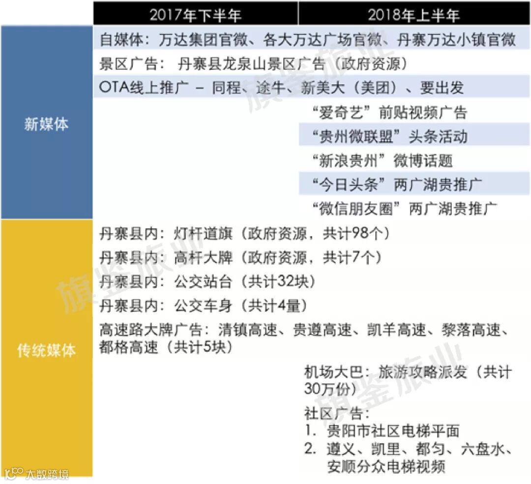
1)传统媒体下沉到客源地:传统媒体投放上,丹寨小镇更加注重对主要客源市场及潜在客源接触区域内的广告投放,主要集中在高速要道、县内交通要道、景区加油站等关键节点的户外媒体投放、30万旅游攻略宣传册的派发以及2小时客源圈社区媒体的投放。
2)全国首个媒体扶贫联盟:媒体扶贫联盟是丹寨全媒体营销的一大创新点,2017年7月2日,丹寨小镇开园前一天,万达集团即联合200多位媒体成员对丹寨项目展开集中式报道采访,并成立了全国首个媒体扶贫联盟,丹寨作为媒体扶贫论坛永久会址,将在此每年举办一次大型会议,邀请全国媒体人商议扶贫大计。
3)多元化新媒体全网传播:丹寨整合了集OTA线上推广渠道、爱奇艺、今日头条、新浪贵州、朋友圈、腾讯视频及万达自有各大官微等从视频端、新闻端、渠道端到自媒体端的全方位新媒体传播渠道,充分打通了全网宣传推广渠道,为网红小镇的品牌打造铸就了坚实的宣传后盾,传播效果亦相当惊人。
例如,通过大数据精准推送,今日头条预计为丹寨带来超3000万次展示量和1000万次阅读;腾讯则在腾讯视频、天天快报全面打通跨平台支付,扶持丹寨公益项目,其制作的公益宣传内容《一针一线创造奇迹》有百万人次观看;而日活跃用户数千万的短视频APP快手,则向用户大力推介丹寨视频。

▲丹寨年度媒体投放(旗鉴旅业整理)
4、实干型乡村文旅项目的精彩操盘
深远的扶贫情怀,踏实的落地操盘,这个万达一心朴实做内容、做扶贫,“无心”打造的偏远小镇——丹寨,最终涅槃成了万达文旅的真样板,开创了万达乡村文旅综合体3.0的全新操盘模式。
时运似乎永远不会辜负有情怀、有远见的谋大局者,丹寨项目的成功,让我们看到的不仅是一个旅游扶贫项目的成长史,更多的是一个真正重产品、重内容、重运营、重口碑的实干型乡村文旅项目的精彩操盘。


/ THE END /
· 本文仅代表作者观点 ·


