◤公众号对话框回复楼盘名称,查楼盘、加买房群◢

继上周8块地、昨日3块地之后
刚刚南通主城再挂2幅好地,
全部位于创新区!
全部超低容积率!
全部价高者得、不限房价!
将于12月20日正式出让!

01.
R23031地块
湖东路东、源兴路北、兴业路南、二十号支路西侧
区域:创新区
性质:住宅
土地面积:73943.59㎡
容积率:1.2-1.4
起拍楼面价:13430.1元/㎡,未来不限房价

该地块位于南通创新区南侧,临近南通地铁1号线、源兴路、静海大道、通沪大道高架等城市主干道,交通便利。
此外,地块周边有紫琅公园、紫琅湖实验学校、金鹰世界商业综合体、紫琅新天地、南通大剧院、南通美术馆等配套,资源较为拔尖。

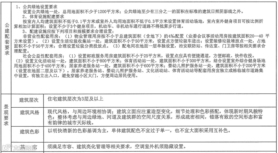
根据规划条件,地块住宅建筑层次应为3层及以上,限高40米。地块内须配建物业管理用房、生活垃圾收集站、邮政服务用房、社区服务站、居委会、居家养老服务站、婴幼儿照护服务站等公建配套。

地块周边在售项目有华宇锦绣澜湾、金鹰世界、紫琅吾岛等,均价2.2-2.9万/㎡不等。其中由科创产发开发的紫琅吾岛项目将打造纯17F小高层社区,户型建筑面积约130-190m²,目前已经公开展厅。

02.
R23032地块
静海大道西、定海寺横河北、观河路东侧
区域:创新区
地块性质:住宅
土地面积:32637.83㎡
容积率:1.2-1.4
起拍楼面价:13444.1元/㎡,未来不限房价

该地块位于南通创新区板块北侧,紧邻紫琅花谷,生态优势明显。配套方面,地块距离南通地铁1号线也不远,周边紫琅一小、南通第一人民医院、大润发、紫琅新天地等教育医疗娱乐配套齐备。

根据规划条件,地块住宅建筑层次应为3层及以上,限高40米。
地块内须配建物业管理用房、生活垃圾收集站、邮政服务用房、文化活动站、体育活动站、居家养老服务站、婴幼儿照护服务站等公建配套,其中居家养老服务站、婴幼儿照护服务站、文化活动站、体育活动站等配套用房宜独立成栋临城市道路集中设置,有独立出入口,避免穿越小区大门,方便周边居民使用。

目前,地块周边高改项目云集,世悦、仁恒紫琅世纪、道达元瑞等项目目前对外释放价格均超过3万/㎡,具有较大的竞争力。

本月,南通主城已经挂牌了11宗地块(①刚刚南通主城突击挂出8块好地!创新区超低密地块,起拍楼面价约17083.8元/㎡!②价高者得!刚刚南通市区又挂3块好地!),加上今天的2宗,总计13宗优质地块将集中出让,热度空前,值得期待!
你对于今天的这两宗地怎么看?欢迎评论区留言讨论。
-END-
公众号对话框回复楼盘名称,
一键查楼盘详情、加买房群

免责申明:1/本文来源南通楼市网,仅供参考和交流,不构成直接投资建议;2/任何投资行为均有不同程度风险性,投资需理性;3/添加微信nt36522,观察君拉你进买房交流群。

