就在刚刚,江苏省住建厅发布《江苏省改善型住宅评价细则》:改善型住宅评价应考虑项目建设的全过程、全要素、全专业、全寿命期,对住宅安全、健康、低碳、智慧等性能进行综合评价,共百余条细则曝光!
本细则适用于江苏省新建改善型住宅的评价,先给大家分享细则重点:
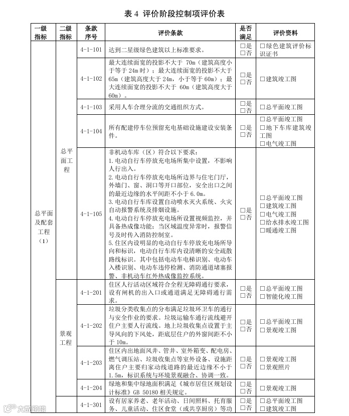
需满足最大连续面宽的投影不大于70m(建筑高度小于等于24m时);最大连续面宽的投影不大于65m(建筑高度大于24m,小于等于60m);最大连续面宽的投影不大于60m(建筑高度大于60m)。
需满足与高速公路、国省道、轨道交通隔离栅的距离控制在200m以上,与城市快速路的距离控制在100m以上。
非机动车库(区)内,电动自行车停放充电场所需集中设置;住宅门厅、电梯等部位需设置电动自行车入楼识别、进入电梯识别的系统;电动自行车库需设置自动喷水灭火系统、火灾自动报警系统及排烟设施;电动自行车停放充电场所需设置视频监控,并具备热成像功能;住区内需设置电动自行车停放充电场所导向和标识,电动自行车库内需设清晰的安全疏散路线标识。
住区人行活动区域符合全程无障碍通行要求,设有闸机的出入口或通道需满足无障碍通行需求。
地上垃圾收集点需设置于主导风向的下风处,且距底层住户的外窗间距不小于10m。
住区内出地面风井、管井、室外箱变、变电所、燃气调压站、垃圾收集点等室外设备、设施距离住户主要归家动线道路的最近边缘不小于1.5m,并结合景观小品、标识等进行一体化设计。
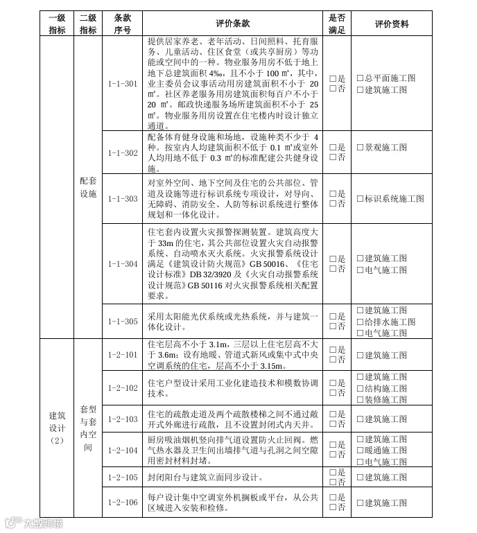
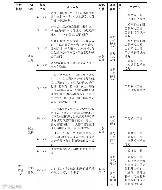
需提供居家养老、老年活动、日间照料、托育服务、儿童活动、住区食堂(或共享厨房)等功能或空间中的一种。
需配备体育健身设施和场地,设施种类不少于4种。按室内人均建筑面积不低于0.1㎡或室外人均用地不低于0.3㎡的标准配建公共健身设施。
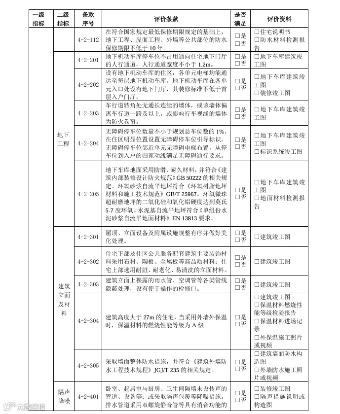
住宅套内设置火灾报警探测装置。建筑高度大于33m 的住宅,其公共部位设置火灾自动报警系统、自动喷水灭火系统。
采用太阳能光伏系统或光热系统,并与建筑一体化设计。
住宅层高不小于3.1m,三层以上住宅层高不大于3.6m;设有地暖、管道式新风或集中式中央空调系统的住宅,层高不小于3.15m。
防火门设置需符合下列要求:设置在住宅内消防电梯前室(合用前室)、地下机动车库(非机动车库)与地下门厅之间的防火门采用常开防火门;其他位置的防火门均采用常闭防火门;常闭防火门在其明显位置设置“保持防火门关闭”等提示标识;除管井检修门和住宅的户门外,防火门具有自行关闭功能。
设有地下机动车库的住区,各单元电梯均能通达至每层地下机动车库。地下机动车库在各单元入口处设有地下门厅,其装修标准不低于首层入户门厅。
地下机动车库设计需符合下列要求:按100%安装充电设施的要求设置防火分区、防火单元及消防设施,并预留充电设施的安装条件;设置火灾自动报警系统、排烟设施、自动喷水灭火系统、消防应急照明和疏散指示系统等消防设施;配建的电动汽车充电桩不采用快充设施;停车场所内部设置充电设施导引标识、电动汽车专用标识及安全疏散路线标识;明确划分停车区、行车道、疏散通道等功能区。
车行道转角处无通长连续的墙体。如果确实无法避免,需将该墙体偏离车行道一跨及以上,或将影响行车视线的墙体改为防火卷帘。
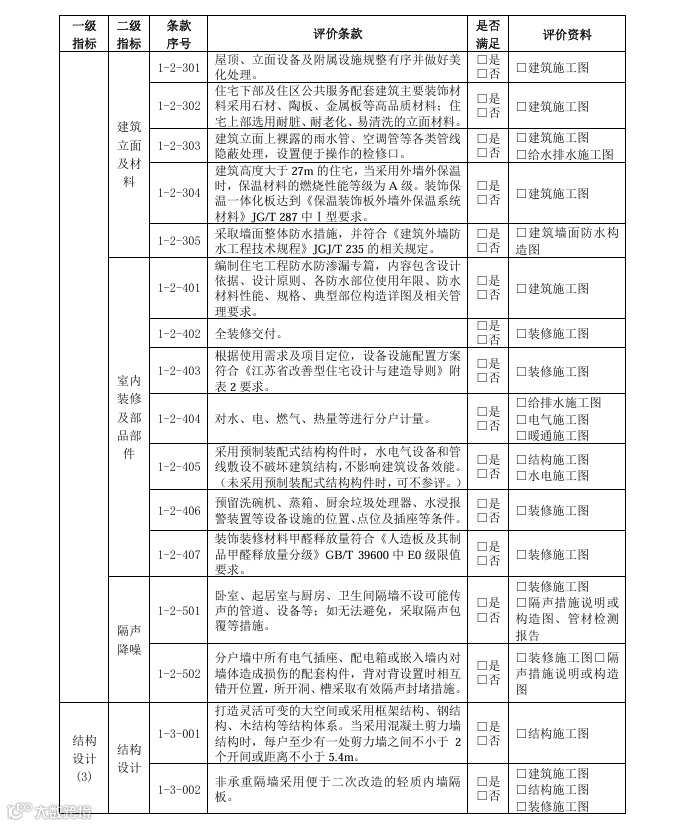
住宅下部及住区公共服务配套建筑主要装饰材料采用石材、陶板、金属板等高品质材料;住宅上部选用耐脏、耐老化、易清洗的立面材料。
建筑高度大于27m的住宅,当采用外墙外保温时,保温材料的燃烧性能等级为A级。装饰保温一体化板达到《保温装饰板外墙外保温系统材料》JG/T287中Ⅰ型要求。
采取墙面整体防水措施,并符合《建筑外墙防水工程技术规程》JGJ/T235的相关规定。
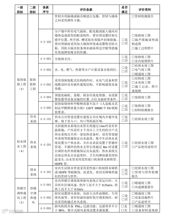
预留洗碗机、蒸箱、厨余垃圾处理器、水浸报警装置等设备设施的位置、点位及插座等条件。
装饰装修材料甲醛释放量符合《人造板及其制品甲醛释放量分级》GB/T39600中E0级限值要求。
卧室、起居室与厨房、卫生间隔墙不设可能传声的管道、设备等;如无法避免,采取隔声包覆等措施。
地下室顶板双层双向通长配筋,每层每个方向的配筋率不小于0.25%。
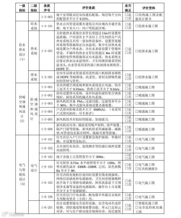
供水公共管道设置在建筑公共区域内并避开连廊、地下室入口、风口等低温区域。
热水系统无法保证热水出水温度时,卫生间淋浴器采用恒温龙头,出水管采用柔性接口机制排水铸铁管、HDPE管。
室内生活排水管道采用柔性接口机制排水铸铁或HDPE等耐腐蚀、抗老化、密封及降噪性能好的管材与管件。
室内供暖空调系统和新风系统设计风速,供冷工况不大于0.25m/s,供热工况不大于0.2m/s。
厨房设置排风系统。设有恒温恒湿恒氧空调系统时,厨房采用机械式补风系统。
新风机组具备PM2.5过滤功能,过滤效率不小于90%。集中式新风系统设置杀菌装置。
新风机房吊顶、墙面采用吸声材料、消声装置、隔声门窗等措施,新风机组采用减振器、减振垫,对管道包扎隔音材料、隔振吊架等措施。
住宅厨房0.75m水平面照度不小于150lx,照明光源色温在3300K~5300K之间,显色指数Ra不小于80。
住宅内的电视机位处同时设置有线电视插座、网络信息插座和电源插座,卫生间坐便器侧和洗手池下方预留电源插座,厨房洗涤盆下方预留净水器等设备的电源插座,操作台上方设置不少于3个电源插座。
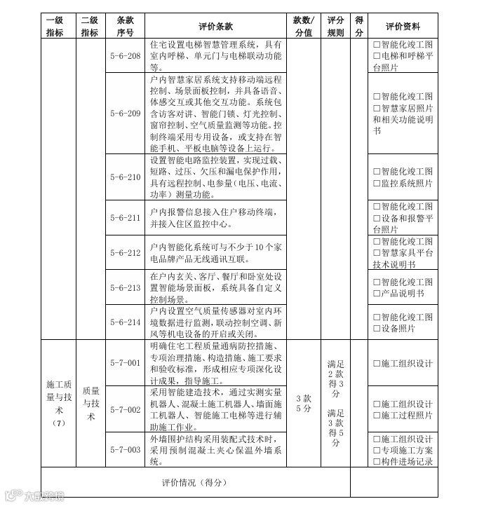
住区设置智能安全监控设施,包含电动车违停检测、消防通道堵塞报警功能。单元门支持云对讲,可与住户移动端音视频对讲。高层建筑设置高空抛物监控设施。针对老人儿童等人群,配套建设适老适幼监控设施。
住区支持无接触通行,系统具有权限管理、记录查询等功能。
住区公共区域,包含地下室、电梯轿厢等空间,设置通信基础设施,移动通信基础设施与建筑一体化设计,并提供电力引入、管道接入、防雷接地条件。
住区设置景观环境、公共区域泛光照明回路监控系统,具备状态监测及控制功能。
入户门设置智能门锁,安全等级不低于《机械防盗锁》GA/T73中的B级规定。起居室、卧室、卫生间、书房配置紧急求助报警装置。
厨房、卫生间设计水浸报警装置;厨房内设计燃气报警装置;户内设计火灾报警装置。
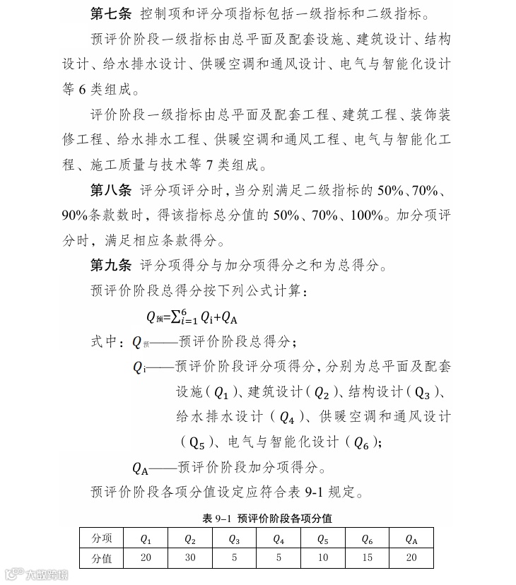
值得一提的是,本次江苏省住建厅发布《江苏省改善型住宅评价细则》十分详细,评判标准十分严格,分预评价、评价两个阶段。
预评价和评价内容分别又包括控制项、评分项和加分项三个部分,当控制项全部满足时,方可开展改善型住宅评分项、加分项的评价。

《江苏省改善型住宅评价细则》全文内容如下↓↓

















<评价阶段>
应在竣工验收和各专项 验收均合格后进行




















(上下滑动查看)
-END-
点击关注下方公众号
在对话框内回复楼盘名称,
一键查楼盘详情、加买房群

免责申明:1/本文来源南通楼市网,仅供参考和交流,不构成直接投资建议;2/任何投资行为均有不同程度风险性,投资需理性;3/添加微信nt36522,观察君拉你进买房交流群。