崇川区教育体育局、开发区社会事业局、苏锡通园区政法和社会事业管理局,各直属相关学校:
根据教育部、省、市关于义务教育阶段学校招生入学工作的相关要求,结合市区教育发展实际,现就做好2025年局直义务教育学校招生入学工作通知如下。
一、工作目标
坚持依法招生,规范招生行为,切实保障适龄儿童少年接受义务教育的权利;推进“阳光招生”,明晰入学条件,科学设置流程,优化招生平台,精准采集信息,努力实现“让数据多跑路,让家长少跑腿”;强化过程监管,严格线上线下审核,全面构建良好教育生态,促进教育公平,扎实推进义务教育优质均衡发展。
二、入学条件
(一)户籍在崇川区、开发区、苏锡通园区(以下并称“主城区”)的入学儿童少年,以其法定监护人合法固定住所为依据确定就读学校。
1.入学合法固定住所依照以下原则确认:
(1)法定监护人在主城区有住房的,以法定监护人提供的住宅房屋完全产权证为依据。
(2)法定监护人在主城区确无住房,要求按祖父母或外祖父母住宅房屋产权证(公租房屋使用证)入学的,或者用监护人与祖父母、外祖父母共有住房入学的,入学儿童少年须与祖辈(至少一人)、父母(至少一人)在同一户籍,户籍地址应与上述住宅房屋产权证地址一致,其法定监护人双方还必须提供房管部门出具的主城区无房证明(日期为2025年5月20日之后)。
(3)居住公租房的无房户,入学儿童少年及其法定监护人户籍须同在公租房或集体户口内,并提供公租房使用权证、户口簿、房管部门出具的法定监护人双方在主城区无房证明及一年以上的水电发票(日期为2025年5月20日之后)。
(4)属房屋拆迁者,按安置地安排入学;一年内也可凭加盖街道公章的拆迁协议按原址安排入学。
(5)自有的合法自建房,提供建房报告等凭证材料和一年以上的水电发票。
(6)提供期房(尚未领取住宅房屋产权证)作为入学材料的,根据学位情况统筹安排入学。
(7)居住私租房的无房户,根据学位情况统筹安排入学。
2.入学南通市田家炳初级中学、南通市启秀中学、南通市第一初级中学、南通市学田中学具体要求:
(1)实行户证一致入学制度。入学儿童少年户籍应与法定监护人(至少一人)在同一户籍,并与法定监护人合法固定住所的住宅房屋产权证(公租房屋使用证)一致;法定监护人在主城区确无住房,要求按祖父母或外祖父母住宅房屋产权证(公租房屋使用证)入学的,或者用监护人与祖父母、外祖父母共有住房入学,参照入学条件合法固定住所原则确认。
(2)实行学位管理制度。初中三年,学校对施教区内同一住房只提供一个学位(二孩、三孩或多胞胎除外)。
(3)实行获证时限制度。入学儿童少年法定监护人住宅房屋产权证(公租房屋使用证)取得、户口迁入时间必须在2025年6月10日以前(含6月10日)。逾期统筹安排入学。
(二)户籍不在主城区的入学儿童少年,由法定监护人提出申请,并提供相关材料,经教育主管部门审核后统筹安排入学。
1.法定监护人已经在主城区购房的,入学申请具体材料要求:
(1)户口簿。
(2)入学儿童少年出生证明。
(3)房屋产权证。
(4)父母婚姻情况证明。
2.法定监护人在主城区租住的,入学申请具体材料要求:
(1)户口簿。
(2)入学儿童少年出生证明。
(3)父母婚姻情况证明。
(4)经核签连续居住半年以上的法定监护人居住证(2025年1月1日前领取)。
(5)法定监护人与用人单位签订的劳动合同或法定监护人的工商营业执照(2025年1月1日前签订或领取)。
(6)法定监护人在本地缴纳社会养老保险半年以上的证明(2024年12月至2025年5月连续缴费清单),在江苏人社网上办事服务大厅进行查询打印,网址:https://rs.jshrss.jiangsu.gov.cn/index/,或凭身份证到就近政务服务中心大厅自助一体机打印。
(三)入学户口及住址在审核确认后要求调整的,不予受理。
(四)相关入学材料应当真实有效,监护人弄虚作假,提供虚假材料的,一经发现,按相关规定严肃处理。
三、日程安排
(一)小学招生时间
南通市紫琅湖实验小学(南通市紫琅第一小学紫琅湖校区)在5月31日前发布招生公告,明确报名时间,详细说明报名手续要求,并通报有关社区、居委会和幼儿园。
(二)初中招生时间
1.主城区学校就读的小学毕业生
(1)5月28日至6月10日,由所在小学组织学生完成入学信息采集。网址:https://xsbm.ntjy.edu.cn/;二维码:
(2)6月中下旬,开展线上、线下审核。
(3)7月3日,家长登录招生平台查收《初中入学告知书》。
(4)7月4日至5日(上午8:00—11:00,下午2:00—5:00),在北城中学集中受理入学崇川区行政区划内初中学校,对入学告知书有疑义事项复核申请(请携带户口簿、入学儿童少年出生证明、父母婚姻情况证明、监护人房屋产权证等材料;户籍不在主城区的入学儿童少年所需材料详见入学条件)。
(5)7月8日(上午8:00—11:00,下午2:00—5:00),在东方中学西区(原青少年活动中心)集中受理入学开发区、苏锡通园区行政区划内初中学校,对入学告知书有疑义事项复核申请(请携带户口簿、入学儿童少年出生证明、父母婚姻情况证明、监护人房屋产权证等材料;户籍不在主城区的入学儿童少年所需材料详见入学条件)。
(6)7月13日,小学毕业生持相关材料至初中学校报到入学。7月13日(含7月13日)后提交材料的,经审核后统筹安排。
2.主城区外学校就读的小学毕业生
(1)5月28日至6月10日,家长登录南通市教育局直属义务教育学校招生平台进行网上信息填报。网址:https://xsbm.ntjy.edu.cn/;二维码:
(2)7月8日家长登录招生平台查收《初中入学告知书》。
(3)7月9日(上午8:00—11:00,下午2:00—5:00),在北城中学集中受理入学崇川区行政区划内初中学校,对入学告知书有疑义事项复核申请(请携带户口簿、入学儿童少年出生证明、父母婚姻情况证明、监护人房屋产权证等材料;户籍不在主城区的入学儿童少年所需材料详见入学条件)。
(4)7月10日(上午8:00—11:00,下午2:00—5:00),在东方中学西区(原青少年活动中心)集中受理入学开发区、苏锡通园区行政区划内初中学校,对入学告知书有疑义事项复核申请(请携带户口簿、入学儿童少年出生证明、父母婚姻情况证明、监护人房屋产权证等材料;户籍不在主城区的入学儿童少年所需材料详见入学条件)。
(5)7月13日,小学毕业生持相关材料至初中学校报到入学。7月13日(含7月13日)后提交材料的,经审核后统筹安排。
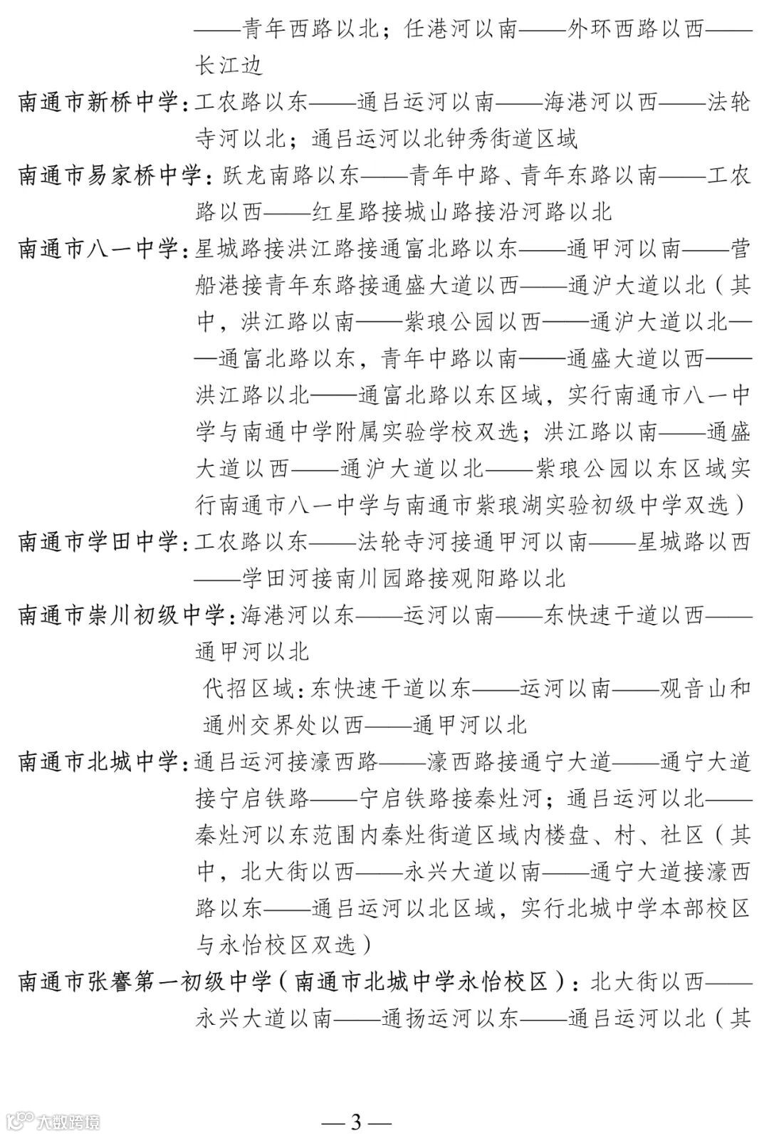
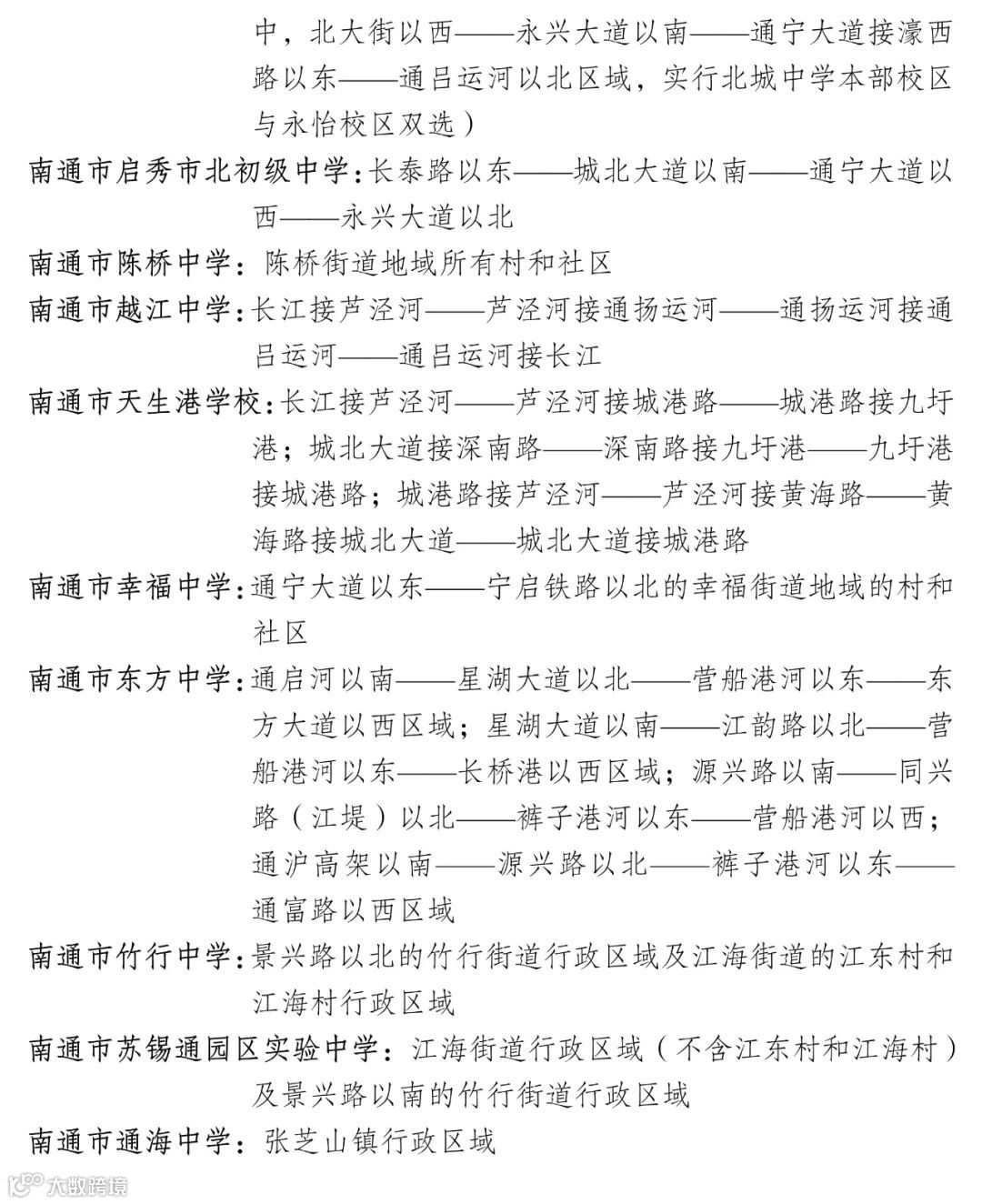
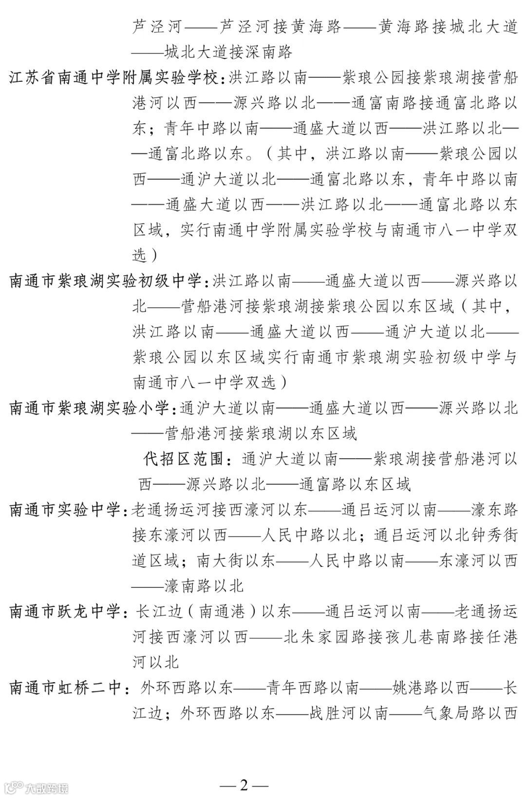
四、施教区范围
详见附件。
五、相关要求
(一)强化组织领导。市教育局成立局直义务教育学校招生工作领导小组,崇川区、开发区、苏锡通园区教育行政部门以及市教育局监督与审计处、基础教育处、市直教育处相关负责同志为领导小组成员。崇川区、开发区、苏锡通园区教育行政部门要协助做好辖区内招生公告发布、信息采集、反馈沟通等工作;指导各小学建立工作专班,熟知入学政策,熟悉招生平台操作方法,组织家长进行入学信息填报,并做好入学材料初审与报送工作。各局直义务教育学校要加强招生工作领导和组织管理,建立招生工作组;要学习研究入学条件要求,熟知工作日程安排;要设立专门招生咨询电话,做好相关政策解读及咨询解答。
(二)严格纪律要求。各校要严格执行教育部关于中小学招生入学的“十项禁令”,认真落实省、市义务教育学校招生入学工作要求,按规实行入学生源清单制,全面规范学籍注册。市教育局切实加强对义务教育学校招生入学工作的监督与管理,及时纠正并依法依纪查处各种违纪违规招生行为,对造成不良影响或严重后果的学校及个人,将严肃问责。
(三)营造良好氛围。规范招生秩序,健全公平入学长效机制,巩固局直义务教育学校招生“零择校”成果,是积极回应社会关切、推进区域义务教育优质均衡发展的重要路径。各区各校要提高政治站位,站稳人民立场,强化责任意识,充分认识做好这项工作的重要意义,按照招生工作文件精神,切实做好宣传、解读、服务工作,共同营造招生工作良好氛围。
附件1:2025年市教育局直属义务教育学校招生工作咨询电话.pdf
附件2:2025年市教育局直属义务教育学校施教区范围.pdf
点击“阅读原文”,查看通知全文
有购房需求的小伙伴,欢迎添加客服微信nt36511,或点击南通楼市网官方看房通道,预约报名看房,底价之上享受专属渠道团购优惠。
南通楼市网已帮助1000+客户在南通置业
点击下方小程序预约报名
获取最新南通房价
①免费专车往返接送助你安心置业
②专业置业顾问1对1咨询
③精品房源抢先了解
④底价之上享受专属渠道折扣


