紧邻南通市第一人民医院、
住宅+公寓+中心会所+康复护理院配置
部分住宅考虑四代宅产品
护理院确保符合五星级养老机构评定标准
南通又一高端康养社区来了!

根据项目设计书显示,本项目建设共分为住宅、公寓、中心会所、康复护理院。建设规模:项目用地面积约111149平方米,地上总建筑面积约155500平方米。
项目定位为国内高端智慧全龄康养社区标杆,以全龄健康、医养融合、智慧服务、畅享生活为特色,从“康、养、医、护、乐、居”6 个方面为居住者提供自治、安全、快乐、尊享的生活环境,培养居民健康优雅的生活方式、积极向上的生活态度以及舒适闲逸的生活状态。为实现以上定位目标,打造国内一流的标杆项目,建筑规划应遵循的原则与指导。
项目分住宅、公寓、中心会所、康复护理院四个功能片区,在片区分布上,康复护理院应结合周边环境合理布置,并考虑与对面医院互通便利性;中心会所需考虑共享属性,便于同时服务于整个社区,以上各功能片区内部均需考虑内院活动空间,且互通便利、相对独立、便于服务与管理的特性。
可考虑通过金属板材、石材面饰的使用,使建筑更加精致、高端,建筑物内各个不同功能的分区要明确、合理,既联系方便又不互相干扰。

ai配图
⭐️设计原则
1)本设计应充分体现高端全龄智慧全龄康养社区项目的整体氛围、功能上以全龄康养人群使用需求为设计的出发点,整体要充分体现出项目的高端定位的品质感。
2)重点考虑项目的各功能片区的客户动线及服务动线,并且要与本项目中护理院设计动线以及项目总体外围动线相结合。充分围绕整体项目定位、建筑风格、景观规划来考虑设计效果及舒适性和品质感。
3)考虑市场的认可度,把握品牌、造型工艺及效果档次,同时充分的考虑运营项目材料的耐旧性,方便清洗及替换。
4)设计应充分考虑全龄康养生活的方便性,功能性和环保要求。在用材上要做到环保、防火、易清洁等;在空间上要避免功能区域的相互干扰、节能、丰富实用。护理院、公寓、会所细节上应充分考虑老年人的使用需求,如方便轮椅通行、扶手设计、无障碍等内容。
5)应有针对性的关注区域内重点竞争项目,保证本项目在和同类型产品竞争时技术、品质层面的竞争力优势,确保适合本项目特色的最佳设计效果。
值得一提的是,本项目考虑按智慧全龄康养设计,需要专业公司配合设计的特装部分包括而不限于以下种类:
1. 医用气体系统
护理院应根据医疗需求设置医用气体系统;医用气体系统分为气源系统和管道输送系统。医用气体管道在医院内的布局应合理,并便于维护和检修。
2.信息化系统
(1)综合管理与统计分析部分
此部分主要功能是满足项目范围内包括医疗康复业务、人事管理、日常办公事物、基础资料管理、经济核算、科技信息等等各种综合信息的管理,为运营决策提供依据。
(2)外部接口
外部接口是为了方便对外数据的传输和交换,主要包括医疗保险接口系统、社区卫生服务接口系统、财务接口系统、远程医疗接口系统等。
(3)其他
主要有管理员维护系统,用于对整个系统的维护,对各岗位赋予权限。
根据规划要求,该项目建筑按照绿色建筑二星级标准设计建设。

⭐️各板块设计要求说明
(一)护理院设计要求
1.规划分布说明
(1)30000 平方米≤护理院≤40600 平方米,满足项目规划条件;
(2)分布方位以临近人民医院为宜,并需考虑与医院互通便利;
(3)护理院临街一侧设置地上停车位,需考虑与整体项目地下车库的互通关系与出入管理问题;园区内需考虑消防、救护车道,采取人车分流设计;
(4)护理院内部应设置独立庭院花园,花园形式多样并按其功能特色分布合理,如:认知症疗愈花园、户外运动健身、休闲步道、凉亭、风雨连廊等,风格样式需与建筑风格统一协调;
(5)护理院建筑与室内均需符合无障碍设计及适老化设计相关规范要求;
(6)认知症专区设计应遵循安全性、舒适性、导向性、社交互动、护理便利性及智能化设施应用原则,参照行业设置规范,合理设置房型与照护床位,明确划分生活区、活动区、康复区等专业区域。
(7)护理单元的设计应以医院标准化护理单元为参考,满足院感相关管理要求合理设置功能室,便于功能转换的需求。
2.室内功能配置说明
(1)室内各功能设置及排布需满足《养老机构等级划分与评定》(GB/T37276-2018)以及实施指南(2023 版)《民政部关于加快建立全国统一养老机构等级评定体系的指导意见》《江苏省养老机构等级评定管理办法》以及江苏省地方标准《养老机构认知障碍照护专区设置与服务规范》(DB32/T 4457-2023)《医院感染管理办法》《康复医院基本标准》《老年医疗康复护理中心建设规范》(DB4101/T116-2024)等相关规定,确保符合五星级养老机构评定标准及卫健委;
(2)康复大厅设置功能名称包括不限于:接待咨询中心、挂号/收费区、药房/取药区、评估室、多功能厅(公共休闲区)、公共卫生间含无障碍卫生间、电梯间、综合康复区(参照医院进行治疗分区)、中医特色诊疗区、全科诊室、检验科、病案室等。
(3)职能科室与用房:医护办公室、更衣室、治疗室、处置室、污物间、功能用房(生活、医疗物资储藏分区)、备餐间/茶水间、洗衣房、晾晒区、多功能活动厅(餐厅)、其他职能办公区域、后勤用房等;
(4)建议设计护理楼层面积在 1700-2000 平左右,长者居室户型配比(2 人间占比65%、单人间 20%、3 人间 10%、4 人间 5%);楼层床位设置以 40-50 张为宜;失智区不参考。
(二)公寓设计要求
1.规划分布说明
(1)建筑面积满足项目规划条件;
(2)需考虑与住宅共享园区功能配套及服务管理;
(3)部分楼栋酌情考虑设置架空层用作公共娱乐休闲活动配套功能,各栋楼间采用风雨连廊连接互通。
(5)活动公寓园区应设置不同主题花园,花园形式多样并按其功能特色分布合理,风格样式需与建筑风格统一协调;
2.室内功能分布说明
主要功能设置及分布参考如下(包括但不限于以下功能):
(1)公共区:入户大堂、电梯厅、行政办公室、医护办、治疗室、处置室、多功能厅(文娱活动)、公共卫生间、消防控制室/监控室、保安室、后勤用房(清洁用具存放、污物处置间、后勤维修)等
(2)标准层房型:单室套间、一室一厅、两室一厅、两室二厅等
(三)住宅设计要求
1.规划分布说明
(1)总建筑面积约 7.5 万平方米,满足项目规划条件;
(2)住宅考虑全龄康养社区方向,部分配套功能可结合小区中心会所一并考虑,酌情考虑部分架空层,丰富小区内各年龄层的需求。
(3)部分考虑四代宅产品,附赠露台做足最大,增加使用面积和使用率。
(4)园林景观充分尊重和利用当地气候条件,选择适宜的植物和景观元素,精心设计景观小品和设施,体现美观实用及人性化关怀,增强居民的归属感和幸福感。
(5)该项目所有地下室为融通一体式设计及管理,项目相关配套功能应整体融合考虑(详见中心会所要求),该处不体现地下室功能。
2.户型及功能说明
主要户型及功能参考如下(包括但不限于以下户型及功能):

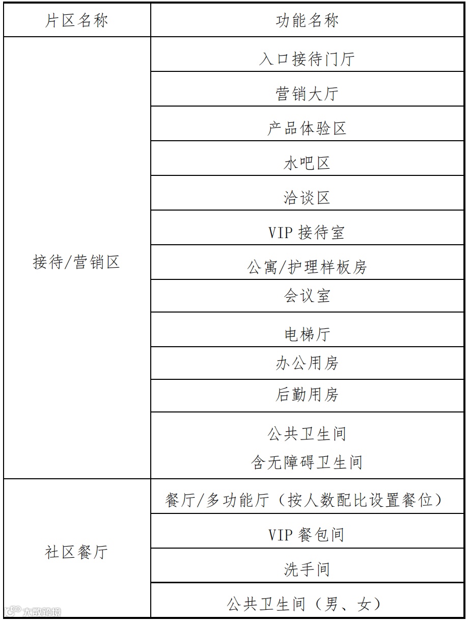
(四)中心会所设计要求
1.规划分布说明
(1)建筑面积满足项目规划条件;
(2)会所功能为整个项目的重要功能配套,应充分考虑服务于护理院、公寓、住宅三个板块的客户;
(3)楼栋形态不限,可按其与三个板块之间的位置关系灵活设计,但应满足互通便利、服务动线流畅、功能齐全、视野开阔、格调高雅、品质高端的特性;
(4)中心会所部分区域需考虑结合下沉式庭院设计,增加整体视觉观感的同时,引入自然采光通风至地下,为地下室员工宿舍及后勤用房创造舒适条件;
(5)中心会所建筑与室内外均需符合无障碍设计及适老化设计相关规范要求。
2.室内功能分布说明
主要功能设置及分布参考如下(包括但不限于以下功能):




提到康养社区,必然绕不过创新区的另一个知名项目——泰康之家·通园。
1月10日上午,总投资13.4亿元的泰康之家·通园项目在南通创新区奠基。

泰康之家·通园选址南通创新区核芯,紧邻紫琅公园,区域内集聚了南通大剧院、南通美术馆、南通国际会展中心、南通大学附属医院东院区、南通市第一人民医院等市级公共卫生服务设施,美好生活一站尽享。


概念示意图
除了周边优质的医疗配套,通园社区内部还将配建康复护理专业医疗机构,同时借助泰康大健康生态医疗服务体系,为长辈提供深度的医养融合服务,让社区居民足不出户便可享受到高品质的医疗保健服务。


概念示意图
据了解,南通泰康之家·通园是继苏州吴园、南京苏园、无锡锡园之后,泰康之家在江苏省内落地的第4家高品质养老社区,也是泰康之家在长三角布局的第9个城市、第12个项目。

概念示意图
随着地产行业的震荡,不少房企纷纷摒弃传统意义社区、居家养老,专为“中产阶级”养老而生,进军养老产业,各地“养老新物种”不断涌现。
然而追根到底,养老的根本核心依旧是后期的运营服务。
对于创新区这两个高品质养老社区,你怎么看?欢迎评论区留言讨论。


⬇️左下角点击关注公众号,对话框内回复楼盘名称,一键查楼盘、加买房群。
免责申明:1/本文来源南通楼市网,仅供参考。如因阅读文章,对您购房行为产生损失,平台不承担相关责任;如果您继续阅读文章,则视为已知晓认可该声明。2/添加微信nt36511,拉你进买房交流群。


