刚刚,江苏省住房和城乡建设厅发布了《关于征求《住宅设计标准(征求意见稿)》意见的函》!
最新的住宅设计标准(征求意见稿),是为了进一步提升江苏省的住宅品质,这和南通的商品房住宅品质息息相关,事关每一个买房人。
划重点:
1、本次修订取消建筑高度在100米以上的要求
2、满足居民刚性和多样化改善性住宅需求
3、住宅层高重大调整:层高全面上调!
1 总则
1.0.1 为保障江苏省居民基本的住房条件和功能质量,提高城镇住宅设计水平,使江苏省住宅设计和建造符合安全、适用、经济、卫生、绿色、美观等基本要求,制定本标准。
【条文修订】
1.0.1 为保障居民基本住房条件和功能质量,提高城镇住宅设计和建造水平,制定本标准。
1.0.2 本标准适用于江苏省城市、建制镇新建、改建和扩建住宅的设计和建造。建筑高度在100m以上、150m以下的高层住宅,除应执行本标准中高层住宅的全部相关规定外,还应执行本标准中建筑高度在100m以上高层住宅的特殊规定。
【条文修订】
1.0.2 本标准适用于江苏省新建城镇住宅的设计和建造,改建和扩建住宅可参照执行。
【理由】
《住宅项目规范》第3.1.1条限制住宅建筑最大高度不超过80m。
江苏省住建厅、省自然资源厅、省消防救援总队联合印发的《关于加强高层建筑规划建设管控的意见》中要求:各地一般不得新建100米以上的住宅建筑,城区常住人口100万以下城市严格限制新建80米以上住宅建筑。相关部门在审批80米以上住宅建筑、100米以上公共建筑建设项目时,应征求同级消防救援机构意见,本次修订取消建筑高度在100m以上的要求。
1.0.3 住宅设计必须贯彻国家及江苏省的建设方针、政策和法规,体现以人为本、安全卫生、环境保护和节约资源等指导思想,实现住宅建设可持续发展。
【条文修订】
1.0.3 住宅设计和建造必须贯彻国家及江苏省的建设方针、政策和法规,应以安全、舒适、绿色、智慧为目标,满足居民刚性和多样化改善性住宅需求。
【理由】
参照《住宅项目规范》和国家、江苏省相关政策修改。
1.0.4 住宅设计和建造除应符合本标准外,尚应符合国家和江苏省现行相关标准、规范的规定。
2 术语
2.0.1 住区
residential area
由支路等城市道路或用地边界线围合的住宅用地,是住宅建筑组合形成的居住基本单元;一般情况下居住人口规模在1000人~3000人(约300套~1000套住宅,用地面积2hm2~4hm2),并配建有相应配套服务设施。
2.0.2 住宅
residential building
供家庭居住使用的建筑。
2.0.3 套型
dwelling unit
由居住空间和厨房、卫生间等共同组成的基本住宅单位。
2.0.4 居住空间
habitable space
卧室、起居室(厅)、书房的使用空间。
2.0.5 起居室(厅)
living room
供居住者会客、娱乐、团聚等日常起居活动使用的空间。
2.0.6 卧室
bed room
供居住者睡眠、休息使用的空间。
2.0.7 餐厅
dining room
供居住者就餐活动使用的空间。
2.0.8 书房
study
供居住者学习、工作、休息使用的空间。
2.0.9 厨房
kitchen
供居住者进行炊事活动使用的空间。
2.0.10 卫生间
bathroom
供居住者便溺、洗浴、盥洗等日常卫生活动使用的空间。
【删除条文】
2.0.11 储藏室
store room
供居住者储藏衣、物并可以进入的空间。
【删除条文】
2.0.12 壁柜 closet
建筑室内与墙壁结合而成的贮藏空间。
2.0.13 使用面积
usable area
房间实际能使用的面积,不包括墙、柱等结构构造的面积。
2.0.14 阳台
balcony
附设于建筑物外墙,设有栏杆或栏板,可供人活动的空间。
2.0.15 平台(露台)
terrace
设置在上人屋面或由住宅底层地面伸出室外的部分,供人室外活动且有围护设施的平台。
【新增条文】
空中花园 sky garden
以住宅的空中平台(露台)为依托,通过种植树木花草、布置园路、布置休憩游乐设施、布置人文小品等创造出的满足休闲、游憩和文化生活需要的园林空间。
2.0.16 设备平台
equipment platform
供集中空调室外机(或户式多联机)、热水机组、空气源热泵等设备搁置、检修且与建筑内部空间及阳台相分隔的对外敞开室外空间。
2.0.17 空调室外机搁板
air conditioning outdoor shelf
仅供分体式空调室外机搁置、检修且对外敞开的搁板。
2.0.18 凸窗
bay-window
凸出建筑外墙面的窗户。
【删除条文】
2.0.19 过道 passage
住宅套内使用的水平通道。
2.0.20 走廊 gallery
供住宅套外使用的水平通道。
【条文修订】
公共走廊 gallery
住宅套型外使用的水平交通空间。
【理由】
参考《住宅项目规范》GB55038-2025修改
2.0.21 住宅单元
redidential building unit
由多套住宅套型组成的建筑部分,该部分内的住户可通过共用楼梯和安全出口进行疏散。
【条文修订】
共用楼梯、电梯、公共出入口的多套住宅及其公共空间组成的建筑部分。
【理由】
参考《住宅项目规范》GB55038-2025修改。
2.0.22 单元门厅
entrance hall of unit
供居住者进入单元公共入口使用的空间。
【删除条文】
2.0.23 地下室 basement
室内地面低于室外地平面的高度超过室内净高1/2的空间。
【删除条文】
2.0.24 半地下室
semi-basement
室内地面低于室外地平面的高度超过室内净高1/3且不超过1/2的空间。
2.0.25 架空层
elevated storey
仅有结构支撑而无外围护结构的开敞空间层。
【删除条文】
2.0.26 标准层 typical floor
住宅平面布置相同的楼层。
2.0.27 自然层数
natural storeys
按楼板、地板结构分层的楼层数。
2.0.28 层高
storey height
建筑物各层之间以楼地面面层(完成面)计算的垂直距离。对于平屋面,是指该层楼面面层(完成面)至平屋面的结构面层(上表面)的高度;对于坡屋面,是指该层楼面面层(完成面)至坡屋面的结构面层(上表面)与外墙外皮延长线的交点之间计算的垂直距离。
【条文修订】
建筑物各层之间以楼(地)面面层(设计完成面)计算的垂直距离,屋顶层由该层楼面面层(设计完成面)至平屋面的结构面层或至坡屋顶的结构梁顶与外墙结构面延长线的交点计算的垂直距离。
【理由】
参考《住宅项目规范》GB55038-2025修改。
2.0.29 室内净高
interior net storey height
从楼地面面层完成面(含装修)至吊顶或楼盖、屋盖底面之间的有效使用空间的垂直距离。
【条文修订】
室内有效使用空间的垂直距离。
【理由】
参考《住宅项目规范》GB55038-2025修改。
2.0.30 净宽(深)
interior storey length
建筑墙面完成面(含装修)之间的水平距离。
【删除条文】
2.0.31 单室套住宅
single room apartment
按完整的基本居住功能,由一间兼起居室的卧室、厨房或简易厨房、卫生间、阳台等不同使用空间组成的住宅,每套住房仅供一人或一对夫妇居住使用。
2.0.32 低层住宅
low-rise building
地上建筑层数不大于三层且建筑高度不大于12m的住宅。
2.0.33 多层住宅
multi-storey building
地上建筑层数大于三层且建筑高度不大于27m的住宅。
2.0.34 高层住宅
high-rise building
地上建筑高度大于27m的住宅。
2.0.35 跃层式住宅
duplex apartment house
套内空间跨越两个楼层且设有套内楼梯的套型。
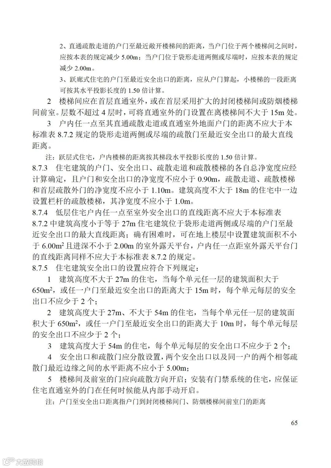
2.0.36 安全出口
safety exit
供人员安全疏散用的楼梯间、室外楼梯的出入口或直通室内外安全区域的出口。
【删除条文】
2.0.37 开敞楼梯
open stair
楼梯周边没有墙体、门窗或其他建筑构配件分隔的楼梯,火灾发生时,它不能阻止烟、火的蔓延,不能保证使用者的安全,只能作为楼层空间的垂直联系。
【删除条文】
2.0.38 敞开楼梯间
unclose staircase
楼梯四周有一面敞开,其余三面为具有相应燃烧性能和耐火极限实体墙或外门窗(洞口)围护的楼梯间。
【删除条文】
2.0.39 封闭楼梯间
enclosed staircase
在楼梯间入口处设置门,以防止火灾的烟和热气进入的楼梯间。
【删除条文】
2.0.40 防烟楼梯间
smoke-proof staircase
在楼梯间入口处设置防烟的前室、开敞式阳台或凹廊(统称前室)等设施,且通向前室和楼梯间的门均为防火门,以防止火灾时的烟和热气进入的楼梯间。
2.0.41 成品住房
finished building
套内所有功能空间的固定面铺装或涂饰、管线及终端安装、厨房和卫生间的基本设施等全部完成,已具备基本使用功能的住房。
【删除条文】
2.0.42 附建公共用房
accessory assembly
occupancy building
附于住宅主体建筑的公共用房,包括符合噪声标准的设备用房、中小型商业用房、不产生油烟的餐饮用房等。
2.0.43 商业服务网点
commercial service facilities
设置在住宅建筑首层或首层及二层,每个分隔单元建筑面积不大于300m2的商店、邮政所、储蓄所、理发店等小型营业性用房。
2.0.44 保障性住房
indemnificatory housing
政府按限定标准、限定价格或租金的、为本地区低收入住房困难家庭提供的住房。
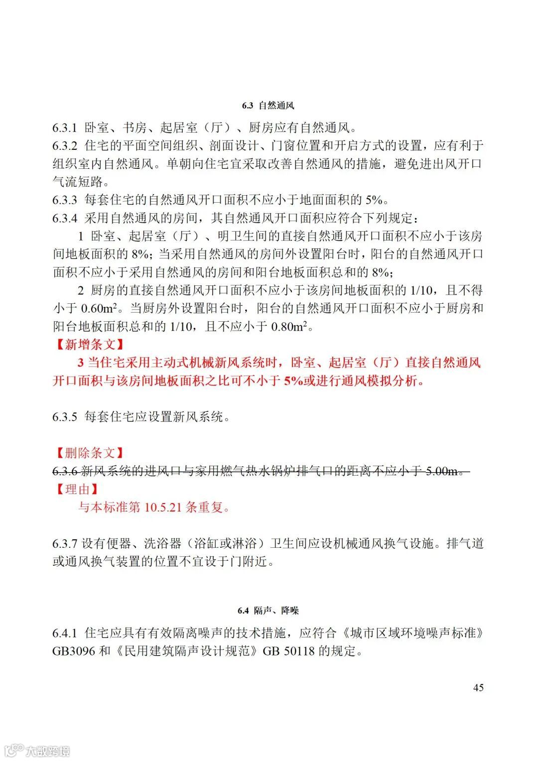
2.0.45 新风系统
outdoor air system
由风机、净化等处理设备及其部件组成,将新风送入室内,并将室内空气排至室外的通风系统。
2.0.46 同层排水
same-floor drainage
排水横支管布置在本层,器具排水管不穿楼层的排水方式。
3 基本规定
3.0.1 住宅设计应符合城镇规划和居住区规划的要求,保障居民的基本生活条件和居住环境,充分考虑当地土地资源,经济、合理和有效地使用土地和空间。
3.0.2 住宅设计应充分考虑居住者生活习俗和居住习惯,提倡建筑与周围环境相协调,因地制宜传承地域建筑文化,营造便捷、舒适、具有地方特色的居住空间。
【条文修订】
3.0.2 住宅设计应充分考虑居住者生活习俗和居住习惯,提倡建筑与周围环境相协调,因地制宜传承地域建筑文化,营造便捷、舒适、具有地方特色的居住空间。
3.0.3 住宅设计应体现以人为本的思想,除应满足基本居住使用外,尚应根据需要满足老年人、残疾人等特殊群体的使用,并符合《无障碍设计规范》GB 50763的要求。
【条文修订】
3.0.3 住宅设计应体现以人为本的思想,按相关要求建设社区配套服务设施,满足全龄使用和无障碍居住生活需求,促进完整居住社区建设,营造舒适宜居、智慧便捷、全龄友好、健康活力的居住社区。
【理由】
室外环境、设备设施和细部设计应满足老年人、残疾人、儿童的无障碍通行及居住需求,使其安全便利地使用社区环境与服务设施,是体现对人的最大关怀,是社会发展和时代进步的体现。
3.0.4 住宅设计应满足日照、采光、通风、热环境、声环境、室内空气质量等环境要求。住宅布局应功能合理,方便使用,且有利安全防卫、卫生防疫和组织管理。
【条文修订】
3.0.4 住宅设计应满足日照、采光、通风、热环境、声环境、室内空气质量等要求。住宅布局应功能合理,有利于安全防卫、卫生健康的使用。
【新增条文】
3.0.X 住宅设计应明确建筑结构、主要建筑材料、管线和设备的设计工作年限。
【理由】
该条文原为11.0.1条,移至此处并修改。
【新增条文】
3.0.X 住宅应进行防水防渗漏深化设计,包括各防水部位设计工作年限、防水材料性能、规格、典型部位构造详图及相关规定。
【理由】
参照《江苏省改善型住宅设计与建造技术导则》相关内容补充。
3.0.5 住宅建筑应进行节能设计,符合《居住建筑热环境和节能设计标准》DB32/ 4066的规定。
【条文修订】
3.0.5 住宅建筑应进行建筑节能设计,符合现行国家标准《建筑节能与可再生能源利用通用规范》GB 55015和江苏省地方标准《居住建筑热环境和节能设计标准》DB32/ 4066的相关规定。
【理由】
《建筑节能与可再生能源利用通用规范》GB 55015-2021第2.0.5要求,新建、扩建和改建建筑以及既有建筑节能改造均应进行建筑节能设计。建设项目可行性研究报告、建设方案和初步设计文件应包含建筑能耗、可再生能源利用及建筑碳排放分析报告。施工图设计文件应明确建筑节能措施及可再生能源利用系统运营管理的技术要求。
3.0.6 住宅设计应依靠科技进步,体现绿色、节能、生态、环保、智慧等理念,积极利用太阳能、地能、风能等可再生能源,推广应用适宜的绿色建筑技术,创造与自然和谐共生的绿色、健康住宅。
【条文修订】
3.0.6 住宅设计应依托科技进步,积极利用太阳能、地热能、风能、生物质能等可再生能源,降低住宅碳排放,应用适宜的绿色低碳建筑技术。
【理由】
补充低碳、降低碳排放内容。
3.0.7 住宅设计应推行标准化、模数化及多样化,积极采用新技术、新材料、新产品、新工艺,推广装配式住宅、工业化建造技术和模数协调技术,推动住宅产业现代化,促进住宅建设的高品质、高质量发展。
【条文修订】
3.0.7 住宅设计应推行标准化、模数化及多样化,积极采用新技术、新材料、新产品、新工艺,应用智能建造技术和模数协调技术。
3.0.8 住宅结构设计应满足安全、适用和耐久的性能要求。
3.0.9 住宅设计应符合防火规范的规定,并满足安全疏散的要求。
【条文修订】
3.0.9 住宅设计应提供保证人员安全疏散的设施与条件,符合相关防火规范的规定,满足安全疏散等要求,主要通道和部位的安全疏散标识系统应易于识别。
【理由】
参考《住宅项目规范》第2.2.10条,住宅建筑应提供保证人员安全疏散的设施与条件。第2.2.11条,住宅建筑应具有防止火灾蔓延的措施,并应在火灾时维持结构的稳定性。通道净空、出口数量及方向标识等方面的设置可提高安全疏散能力。
3.0.10 住宅设计应满足设备系统功能有效、运行安全、维修方便等基本要求,为相关设备预留合理的安装及检修条件。
3.0.11 住宅设计应积极推广成品住房技术,成品住房室内装修应与建筑、结构、设备一体化协同设计,同步施工。
【条文修订】
3.0.11 住宅设计应积极推广成品住房技术,宜采用装配化装修技术。成品住房室内装修应与建筑、结构、设备一体化协同设计,同步施工,鼓励提供多样化、高品质装修方案。
【理由】
鼓励采用装配化装修方式推动装修产业化发展,鼓励结合项目定位提供多样化、高品质装修,提升居住体验。
3.0.12 住宅设计应从建筑全寿命期考虑,宜采用大开间、大空间结构体系和管线分离技术,在满足近期使用要求的同时,兼顾改造的可能。
【条文修订】
3.0.12 住宅设计宜采用大开间、大空间结构体系和管线分离技术,在满足近期使用要求的同时,兼顾改造的可能,满足建筑及不同家庭的全寿命期使用需求。
3.0.13 住宅设计和建造应选用质量合格并符合要求的材料与设备。
3.0.14 既有住宅进行改造、改建时,应综合考虑安全、绿色、健康、防火、抗震等要求,并根据住宅及居住者的现有状况和使用条件采用适宜的适老化改造技术。
【条文修订】
3.0.14 既有住宅进行改造、改建时,应综合考虑安全、舒适、绿色、智慧、健康、防火、抗震等要求,并根据住宅及居住者的现有状况和使用条件采用适宜的适老化改造技术。
【新增条文】
3.0.1X 住区设计应配套建设数字家庭基础设施。建设完善、高速、安全的信息通信网络基础设施,设置智慧安防、智慧物业管理等社区智能化系统,并为智慧家居应用提供基础条件。
【新增条文】
3.0.1X 鼓励在住区规划布局时预留无人航空器(无人机)起降场、配送接收点等低空物流配送所需的基础设施空间和物理条件。
【理由】
工信部、科学技术部、财政部、中国民用航空局4部门印发《通用航空装备创新应用实施方案(2024-2030年)》的通知。方案提出,推动新型基础配套设施体系建设,鼓励地方政府将低空基础设施纳入城市建设规划,加强与城市运输系统连接。充分利用好现有航空基础设施,推动建设一批智能化、集成型、多用途的通用航空基础设施。鼓励新建住宅与商业楼宇预留低空基础设施。
3.0.15 住区设计应选取符合条件的建筑预留移动通信基础设施,移动通信基础设施应与建筑一体化设计,并提供电力引入、管道接入、防雷接地条件。
【条文修订】
3.0.15 住区设计应选取符合条件的建筑预留移动通信基础设施,移动通信基础设施应与建筑一体化设计,并提供电力引入、管道接入、防雷接地条件,符合江苏省地方标准《建筑物移动通信基础设施建设标准》DB32/4120的相关规定。
3.0.16 住区内各类管线应与城市市政管线相衔接,符合管线工程的相关管理规定,采用地下敷设的方式并进行管线综合设计。
3.0.17 住宅设计宜采用BIM技术,实现住宅项目设计、建设、运维的全过程精细化设计和管理。
【条文修订】
3.0.17 住宅宜在设计、建造、运维全过程应用建筑信息模型(BIM)技术。鼓励提供数字化商品住宅使用说明书,向住户提供数字化房屋竣工图纸。
【理由】
参照《江苏省改善型住宅设计与建造技术导则》相关内容补充。
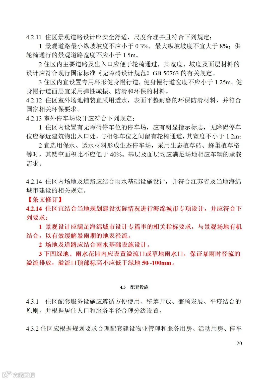
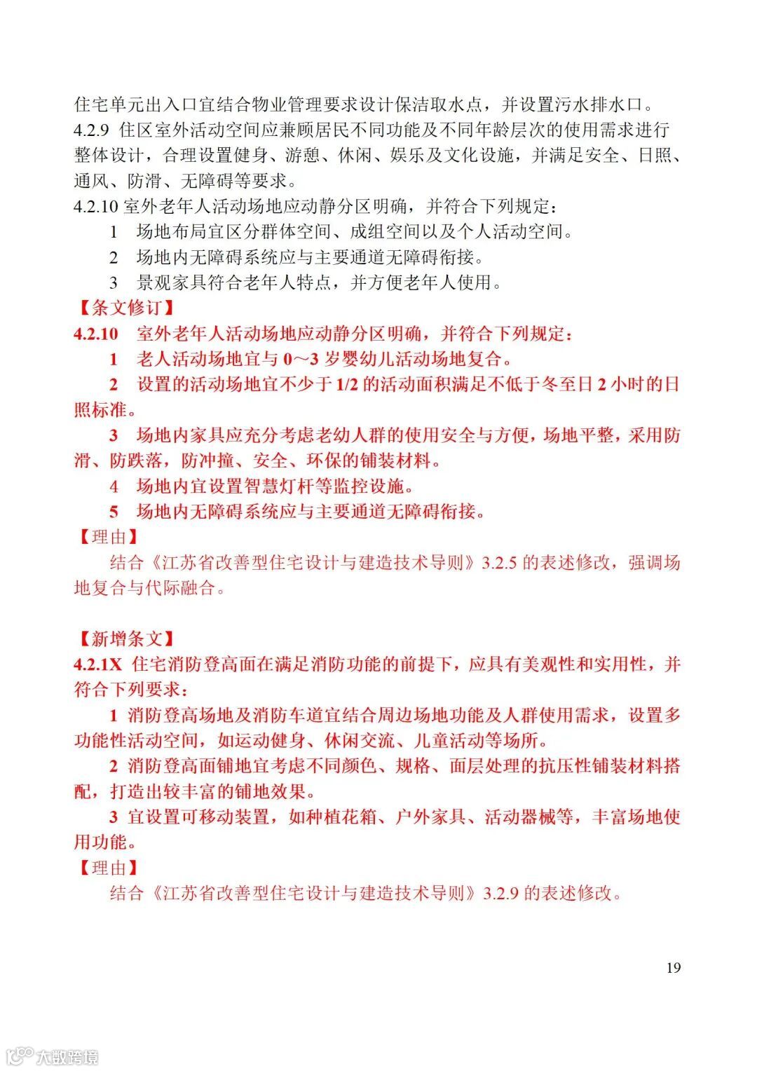
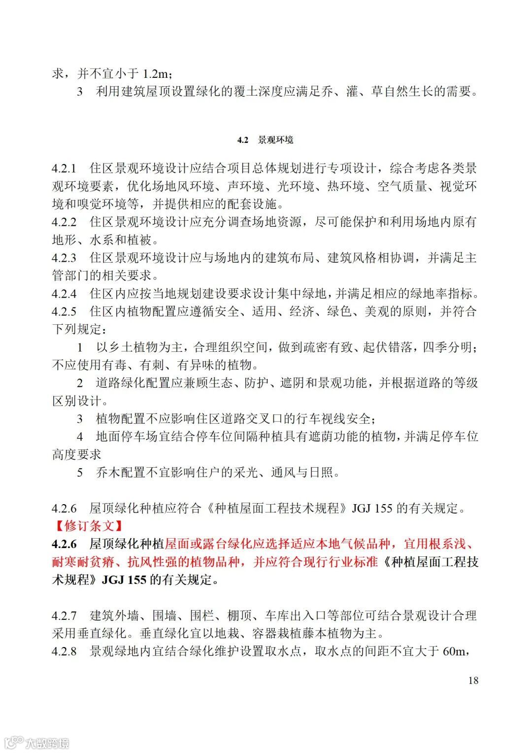
4 住区总平面
上下滑动阅读更多内容
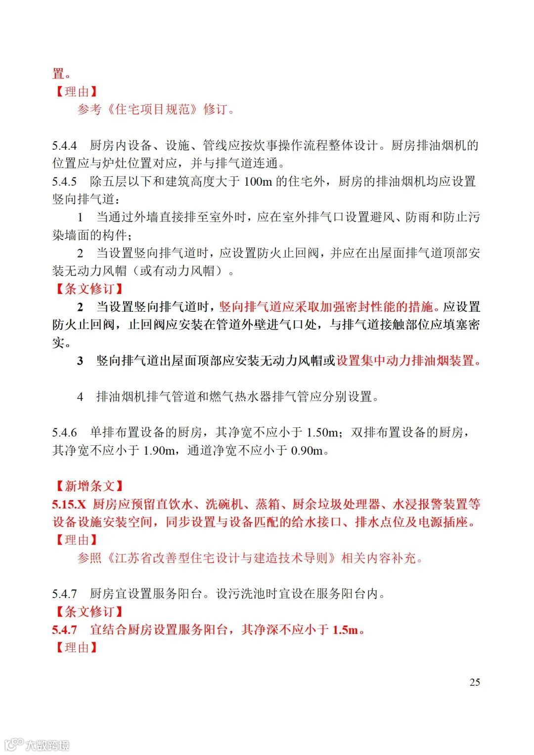
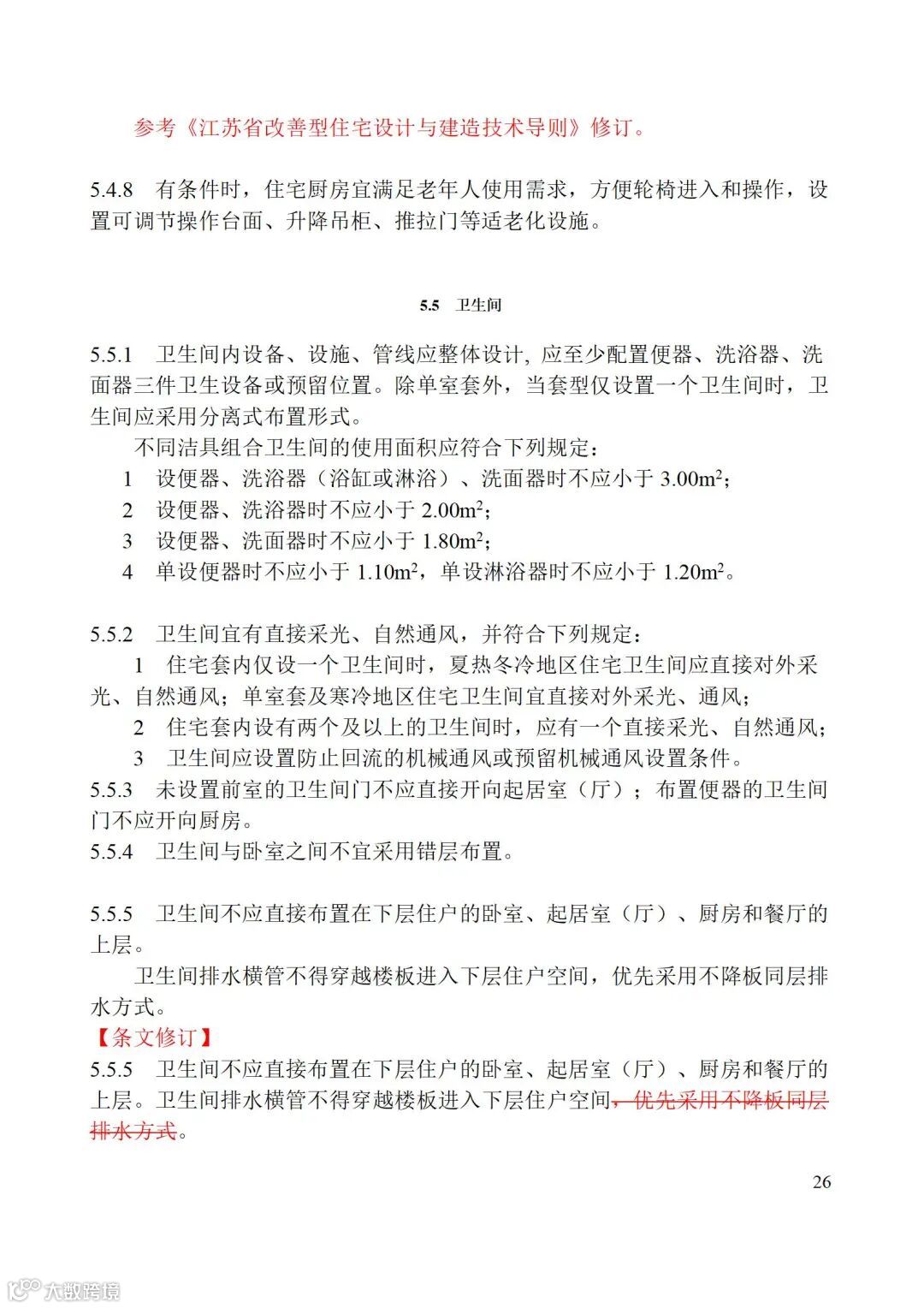
5 使用标准
上下滑动阅读更多内容
6 环境标准
上下滑动阅读更多内容
7 设施标准
7.1 一般规定
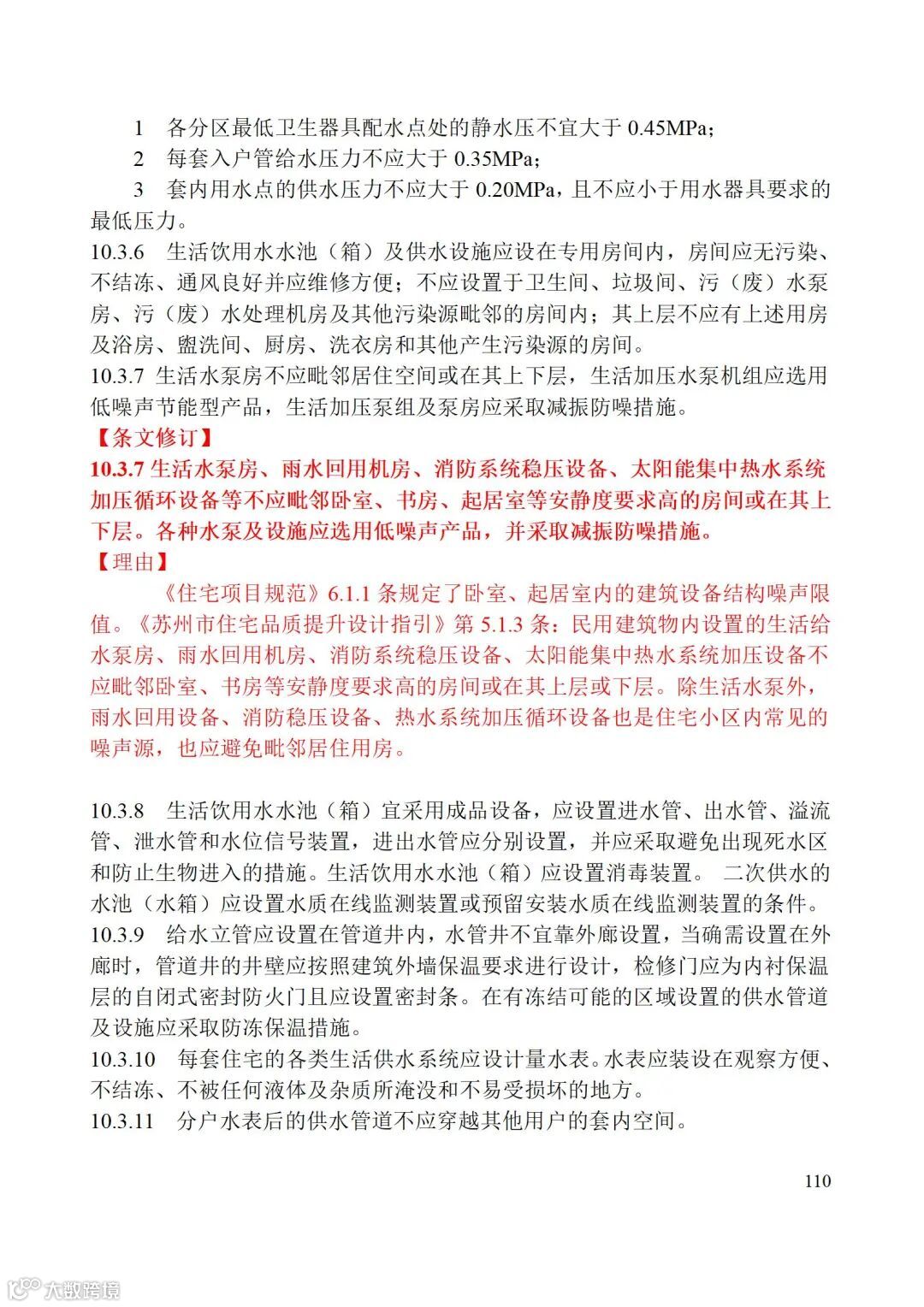
7.1.1 住宅设备设施的配置应满足使用功能的要求,并与各类住宅的需求相匹配。
7.1.2 住宅主体建筑中不应布置水泵房、冷热源机房、变配电机房及其他有噪声震动源的设备用房,且不应与住户直接贴邻布置。
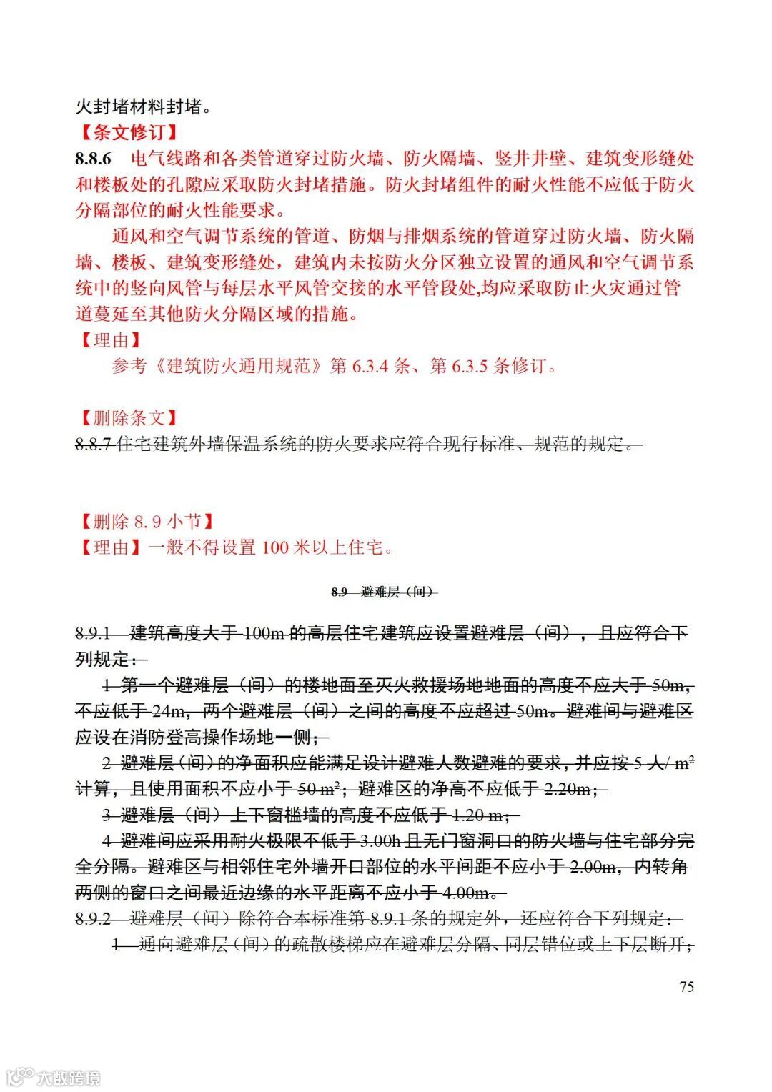
建筑高度大于100m的住宅设备层楼板应设置浮筑楼板构造,设备及用房应采取隔声、减振、消声等措施。
【条文修订】
7.1.2 住区内水泵房、配电房、换热站、机动车库通风机房(不含排烟机房、加压送风机房)等设备设施布置在地下室时(地上一层为住宅功能),不应设置在住宅主体投影范围内,且不应与住宅贴邻。
【理由】
参考《江苏省改善型住宅设计与建造技术导则》相关内容修订。
7.1.3 住宅的屋面雨水应有组织排水,并采取外排水方式,雨水立管不应安装在外墙临近窗的部位,临近时应设防盗措施。必须采取内排水时,屋面雨水立管不应布置在套内(含阳台),应设在公共部位。
7.1.4 住宅套内应设洗衣机的位置。
7.1.5 住区内宜在物业管理用房或公共活动区域附近设置公共卫生间。卫生间宜考虑无障碍设施,居民使用卫生间的行走流线不应干扰物业办公及小区住户。
7.2 智能信报箱、快递柜
7.2.1新建住区应配套建设智能信报箱(群)、快递柜,并与住区同步规划、同步建设、同步施工、同步交付。
7.2.2 智能信报箱(群)、快递柜的配置应符合江苏省及地方邮政部门的规定,并满足下列要求:
1 根据规划布局,在住区及单元主要出入口或临近住区主要通道等位置附近,分组或集中设置,并应设在单元门禁系统外;
2 智能信报箱(群)格口的配置数量不应少于住区总户数的20%;
3 新建住区应设置智能信报箱用房或智能信报间。
7.2.3 室外智能信报箱、快递柜应有防雨、遮阳措施。
7.2.4 智能信报箱、快递柜设置不得降低住宅的天然采光和自然通风标准,可利用公共部位的照明,但不得降低住宅公共照明标准。
7.2.5 智能信报箱、快递柜应选用定型产品,并预留电源、网络接口。
7.2.6 住区宜配备生鲜冷链智能快递专用柜。
7.3 空调室外机位
7.3.1 住宅的空调室外机位应与建筑一体化设计,合理有序配置空调室外机搁板或设备平台。空调室外机搁板或设备平台应满足空调机安装、维修及通风使用要求,并有防止滑落等安全措施。
【条文修订】
7.3.1 住宅应设置空调室外机位,并与建筑一体化设计,合理有序配置空调室外机搁板或设备平台。
空调室外机搁板或设备平台应设置方便室外机安装和维护操作的可上人专用平台板或预留空间,专用平台板与主体建筑结构的连接应进行结构设计,且设计工作年限与主体结构相同。
【理由】
参考《住宅项目规范》修改。
7.3.2 住宅当采用分体式空调时,卧室、起居室(厅)、书房等居住空间均应设置室外机搁板并宜采用钢筋混凝土结构。
室外机的排风百叶不宜采用防雨百叶,出风面的围护设施的通透率不得小于70%,百叶叶片之间空隙的垂直间距不应小于50mm。
【条文修订】
7.3.2 住宅当采用分体式空调时,卧室、起居室(厅)、书房等居住空间均应设置室外机搁板。
室外机的排风百叶不宜采用防雨百叶,出风面的围护设施的通透率不得小于70%,百叶叶片之间空隙的垂直间距不应小于50mm。
7.3.3 不同住户空调室外机位并排共用一个室外机搁板时,两个空调机位之间应设置分隔设施。
7.3.4 室外机宜布置在靠近外墙处,不宜布置在阳台和凹槽内。
7.3.5 空调室外机正前方有建筑遮挡物时,室外机搁板外缘距该遮挡物的正面间距不应小于1.00m。
【删除条文】
7.3.6 建筑高度100m以上的高层住宅应设置设备平台集中布置空调机组。
7.3.7 当建筑外墙设置空调室外机搁板或设备平台时,其安装位置应符合下列要求:
【条文修订】
7.3.7 当建筑外墙设置空调室外机搁板或设备平台时,其安装位置应保障通风通畅,并符合下列要求:
1 能通畅地向室外排放空气和自室外吸入空气;
【条文修订】
1 能通畅地向室外排放空气和自室外吸入空气,不应设置在建筑天井等通风不良的位置;
2 在排出空气一侧不应有阻碍通风的遮挡物;
3 可方便地对室外机进行维修和清扫换热器;
4 安装位置不应对室外人员和相邻窗口形成热污染;
【条文修订】
4 安装位置不应对室外人员和相邻窗口造成不利影响;
5 室外机不应布置在相邻住户的凸窗顶板上;
6 设有户式中央空调或空气源热泵(供热水)时应设设备平台,且不宜贴邻居住空间外墙设置;当受条件限制必须贴邻时,应有隔声、减震措施。
7 设备平台应设排水设施。
7.3.8 空调冷凝水应有组织排水,不得排入屋面雨水管,靠近阳台可接入阳台雨水排水管。
7.3.9 外露的空调冷媒管宜采用装饰保护管保护并排列整齐,其色彩宜与建筑外立面协调。
7.4 垃圾收集
【删除条文】
7.4.1 住宅不应设置垃圾管道井。
7.4.2 住区应根据规模合理设置垃圾分类收集系统,垃圾收集措施应满足当地环卫主管部门要求。新(改)建住区应同步设计、建设分类设施。
【条文修订】
7.4.2 住区应合理设置垃圾分类收集点,设置便于识别的标志,满足垃圾分类收集需求。垃圾收集点及道路条件应满足当地环卫主管部门要求。新(改)建住区应同步设计、建设分类设施。
7.4.3 垃圾分类收集点位置应方便住户投放,宜设置在相对隐蔽处,距离住宅门厅或住宅外窗不宜小于4m,并便于小型垃圾转运车到达。
【条文修订】
7.4.3 垃圾分类收集点位置应方便住户投放,宜设置在相对隐蔽处,鼓励采用地埋式垃圾设备。距离住宅门厅或住宅外窗不宜小于4m,并便于小型垃圾转运车到达。
7.4.4 住区集中垃圾收集区(间),应设置在住区夏季主导风向的下风向,并设有排水设施。
【新增条文】
7.4.X 有条件的住区可设置垃圾自动收集系统。
7.4.5设置在地下车库的垃圾收集区(间)应符合下列规定:
1 宜在地下单元门厅附近,面积不少于4m2;门洞口宽度不宜小于1.20m;
2 墙地面应便于清洗,并设有排水设施;
3 应设机械排风。
7.4.6 新建住区和有条件的既有住区宜在合适区域设置废旧衣物收集箱和建筑垃圾、装修垃圾、绿化垃圾等临时收集点,并设明显标志。
7.5 太阳能、空气源热水系统配置
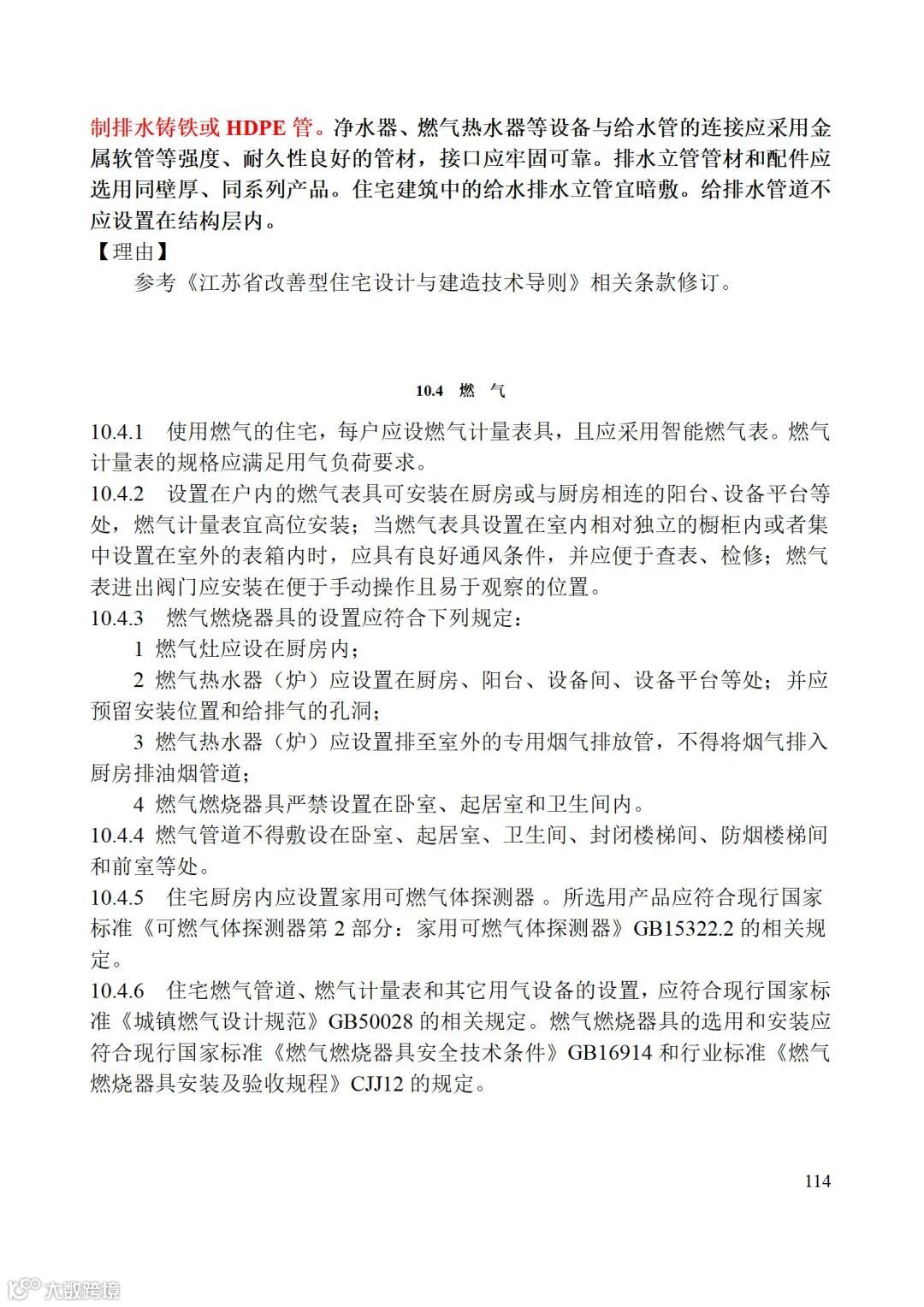
7.5.1 住宅设置太阳能热水系统时,应统一设计和安装。太阳能管线应采用管井或装饰保护管保护,色彩宜与建筑立面协调。
设置空气源热泵热水系统时,应预留设置空气源热泵系统的设备平台及进出水管的安装位置。
7.5.2 太阳能热水器的集热器应优先在屋面设置,并有序成组排列。屋面太阳能热水器的进出水管应设置在公共管井内,壁挂式太阳能热水器的进出水管应一体化设计并排列整齐。
7.5.3 采用壁挂式太阳能系统时,应考虑安装、维修和防坠落措施。
【条文修订】
7.5.3 太阳能热水系统、光伏系统应与建筑主体结构连接牢固,采取防水、密封和排水构造措施。不应破坏住宅建筑防水层及附属设施。
【理由】
参考《住宅项目规范》修改。
7.5.4 太阳能热水系统一体化设计、安装,应符合《建筑太阳能热水系统应用技术规范》DGJ32/J08的相关规定。
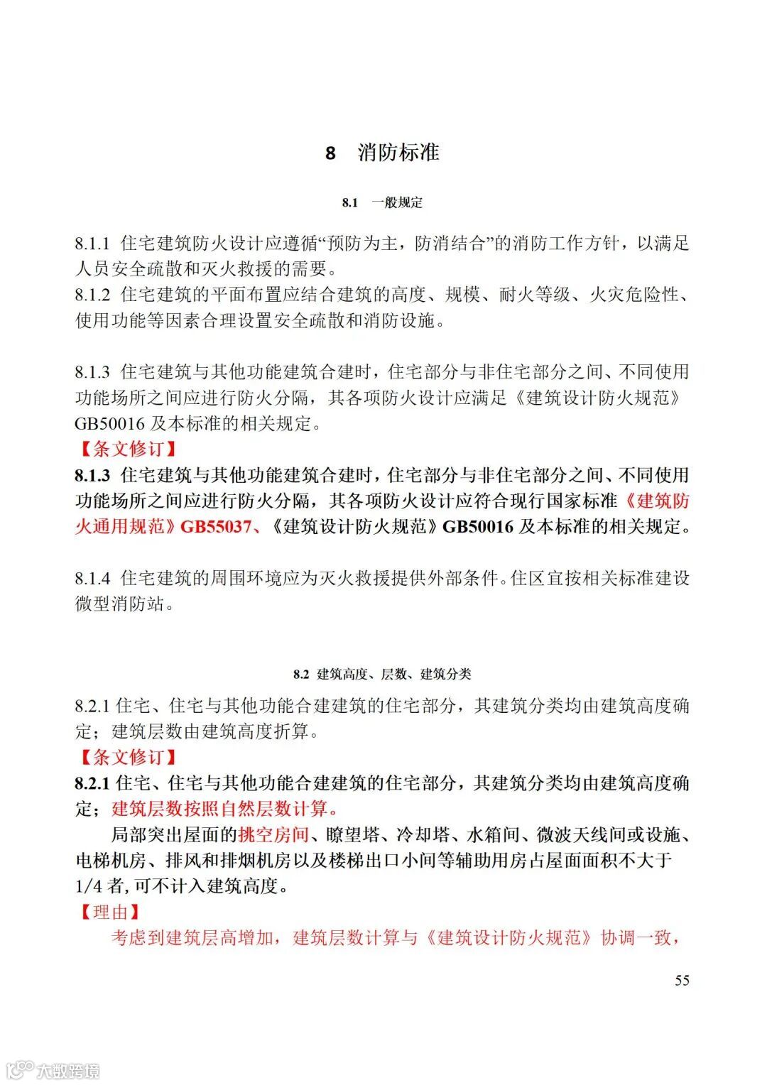
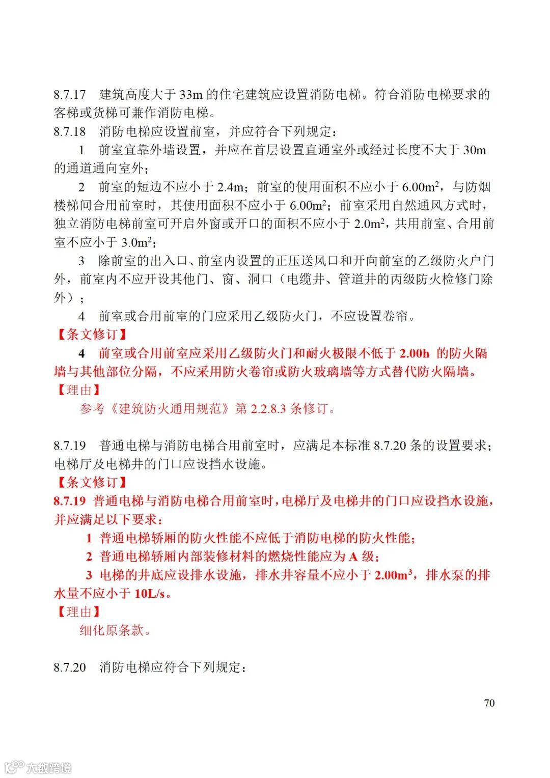
8 消防标准
上下滑动阅读更多内容
9 结构标准
【删除条文】
9.0.1 住宅结构的安全等级、设计使用年限应符合现行国家标准《建筑结构可靠性设计统一标准》GB50068的规定,设计使用年限不应少于50年,其安全等级不应低于二级。
【理由】
本条要求在《住宅项目规范》GB 55038-2025第2.2.6条(住宅建筑的设计工作年限不应低于50年。)与第5.0.1条(住宅建筑结构的安全等级不应低于二级。)已明确。
【删除条文】
9.0.2抗震设防烈度必须国家规定的权限审批、颁发的文件(图件)确定。住宅结构的抗震设防类别按《建筑工程抗震设防分类标准》GB50223不应低于标准设防类。
【理由】
《住宅项目规范》GB 55038-2025第5.0.2条:住宅建筑的抗震设防类别不应低于标准设防类。
《建筑抗震设计标准》 GB/T 50011-2010第1.0.4条:抗震设防烈度必须按国家规定的权限审批、颁发的文件(图件)确定。
内容重复。
【删除条文】
9.0.3严禁在抗震危险地段建造住宅建筑,应尽量避开抗震不利地段。
【理由】
《建筑抗震设计标准》GB/T 50011-2010第3.3.1条:选择建筑场地时,应根据工程需要和地震活动情况、工程地质和地震地质的有关资料,对抗震有利、一般、不利和危险地段做出综合评价。对不利地段,应提出避开要求;当无法避开时应采取有效的措施。对危险地段,严禁建造甲、乙类的建筑,不应建造丙类的建筑。
内容重复。
【删除条文】
9.0.4在结构使用年限内,住宅结构和结构构件必须满足安全性、适用性和耐久性要求。
【理由】
《住宅项目规范》GB 55038-2025第2.2.6条:住宅建筑的设计工作年限应符合表2.2.6的规定,在规定设计工作年限内应满足安全性、适用性和耐久性要求。
内容重复。
9.0.5 住宅结构体系应根据抗震设防类别、抗震设防烈度、住宅建筑的规则性和高度、场地条件、地基情况、结构材料以及施工条件等因素,经技术经济分析和使用条件综合比较确定,并应满足下列规定:
1住宅可采用现浇钢筋混凝土结构、装配整体式混凝土结构、钢结构、钢-混凝土结构、木结构等结构体系。当采用装配整体式混凝土结构时,其结构设计应按照现行国家标准《装配式混凝土建筑技术标准》GB/T51231、行业标准《装配式混凝土结构技术规程》JGJ1和江苏省相关技术规程的要求执行。
2经技术经济比较分析后,低层、多层建筑可采用砌体结构。
3住宅建筑不得采用底框结构形式。
【条文修订】
9.0.1 住宅结构体系应根据抗震设防类别、抗震设防烈度、住宅建筑的规则性和高度、场地条件、地基情况、结构材料以及施工条件等因素,经技术经济分析和使用条件综合比较确定,并应满足下列规定:
1可采用现浇钢筋混凝土结构、装配整体式混凝土结构、钢结构、钢-混凝土组合结构、木结构等结构体系。当采用装配整体式混凝土结构时,设计应满足国家现行标准《装配式混凝土建筑技术标准》GB/T 51231、《装配式混凝土结构技术规程》JGJ 1以及江苏省地方标准的相关要求。
2住宅建筑不应采用底部框架砌体房屋结构。
【理由】
1. 按相关规范的术语调整。
2. 原条文的第2款与9.0.12条矛盾,建议删除。
【新增条文】
9.0.X 客厅活荷载取值不应小于3.0kN/m2,阳台、露台的活荷载取值不应小于3.5kN/m2。
【理由】
与《江苏省改善型住宅设计与建造导则》相协调。
9.0.6 建筑平面宜规则、对称,质量分布和刚度分布宜均匀,竖向构件宜上下贯通。不规则的住宅建筑应按规定采取加强措施;特别不规则的住宅建筑应进行专门研究和论证,采取更有效的加强措施;严重不规则的住宅建筑不应采用。
9.0.7 住宅结构体系宜具有合理的刚度和承载力分布,结构在两个主轴方向的动力特性宜相近。
9.0.8 结构布置宜满足对建筑功能和空间适变性的要求。
【删除条文】
9.0.9高层住宅结构风荷载舒适度及楼盖舒适度应满足现行行业标准《高层建筑混凝土结构技术规程》JGJ3或《高层民用建筑钢结构技术规程》JGJ99的要求。
【理由】
《高层建筑混凝土结构技术规程》JGJ 3-2010第3.7.6条:房屋高度不小于150m的高层混凝土建筑结构应满足风振舒适度要求。在现行国家标准《建筑结构荷载规范》GB50009规定的10年遇的风荷载标准值作用下,结构顶点的顺风向和横风向振动最大加速度计算值不应超过表3.7.6的限值。结构顶点的顺风向和横风向振动最大加速度可按现行行业标准《高层民用建筑钢结构技术规程》JGJ99的有关规定计算,也可通过风洞试验结果判断确定,计算时结构阻尼比宜取0.01~0.02。
对于风振舒适度是针对高度不小于150m的高层建筑,另外楼盖舒适度不应仅针对高层建筑。建议此条删除。
9.0.10住宅的地基基础应满足承载力和稳定性要求,地基变形应保证住宅的结构安全和正常使用。
9.0.11 结构分析模型应根据结构实际情况确定,所选取的分析模型应能较准确地反映结构中各构件的实际受力状况。整体斜坡屋面结构计算宜按实际情况建模。
9.0.12 7度抗震设防的砌体结构住宅层数不应超过5层,8度设防时不宜采用砌体结构。砌体结构住宅应采取有效措施保证其整体性和抗震性能。
9.0.13 钢筋混凝土结构住宅宜优先采用钢筋混凝土叠合楼板、预制混凝土楼梯板,并应符合下列规定:
1 钢筋混凝土叠合楼板应按现行国家标准《混凝土结构设计规范》GB 50010、《装配式混凝土建筑技术标准》GB/T51231、《装配式混凝土结构技术规程》JGJ1进行设计。
结构转换层、平面复杂或开洞较大的楼层、作为上部结构嵌固部位的地下室楼层宜采用现浇楼盖。
2 预制楼梯宜一端设置固定铰,另一端设置滑动铰,其转动及滑动变形能力应满足结构层间位移的要求,预制楼梯设置滑动铰的端部应采取防止滑落的构造措施。
9.0.14 符合适用条件采用隔震或减震技术时,应按国家标准《建筑抗震设计规范》GB50011的有关规定进行隔震与减震设计。
【条文修订】
9.0.14采用隔震或减震技术时,设计应符合现行国家相关标准的规定。
【理由】
《建筑隔震设计标准》GB/T 51408-2021已颁布,采用隔震技术时,可参照执行。
【删除条文】
9.0.15 住宅结构中的混凝土结构构件,其混凝土保护层厚度和配筋构造应满足受力性能和耐久性要求;构件截面尺寸和混凝土保护层厚度应满足相应的耐火极限要求。
【理由】
相关要求分别在《混凝土结构设计标准》GB/T 50010-2010、《建筑设计防火规范》GB 50016-2014(2018年版)已明确,建议删除。
【删除条文】
9.0.16 钢结构住宅的结构构件和相关连接件必须采取有效的防火、防腐措施。
【理由】
通规已有规定,建议删除。
【删除条文】
9.0.17 木结构住宅中木构件应采取有效的防火措施和必要的防潮、防腐、防虫措施。
【理由】
通规已有规定,建议删除。
9.0.18 依附于住宅结构的围护结构和非结构构件,应采取与主体结构可靠的连接或锚固措施,并应满足安全性和适用性要求。
9.0.19 住宅建筑中梁、板、柱、墙等结构构件的设备孔洞、槽口应预留。
【新增条文】
9.0.X 阳台部分楼板厚度不应小于100mm,其余部分楼板厚度不应小于120mm,且单向板厚度不应小于计算跨度的1/30,双向板厚度不应小于短跨的1/35。当楼板计算跨度大于5m时,应采取措施加强刚度设计,确保结构安全及使用性能。
【理由】
此项规定主要是为了解决现代住宅因户型开阔、楼板跨度大而日益突出的楼板振动问题,是建筑行业技术进步和居住品质要求提升的必然产物。它标志着结构设计理念从单一的“保安全”向“安全与舒适并重”的转变。
9.0.20 安装太阳能集热器、电热水器、空调室外机、锅炉、热泵等设备的楼板、墙体,连接处应预留埋件,并采取可靠的防震、防风、防坠落等措施。
9.0.21 住宅建筑结构材料的选用应遵循节约资源和保护环境的原则,并尽可能就地取材。主体结构宜合理采用高强建筑结构材料。构件内力较大或抗震性能有较高要求时,宜采用型钢混凝土、钢管混凝土构件,提高材料的使用效率,节省材料用量。
【删除条文】
9.0.22 在设计使用年限内,未经技术鉴定或设计许可,不得改变住宅结构的用途和使用环境,不得拆改结构构件和进行加层改造。
【理由】
《混凝土结构设计标准》GB/T 50010-2010第3.1.7条:设计应明确结构的用途;在设计使用年限内未经技术鉴定或设计许可,不得改变结构的用途和使用环境。
建议删除。
【新增条文】
9.0.1X 主体结构的混凝土保护层厚度应符合现行国家标准《混凝土结构设计标准》GB/T 50010中关于设计工作年限为100年的相关规定。
【理由】
提高住宅建筑耐久性。
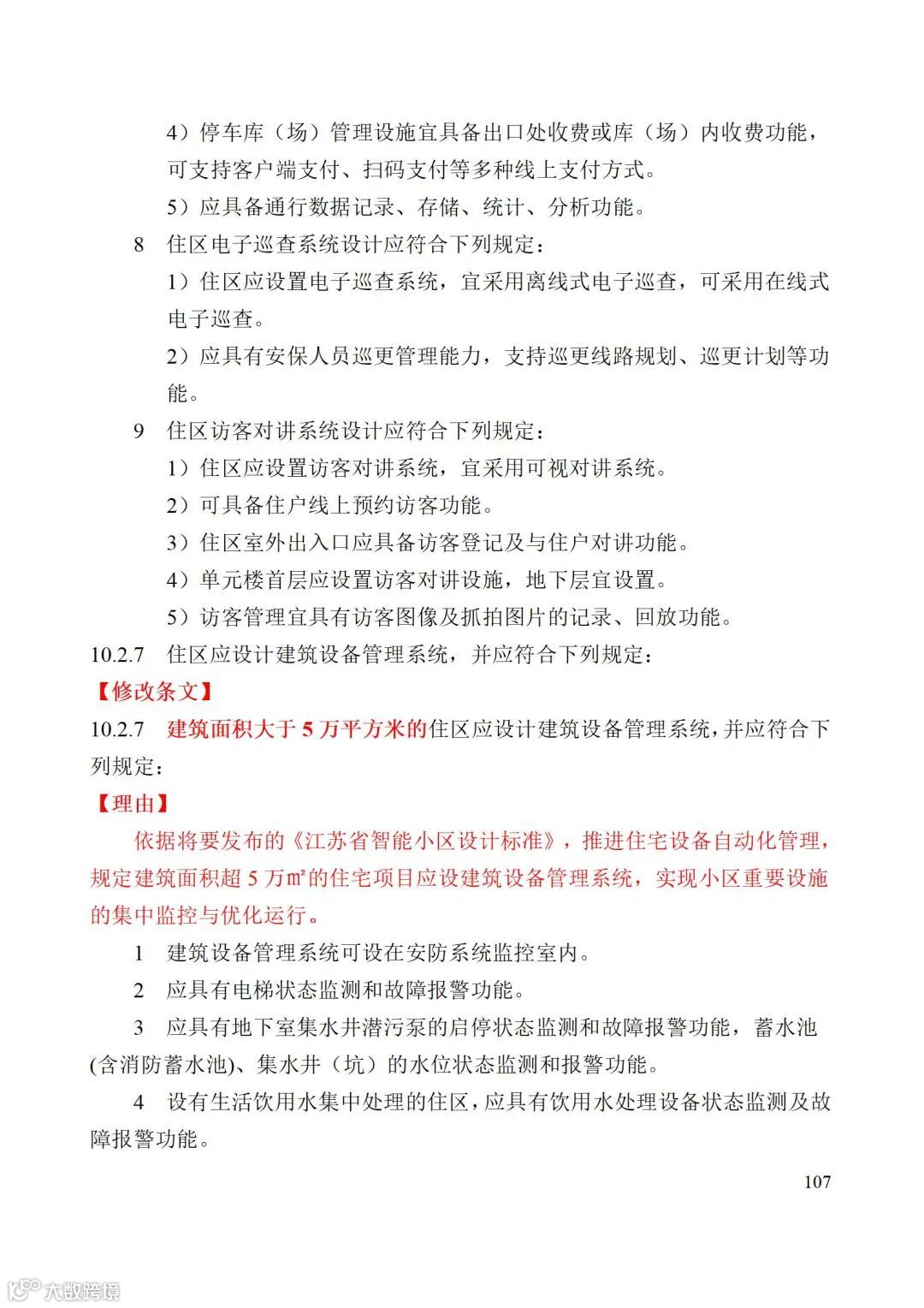
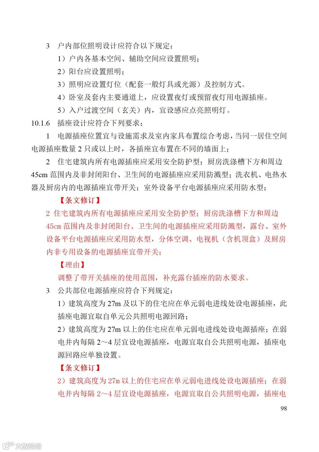
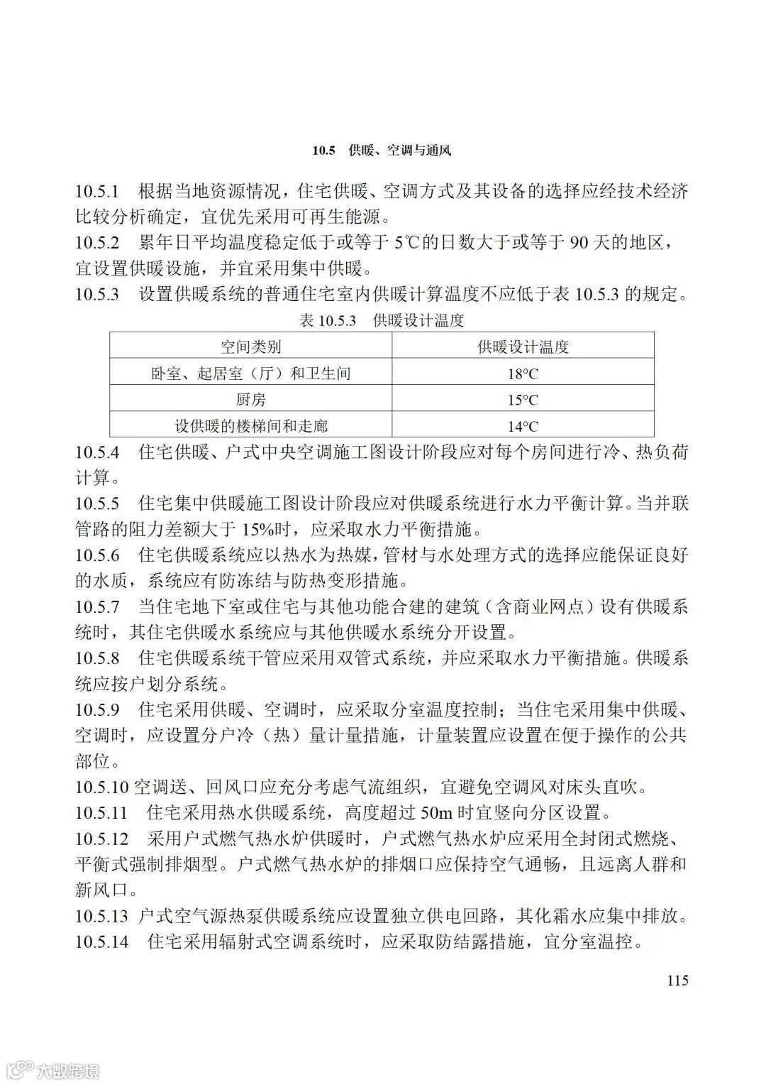
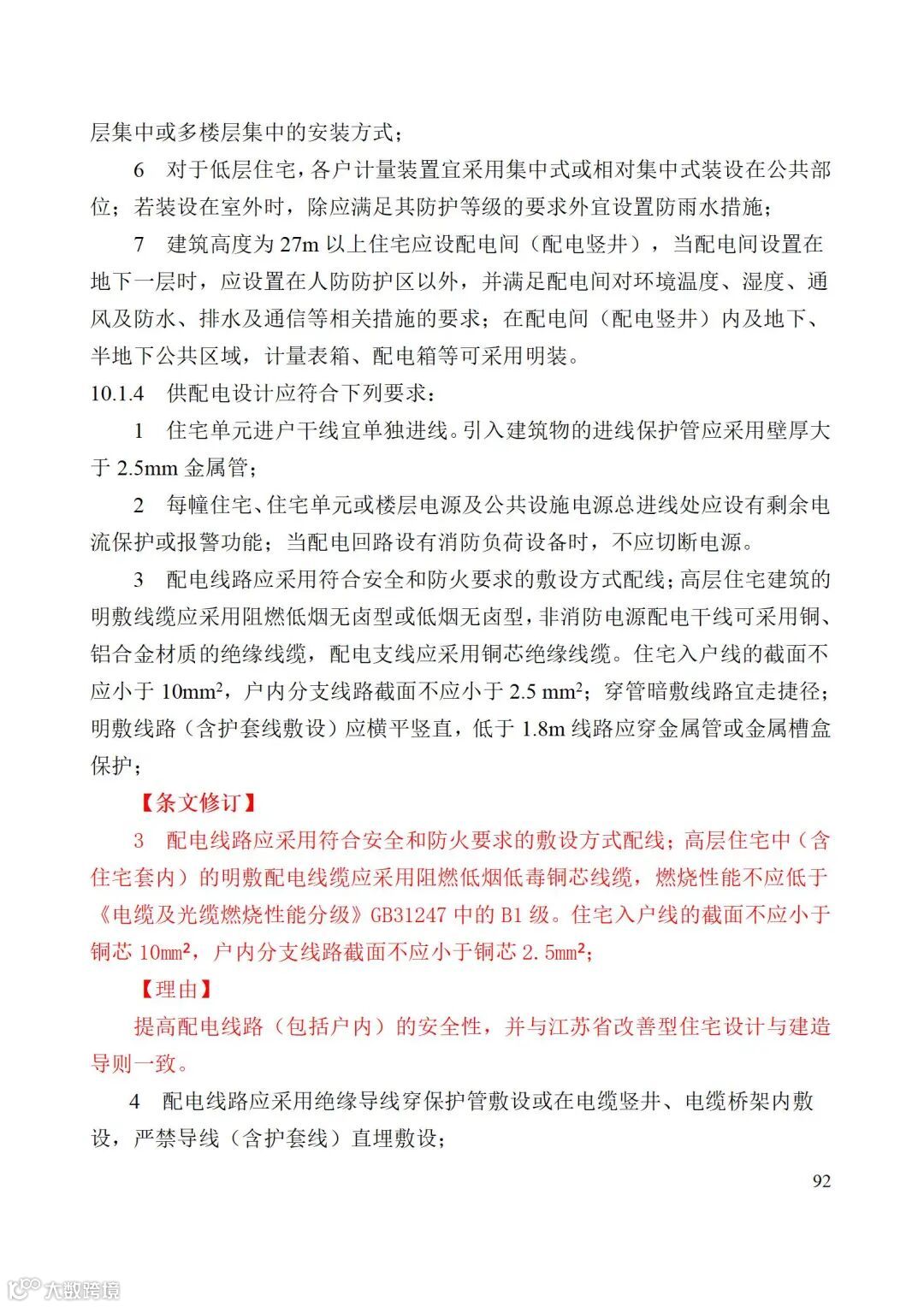
10 设备标准
上下滑动阅读更多内容
11 维护与管理
11.0.1 住宅设计应明确建筑结构、主要建筑材料、管线和设备的设计工作年限或合理使用年限。
【移动条文】该条文移动至第3章基本规定。
11.0.2 住宅设计和建造应推进智慧住区建设,全面提高住区管理和服务水平,倡导绿色生活方式。有条件时,宜搭建智慧社区运营平台。
【条文修订】
11.0.2 住宅设计和建造应推进智慧住区建设,全面提高住区管理和服务水平,倡导绿色生活方式。有条件时,宜搭建智慧社区运营平台。
【理由】
与10.2节内容重复。
11.0.3 住区设计应营造不同场景增进社区居民交流、自治互助,建立居民参与的管理机制,促进和谐邻里关系。
11.0.4 在交付房屋时,设计单位应协助建设单位向业主和物业管理单位提供住区使用手册,并应符合下列规定:
1 提供《住宅使用说明书》:
2 提供《住宅质量保证书》;
3 提供绘有套内所有隐蔽管线位置和走向的示意图;
4提供主要公用设备设施的使用说明书和注意事项;
5当设有供暖、空调、生活热水、智能智慧等科技系统时,提供科技系统使用说明书。
11.0.5房屋交付时,建设单位和物业管理单位应配备与本小区相配套的维修备件、应急部品和应急物资。
【新增条文】
11.0.X 住区内的公共建筑和共用设施,不得擅自改变功能和用途。公共用途的给水排水、供暖、燃气、供电、通信等设施不应擅自拆改。
11.0.6 住区应在管理中体现绿色运营理念,制定节能、节水、节材、绿化管理制度。
【条文修订】
11.0.6 住区应在管理中体现以人为本的理念,提供人性化物业服务,制定各项管理服务制度。宜根据业主和小区需求,为住户提供家政、养老、托育等多样化、个性化、定制化服务。
11.0.7 住区应对住宅和相关场地进行日常保养、维修和管理;对各种共用设备、设施和建筑立面、外墙保温等部位,应进行日常检查、维护和按计划检修,并及时更新,保证正常运行。
11.0.8 住区应按当地垃圾分类管理要求建立生活垃圾分类投放日常管理制度,在住宅小区内公示生活垃圾的投放地点、投放方式等信息。对生活垃圾分类收集设施、收集容器进行消杀和保洁,保持周围环境整洁。
11.0.9 住区应建立应急管理机制,应对突发公共卫生或灾害事件,促进常态化安全管理和非常态化应急管理、社会公共管理与社区自我管理之间的紧密衔接。
11.0.10 住区应当采取必要的安全保障措施防止从建筑物中抛掷物品或者从建筑物上坠落的物品造成他人损害。
【新增条文】
11.0.X 鼓励高层居住建筑每户配置灭火器、灭火毯、自救呼吸器和家庭用火灾探测报警器。
12 技术经济指标计算
12.0.1 住宅设计应计算下列经济指标:
——各功能空间使用面积(m2)
——套内使用面积(m2/套)
——套型阳台面积(m2/套)
——套型总建筑面积(m2/套)
——住宅楼总建筑面积(m2)
12.0.2 住宅设计技术经济指标计算,应符合下列规定:
1 各功能空间使用面积等于各功能空间墙体内表面所围合的水平投影面积;
2 套内使用面积等于套内各功能空间使用面积之和;
3 套型阳台面积等于套内各阳台面积之和。在主体结构内的阳台,应按其结构外围水平面积计算全面积;在主体结构外的阳台,应按其结构底板水平投影面积计算1/2面积;
【条文修订】
3 套型阳台面积等于套内各阳台面积之和。阳台面积计算方法按当地政府有关部门规定和要求执行;
4 套型总建筑面积等于套内使用面积、相应的建筑面积和套型阳台面积之和;
5 住宅楼总建筑面积等于全楼各套型总建筑面积之和。
12.0.3 套内使用面积计算,应符合下列规定:
1 套内使用面积包括卧室、起居室(厅)、厨房、卫生间、餐厅、书房、工人房、儿童房、过厅、过道、前室、贮藏室、壁柜等使用面积的总和;
2 跃层住宅中的套内楼梯按自然层数的使用面积总和计入套内使用面积;
3 烟囱、通风道、管井等均不计入套内使用面积;
4 室内使用面积按结构墙体表面尺寸计算,若有复合保温层,按复合保温层表面尺寸计算;
5 利用坡屋顶内空间时,顶板下表面与楼面的净高低于1.20m的空间不计算使用面积;净高在1.20~2.10m的空间,按1/2计算使用面积;净高超过2.10m的空间全部计入套内使用面积;坡屋顶无结构顶层楼板,不能利用坡屋顶空间时不计算其使用面积;
6 坡屋顶内的使用面积应列入套内使用面积中。
12.0.4 套型总建筑面积计算,应符合下列规定:
1 全楼各层外墙结构外表面及柱外沿所围合的水平投影面积之和计算出住宅楼建筑面积,当设外墙外保温层时,应按其保温材料的水平截面积计入自然层建筑面积;
2 以全楼总套内使用面积除以住宅楼建筑面积得出计算比值;
3 套型总建筑面积等于套内使用面积除以计算比值所得面积,加上套型阳台面积。
12.0.5 入户花园、空中花园、设备平台等面积计算方法均按当地政府有关部门规定和要求执行。
附录1
成品住房装修基本配置内容(套内)
上下滑动阅读更多内容
附录2
成品住房装修基本配置内容(公区)
上下滑动阅读更多内容
附录3
成品住房智慧家居配置内容
上下滑动阅读更多内容
本标准用词说明
1 为便于在执行本标准条文时区别对待,对要求严格程度不同的用词说明如下:
1)表示很严格,非这样不可的用词:
正面词采用“必须”,反面词采用“严禁”;
2)表示严格,在正常情况下均应这样做的用词:
正面词采用“应”,反面词采用“不应”或“不得”;
3)表示允许稍有选择,在条件许可时首先应这样做的用词:
正面词采用“宜”,反面词采用“不宜”;
4)表示有选择,在一定条件下可以这样做的,采用“可”。
2 条文中指明按其他有关标准、规范执行时,写法为“应按……执行”或“应符合……的规定”。
原文来源:绿色建筑服务网
如果你有买房需求,想了解项目详细信息和团购优惠,可以扫码联系工作人员(nt36511)私聊。如果不着急买房也可以加入我们的房产交流群,持续学习。
⬇️左下角点击关注公众号,对话框内回复楼盘名称,一键加买房群。
免责申明:1/本文来源南通楼市网,仅供参考。如因阅读文章,对您购房行为产生损失,平台不承担相关责任;如果您继续阅读文章,则视为已知晓认可该声明。2/添加微信nt36511,拉你进买房交流群。

