就在刚刚,南通市住房和城乡建设局发布了《南通主城区购房补贴申请发放指南》,一起来关注!
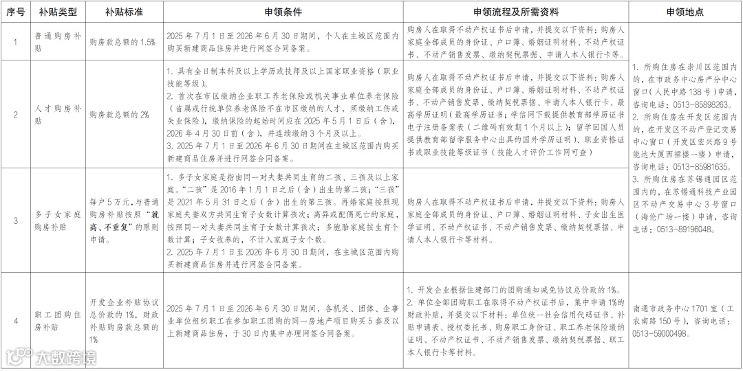
一、普通购房补贴
(一)申领条件
2025年7月1日至2026年6月30日期间,个人在主城区(崇川区、南通经济技术开发区、苏锡通园区,下同)范围内购买新建商品住房,与房地产开发企业签订《商品房买卖合同》并网签备案。
(二)补贴标准
给予购房款总额(以契税税收完税证明上的计税依据为准,下同)的1.5%。
(三)申领流程
1. 提交申请。购房人在取得不动产权证书后提交补贴申请,并提交以下材料:购房人家庭全部成员的身份证、户口簿、婚姻证明材料、不动产权证书、不动产销售发票、缴纳契税票据、申请人本人银行卡等。
2. 部门审核。相关职能部门对申请材料进行审核,提出审核意见。
3. 发放补贴。审核无误的,汇总清单后按程序发放普通购房补贴。
二、人才购房补贴
(一)申领条件
申请人才购房补贴需同时满足以下条件:
1. 具有全日制本科及以上学历或技师及以上国家职业资格(职业技能等级)。
2. 首次在市区(崇川区、通州区、海门区、南通经济技术开发区、苏锡通园区、通州湾示范区,下同)缴纳企业职工养老保险或机关事业单位养老保险(省属或行统单位养老保险不在市区缴纳的人才,须缴纳工伤或失业保险),缴纳保险的起始时间应在2025年5月1日后(含),2026年4月30日前(含),并连续缴纳3个月及以上。
3. 2025年7月1日至2026年6月30日期间在主城区范围内购买新建商品住房,与房地产开发企业签订《商品房买卖合同》并网签备案。
(二)补贴标准
给予购房款总额的2%。同一套房产产权人多人符合人才购房补贴条件的,最多可领取购房款总额的2%,该政策有效期内符合条件的人才只能申请1次补贴。
(三)申领流程
1. 提交申请。购房人在取得不动产权证书后提交补贴申请,并提交以下材料:购房人家庭全部成员的身份证、户口簿、婚姻证明材料、不动产权证书、不动产销售发票、缴纳契税票据、申请人本人银行卡、最高学历证明(最高学历证书;学信网下载提供教育部学历证书电子注册备案表(二维码有效期1个月以上);留学回国人员提供教育部留学服务中心出具的国外学历证明)、职业资格证书或职业技能等级证书(技能人才评价工作网可查)等材料。
2. 部门审核。相关职能部门对申请材料进行审核,提出审核意见。
3. 发放补贴。审核无误的,汇总清单后按程序发放人才购房补贴。
三、多子女家庭购房补贴
(一)申领条件
1. 多子女家庭是指符合国家生育政策和《江苏省人口与计划生育条例》相关规定,由同一对夫妻共同生育的二孩、三孩及以上家庭。“二孩”是2016年1月1日之后(含)出生的第二孩;“三孩”是2021年5月31日之后(含)出生的第三孩。再婚家庭按照现家庭夫妻双方共同生育子女数计算孩次;离异或配偶死亡的家庭,按照同一对夫妻共同生育子女数计算孩次;多胞胎家庭按生育个数计算;子女收养的,不计入家庭子女个数。
2. 2025年7月1日至2026年6月30日期间在主城区范围内购买新建商品住房,与房地产开发企业签订《商品房买卖合同》并网签备案。
3.夫妻至少一方为南通主城区户籍。
(二)补贴标准
多子女家庭购房补贴标准为每户5万元,不与普通购房补贴叠加享受,按照“就高、不重复”的原则申请。该政策有效期内符合条件的家庭只能申请1次补贴,按照提交申请时家庭成员组成、子女数确定孩次,一经确定不再受此后家庭变化、孩次变化的影响,申请人不得以此后家庭变化、孩次变化等原因再次申领。
(三)申领流程
1. 提交申请。购房人在取得不动产权证书后提交补贴申请,并提交以下材料:购房人家庭全部成员的身份证、户口簿、婚姻证明材料、子女出生医学证明、不动产权证书、不动产销售发票、缴纳契税票据、申请人本人银行卡等材料。
2. 部门审核。相关职能部门对申请材料进行审核,提出审核意见。
3. 发放补贴。审核无误的,汇总清单后按程序发放多子女家庭购房补贴。
四、职工团购住房补贴
(一)申领条件
2025年7月1日至2026年6月30日期间,各机关、团体、企事业单位组织职工在参加职工团购的同一房地产项目购买5套及以上新建商品住房,与房地产开发企业签订《商品房买卖合同》并网签备案。
(二)补贴标准
市财政补贴购房款总额的1%,在取得不动产权证书后申请;开发企业补贴协议总价款的1%,在购房款中直接减免。
(三)申领流程
1. 团购申请。市住建局邀请房地产开发企业参加职工团购活动,各机关、团体、企事业单位或单位工会自行组织购房职工与房地产企业议价协商,确定具体楼盘、楼栋户号、议定价格等信息,向市住建局提交团购申请。
2. 信息审核。市住建局对团购信息审核。审核通过后,向开发企业发出书面团购通知,告知拟团购情况。
3. 优惠落实。开发企业收到通知后,减免协议总价款的1%,于30日内集中办理团购房源的网签合同备案,并将办理情况书面反馈市住建局和团购单位。
4. 补贴申请。单位全部团购职工在取得不动产权证书后,集中申请1%的财政补贴,并提交以下材料:单位统一社会信用代码证书、补贴申请表、授权委托书、购房职工身份证、职工养老保险缴纳证明、不动产权证书、不动产销售发票、缴纳契税票据、职工本人银行卡等材料。
5. 部门审核。市住建局对申请材料进行审核,提出审核意见。
6. 发放补贴。审核无误的,汇总清单后按程序发放购房补贴。
五、申领地点
(一)普通购房补贴、人才购房补贴、多子女家庭购房补贴
1. 所购住房在崇川区范围内的,在市政务中心房产分中心窗口(人民中路138号)申请,咨询电话:0513-85898263。
2. 所购住房在开发区范围内的,在开发区不动产登记交易中心窗口(开发区宏兴路9号能达大厦西裙楼一楼)申请,咨询电话:0513-85981635。
3. 所购住房在苏锡通园区范围内的,在苏锡通科技产业园区不动产交易中心3号窗口(海伦广场一楼)申请,咨询电话:0513-89196048。
(二)职工团购住房补贴
南通市政务中心1701室(工农南路150号),咨询电话:0513-59000498。
六、其他事项
1. 以上购房补贴只针对新建商品住房,不含车位、车库、储藏室、地下室等附属用房,不与通住建房〔2024〕90号文中“以旧换新”补贴叠加享受。
2. 个人与单位或企业共同购买的住房、拆迁安置房(含拆迁、腾迁及城市更新等方式)、保障性住房、除司法拍卖方式以外的法院强制手段取得的新建商品住房不能申请购房补贴。
3. 购买新建商品住房时间以合同网签备案时间为准,以司法拍卖方式取得的新建商品住房,购买时间以法院出具的拍卖成交裁定为准,在取得不动产权证书后领取补贴。
4. 购房补贴应由全部购房人共同申请。夫妻或夫妻及未成年子女共同购房的,申请补贴时可由夫妻其中一方申请。
5. 购房人通过变更购房合同或在同一项目上换房的,按原网签备案时间对应的补贴细则执行。购房人家庭成员(含夫妻双方及未成年子女)购房后买卖双方申请撤销网签备案,同一购房人家庭再次在同一项目重新网签备案的,按原网签备案时间对应的补贴细则执行(重新网签备案时子女已成年分户的,仍视为同一购房人家庭)。
主城区购房补贴申请一览表

如果你有买房需求,想了解项目详细信息和团购优惠,可以扫码联系工作人员(nt36511)私聊。如果不着急买房也可以加入我们的房产交流群,持续学习。

⬇️左下角点击关注公众号,对话框内回复楼盘名称,一键加买房群。
免责申明:1/本文来源南通楼市网,仅供参考。如因阅读文章,对您购房行为产生损失,平台不承担相关责任;如果您继续阅读文章,则视为已知晓认可该声明。2/添加微信nt36511,拉你进买房交流群。

