大数跨境
0
0

11277.3元/㎡!刚刚,南通挂出5块好地!

11277.3元/㎡!刚刚,南通挂出5块好地! 南通楼市网
2025-11-01
1

年末月初,南通土拍市场狠狠发力!


就在刚刚!南通主城挂地,一口气就是5宗涉宅好地!次挂地涉及创新区、观音山街道、幸福街道、天生港街道其中不乏核芯区优质地块,将改写南通楼市格局。

●尤为受到关注的 R25028地块位于创新区胜利路东、科第路南、崇州大道西、科甲路北地块容积率1.01<R<1.65,占地面积约53393.47㎡,起拍总价9.924亿,折后楼面价11277.3元/㎡


R25029地块位于音山人民中路北、园林路东地块容积率1.01<R<1.6占地面积约42285.42起拍总价3.168亿,折后楼面价4693.3元/㎡


R25030地块位于幸福大道东、幸余路北地块容积率1.01<R<1.37占地面积约78398.54㎡,起拍总价4.808亿,折后楼面价4480.9元/㎡


R25031地块新华路南、深南路东地块容积率1.01<R<1.6占地面积约30432.53㎡,起拍总价2.21亿,折后楼面价4556.7元/㎡


CR25032地块幸福大道东、幸福路南地块容积率1.01<R<1.39占地面积约46151.43㎡,起拍总价2.697亿,折后楼面价4214.1元/㎡

图片


值得一提的是,上述5宗地块于2027年9月11日前动工建设,2030年9月11日前竣工,将于12月3日开始竞价出让!

1、创新区R25028地块

地块位置:胜利路东、科第路南、崇州大道西、科甲路北

出让面积:53393.47

用地性质:住宅用地

容积率:1.01<R<1.65

起拍总价:99240万元

起拍楼面价:11277.3元/㎡

图片


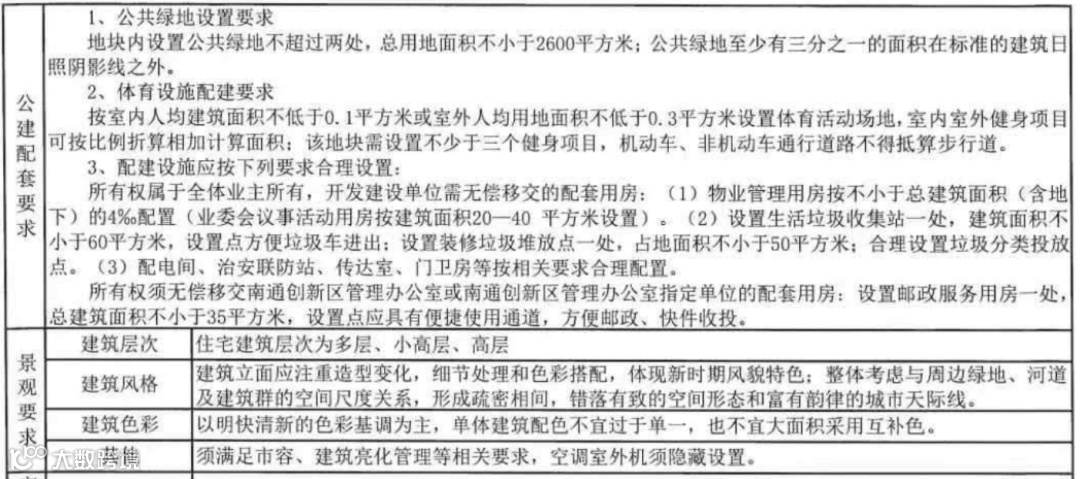
根据规划要求,地块内住宅建筑层次为多层、小高层、高层,限高60米,建筑色彩以明快清新的色彩基调为主。另外地块内还需配套建设物业管理用房、生活垃圾收集站、邮政服务用房等配套。


该地块位于南通创新区核心位置,北侧一路之隔就是紫琅天成,周边教育、医疗、商业等配套齐备,紫琅生活汇、大润发、紫琅一小、南通市第一人民医院等生活配套,生活便利触手可及。


此外,地块周边在售楼盘较多:仁恒紫琅世纪、盛和世悦、天皓名邸、公园道、道达尚瑞、道达元瑞等热门项目密集遍布于地块周边三公里范围内,竞争激烈。



2、观音山R25029地块

地块位置:人民中路北、园林路东

出让面积:42285.42

用地性质:住宅用地

容积率:1.01<R<1.6

起拍总价:31680万元

起拍楼面价:4693.3元/㎡


根据规划要求,地块内住宅建筑层次为多层、小高层、高层,限高60米,建筑色彩以明快清新的色彩基调为主。另外地块内还需配套建设物业管理用房、生活垃圾收集站、邮政服务用房、公厕等配套。

图片


该地块位于观音山板块人民路沿线,临近麦德龙、南通职业大学钟秀校区、南通校西汽车客运站等,配套齐备。同时,地块临近园林路、人民中路等城市主干道,交通便利。



3R25030地块

地块位置:幸福大道东、幸余路北

出让面积:78398.54

用地性质:住宅用地

容积率:1.01<R<1.37

起拍总价:48080万元

起拍楼面价:4480.9元/㎡

图片


根据规划要求,地块内住宅建筑层次为低层、多层、小高层,限高40米另外地块内还需配套建设物业管理用房、生活垃圾收集站、邮政服务用房、婴幼儿照护服务站、养老服务站、社区服务站等配套,养老服务设施、婴幼儿照护服务站、社区服务用房宜集中设置,有独立出入口,避免穿越小区大门,方便周边居民使用

图片


4、CR25032地块

地块位置:幸福大道东、幸福路南

出让面积:46151.43

用地性质:住宅用地

容积率:1.01 < R < 1.39

起拍总价:26970万元

起拍楼面价:4214.1元/㎡


根据规划要求,地块内住宅建筑层次为低层、多层、小高层,限高40米另外地块内还需配套建设物业管理用房、生活垃圾收集站、装修垃圾堆放点、邮政服务用房、公厕等配套用房。

图片


上述两宗地块为相邻地块,位于崇川区幸福板块通宁大道高架、城北大道等主要路网环伺,紧邻地铁2号线幸福站、南通火车站,出行非常方便。此外,地块距离万象城也不远,生活便利性可以得到保证。

图片


值得一提的是南通火车站综合客运枢纽开发工程正在紧张进行之中,未来两宗地块的优势将更加明显。


南通火车站综合客运枢纽开发工程由市城建集团高铁枢纽建设管理有限公司承建,总投资6.3亿元,总建筑面积约111,670平方米,包含站前广场、盖下换乘枢纽、盖上配套楼栋等。



5R25031地块

地块位置:新华路南、深南路东

出让面积:30432.53

用地性质:住宅用地

容积率:1.01<R<1.6

起拍总价:22100万元

起拍楼面价:4556.7元/㎡


根据规划要求,地块内住宅建筑层次为多层、小高层、高层,限高60米另外地块内还需配套建设物业管理用房、装修垃圾堆放点、生活垃圾收集站、邮政服务用房、婴幼儿照护服务站、养老服务站、社区服务站等配套。

图片


地块属于天生港镇街道,距离福民文体中心、港邻荟商业都不远,周边还有白龙湖公园、龙潭公园、唐闸小学等配套,居住氛围醇熟。


你对于本次挂牌的5宗地块怎么看?欢迎评论区留言讨论。

-  THE END -

加入购房群获得一手楼市信息

和更多购房者一起交流买房经验👇👇

图片


楼盘直达













点击下方链接,咨询楼盘置业顾问

星湖玥大华铂璟湾炜赋龙腾华府

仁恒紫琅世纪世悦元瑞雅苑

臻如府盛和·九里繁花濠东璟园

滨江国际街区

免责申明:1/本文来源南通楼市网,仅供参考。如因阅读文章,对您购房行为产生损失,平台不承担相关责任;如果您继续阅读文章,则视为已知晓认可该声明。2/添加微信nt36511,拉你进买房交流群

【声明】内容源于网络
0
0
南通楼市网
南通楼市网是南通房地产专业门户网站,每天分享有趣有料的楼市资讯、新鲜热门的房产干货、看规划、搜楼盘、查房价……应有尽有,在这里,不止让你淘好房,更让你爱上南通!
内容 1069
粉丝 0
南通楼市网 南通楼市网是南通房地产专业门户网站,每天分享有趣有料的楼市资讯、新鲜热门的房产干货、看规划、搜楼盘、查房价……应有尽有,在这里,不止让你淘好房,更让你爱上南通!
总阅读1.0k
粉丝0
内容1.1k