南通开发区R25024地块突击挂牌
起拍楼面价约4701元/m²
创下板块新低!
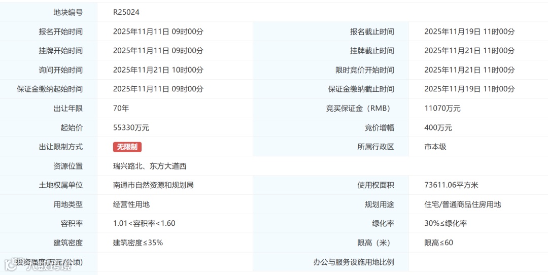
日前,南通开发区新开街道R25024地块正式挂牌,地块位于瑞兴路北、东方大道西,出让面积73611.06㎡,容积率1.01-1.6,限高60米。
地块采用“价高者得”的竞买规则,地块起拍总价55330万元,起拍楼面价约4701元/㎡,将于11月21日出让。
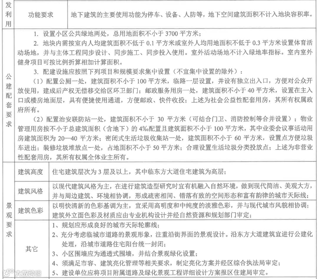
根据规划条件显示,地块建筑层次为3层及以上,其中临东方大道住宅建筑为高层,须配套建设公厕、邮政服务用房、治安联防站、物业管理用房等非营业性配套用房。
另外根据规定,R25024地块于2027年9月2日前动工建设,2030年9月2日前竣工。
地块位于开发区核芯位置,周边配套齐全——南通地铁1号线、通盛大道、东方大道高架、沈海高速等主干道云集,交通出行非常便利。
此外,地块北侧紧邻南通卫生健康职业学院,西侧一路之隔为南通师范高等专科学校实验小学、天星湖中学,教育资源环伺。永旺梦乐城、世茂广场等商业也距离不远,生活氛围浓厚。

PS:想了解更多南通房价变化的,可以扫码进群,如果有其他买房/卖房问题的,大家有需要可以找我私聊~👇👇

免责申明:1/本文来源南通楼市网,仅供参考。如因阅读文章,对您购房行为产生损失,平台不承担相关责任;如果您继续阅读文章,则视为已知晓认可该声明。2/添加微信nt36511,拉你进买房交流群。

