年末月初,南通土拍市场狠狠发力!
就在刚刚!南通主城一口气拍出5宗涉宅好地,涉及创新区、观音山街道、幸福街道、天生港街道,其中不乏核芯区优质地块,将改写南通楼市格局。
●尤为受到关注的 R25028地块位于创新区胜利路东、科第路南、崇州大道西、科甲路北,地块容积率1.01<R<1.65,占地面积约53393.47㎡,成交总价9.924亿,折后楼面价11277.3元/㎡,由南通盛强置业有限公司(盛和)拿地。
●R25029地块位于观音山人民中路北、园林路东,地块容积率1.01<R<1.6,占地面积约42285.42㎡,成交总价3.168亿,折后楼面价4693.3元/㎡,由南通轨道置业有限公司拿地。
●R25030地块位于幸福大道东、幸余路北,地块容积率1.01<R<1.37,占地面积约78398.54㎡,成交总价4.808亿,折后楼面价4480.9元/㎡,由南通璐鼎房地产开发有限公司(崇发置业)拿地。
●R25031地块位于新华路南、深南路东,地块容积率1.01<R<1.6,占地面积约30432.53㎡,起拍总价2.21亿,折后楼面价4556.7元/㎡,由南通万陶房地产开发有限公司(崇发置业)拿地。
●CR25032地块位于幸福大道东、幸福路南,地块容积率1.01<R<1.39,占地面积约46151.43㎡,起拍总价2.697亿,折后楼面价4214.1元/㎡,由南通丰东房地产开发有限公司(崇发置业)拿地。
1、创新区R25028地块
地块位置:胜利路东、科第路南、崇州大道西、科甲路北
出让面积:53393.47㎡
用地性质:住宅用地
容积率:1.01<R<1.65
成交总价:99240万元
成交楼面价:11277.3元/㎡
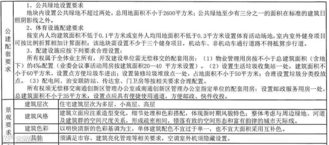
根据规划要求,地块内住宅建筑层次为多层、小高层、高层,限高60米,建筑色彩以明快清新的色彩基调为主。另外地块内还需配套建设物业管理用房、生活垃圾收集站、邮政服务用房等配套。
该地块位于南通创新区核心位置,北侧一路之隔就是紫琅天成,周边教育、医疗、商业等配套齐备,紫琅生活汇、大润发、紫琅一小、南通市第一人民医院等生活配套,生活便利触手可及。

此外,地块周边在售楼盘较多:仁恒紫琅世纪、盛和世悦、天皓名邸、公园道、道达尚瑞、道达元瑞等热门项目密集遍布于地块周边三公里范围内,竞争激烈。
2、观音山R25029地块
地块位置:人民中路北、园林路东
出让面积:42285.42㎡
用地性质:住宅用地
容积率:1.01<R<1.6
成交总价:31680万元
成交楼面价:4693.3元/㎡
根据规划要求,地块内住宅建筑层次为多层、小高层、高层,限高60米,建筑色彩以明快清新的色彩基调为主。另外地块内还需配套建设物业管理用房、生活垃圾收集站、邮政服务用房、公厕等配套。
该地块位于观音山板块人民路沿线,临近麦德龙、南通职业大学钟秀校区、南通校西汽车客运站等,配套齐备。同时,地块临近园林路、人民中路等城市主干道,交通便利。
3、R25030地块
地块位置:幸福大道东、幸余路北
出让面积:78398.54㎡
用地性质:住宅用地
容积率:1.01<R<1.37
成交总价:48080万元
成交楼面价:4480.9元/㎡
根据规划要求,地块内住宅建筑层次为低层、多层、小高层,限高40米。另外地块内还需配套建设物业管理用房、生活垃圾收集站、邮政服务用房、婴幼儿照护服务站、养老服务站、社区服务站等配套,养老服务设施、婴幼儿照护服务站、社区服务用房宜集中设置,有独立出入口,避免穿越小区大门,方便周边居民使用。
4、CR25032地块
地块位置:幸福大道东、幸福路南
出让面积:46151.43㎡
用地性质:住宅用地
容积率:1.01 < R < 1.39
成交总价:26970万元
成交楼面价:4214.1元/㎡
根据规划要求,地块内住宅建筑层次为低层、多层、小高层,限高40米。另外地块内还需配套建设物业管理用房、生活垃圾收集站、装修垃圾堆放点、邮政服务用房、公厕等配套用房。
上述两宗地块为相邻地块,位于崇川区幸福板块,通宁大道高架、城北大道等主要路网环伺,紧邻地铁2号线幸福站、南通火车站,出行非常方便。此外,地块距离万象城也不远,生活便利性可以得到保证。
值得一提的是,南通火车站综合客运枢纽开发工程正在紧张进行之中,未来两宗地块的优势将更加明显。
南通火车站综合客运枢纽开发工程由市城建集团高铁枢纽建设管理有限公司承建,总投资6.3亿元,总建筑面积约111,670平方米,包含站前广场、盖下换乘枢纽、盖上配套楼栋等。
5、R25031地块
地块位置:新华路南、深南路东
出让面积:30432.53㎡
用地性质:住宅用地
容积率:1.01<R<1.6
成交总价:22100万元
成交楼面价:4556.7元/㎡
根据规划要求,地块内住宅建筑层次为多层、小高层、高层,限高60米。另外地块内还需配套建设物业管理用房、装修垃圾堆放点、生活垃圾收集站、邮政服务用房、婴幼儿照护服务站、养老服务站、社区服务站等配套。
地块属于天生港镇街道,距离福民文体中心、港邻荟商业都不远,周边还有白龙湖公园、龙潭公园、唐闸小学等配套,居住氛围醇熟。
你对于这5宗地块怎么看?欢迎评论区留言讨论。
- THE END -
加入购房群获得一手楼市信息
和更多购房者一起交流买房经验👇👇

楼盘直达
免责申明:1/本文来源南通楼市网,仅供参考。如因阅读文章,对您购房行为产生损失,平台不承担相关责任;如果您继续阅读文章,则视为已知晓认可该声明。2/添加微信nt36511,拉你进买房交流群。

