重磅!南通将新添体育综合体、金融商业中心、紫琅湖科创金融中心等多处地标!
刚刚,南通市自然资源和规划局挂牌了多宗商业用地,其中开发区竹行体育综合体地块、开发区能达龙璟南通中心地块、创新区紫琅湖金融科创中心地块格外引人关注。
●开发区竹行板块AC25026地块将打造体育综合体,项目总投资不低于5亿元或等值外币,根据此前释放的消息,该地块即为南通马术中心项目。
●开发区能达板块C25037地块将打造龙璟南通中心,项目总投资不低于1.2亿元或等值外币,并将在商业部分内招引银行、餐饮、酒店各一处。
●创新区AC25036地块将打造紫琅湖金融科创中心,竞得人须在2030年前在南通创新区注册设立不少于20家私募基金或投资公司,总规模不低于人民币10亿元。
南通新添体育综合体
AC25026地块位于开发区星湖大道南、竹林路东、世家路北,占地面积约53239.42㎡。地块规划用途为商业用地,建设用途为体育场馆用地,起始价5200万元,容积率小于1。
根据投资发展监管协议显示,拟在区域内规划建设体育商业综合体,项目总投资不低于5亿元或等值外币。
同时乙方须在约定竣工后6个月内正式投入运营且形成销售并纳税,约定竣工后连续5年每年举办3场及以上马术活动(每场活动参加人数200名以上)。
根据此前南通开发区发布的消息,该项目涵盖室内外训练场、专业赛馆及相关配套服务设施,满足市民多元化需求的“休闲+体育”复合场景。
地块位于开发区竹行版块内,临近沈海高速竹行收费站、东方大道高架和星湖大道,交通非常便捷。此外,永旺梦乐城、星湖101街区、世茂广场等热门商业也距离不远,周边重多大型小区遍布,人口稠密,居住氛围浓厚。
南通新添商业中心
C25037地块位于开发区复兴东路北、长通路东地块,占地面积约10688.81㎡。地块建设用途为商务金融用地,起始价3100万元,容积率小于2.9,建筑限高100米。
根据监管投资协议,该地块将打造龙璟南通中心,项目总投资不低于1.2亿元或等值外币。
同时,为保证项目品质,乙方应形成功能配比科学的业态类型,须在商业部分内招引银行、餐饮、酒店各一处,并在地块约定竣工时间后1年内开业开业后连续5年保持正常运 营且形成销售数据。
这块地位于开发区能达板块核芯位置,周边各类配套齐备,人口稠密,整体位置非常优越。
紫琅湖科创金融中心
AC25036地块位于南通创新区核心位置,占地面积14571.28m²,起拍价3620万元。
根据投资发展监管协议,为进一步集聚基金公司和创新创业项目,强化资本赋能产业发展,根据南通创新区控制性详细规划,甲方拟在崇川路南、观河路西地块内规划建设紫琅湖科创金融中心。
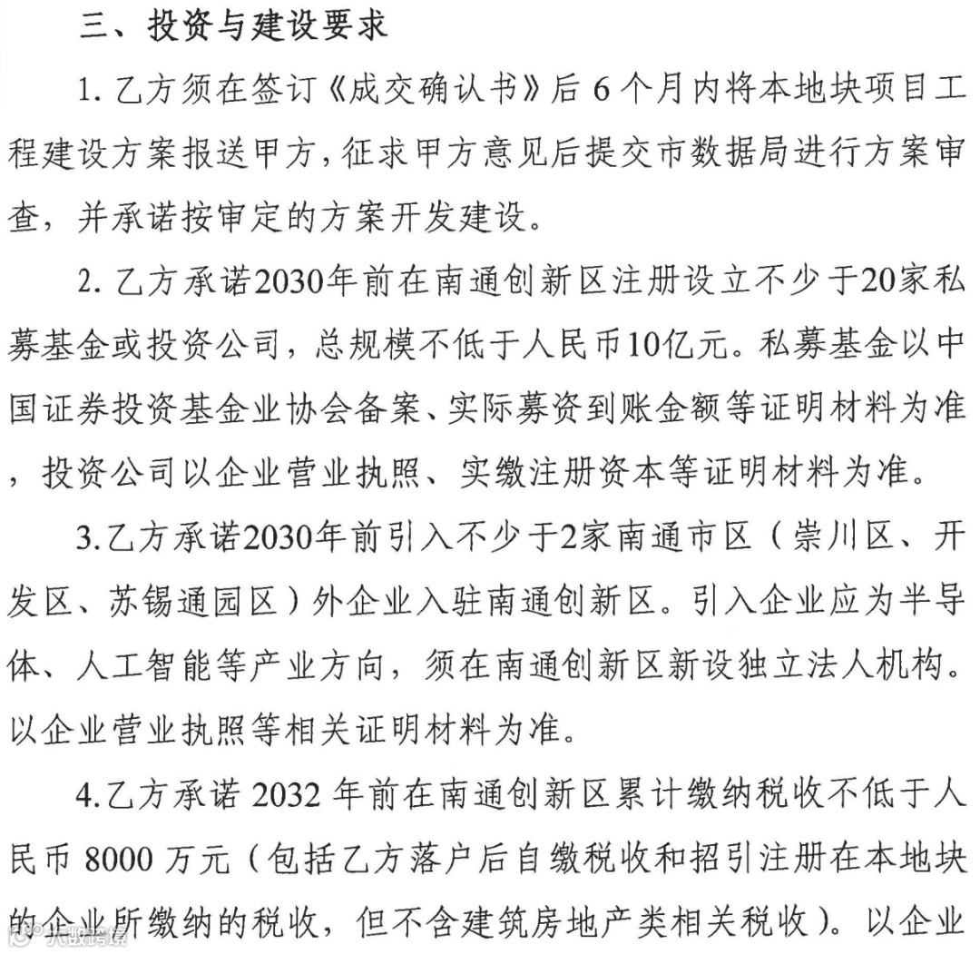
竞得人须承诺2030年前在南通创新区注册设立不少于20家私募基金或投资公司,总规模不低于人民币10亿元。
乙方承诺2030年前引入不少于2家南通市区(崇川区、开发区、苏锡通园区)外企业入驻南通创新区。引入企业应为半导体、人工智能等产业方向,须在南通创新区新设独立法人机构。
承诺2032年前在南通创新区累计缴纳税收不低于人民币8000万元(包括乙方落户后自缴税收和招引注册在本地块的企业所缴纳的税收,但不含建筑房地产类相关税收)。
此外,竞得人须自持本地块全部科研和商业建筑。可售办公建筑销售比例与税收完成情况挂钩。
该地块位于南通轨道大厦西侧,紧邻紫琅公园和南通地铁1号线崇州大道站,西侧规划建设东南大学南通校区,地理位置优越。
- THE END -
加入购房群获得一手楼市信息
和更多购房者一起交流买房经验👇👇

星湖玥大华铂璟湾炜赋龙腾华府
仁恒紫琅世纪世悦元瑞雅苑
臻如府盛和·九里繁花濠东璟园
滨江国际街区
免责申明:1/本文来源南通楼市网,仅供参考。如因阅读文章,对您购房行为产生损失,平台不承担相关责任;如果您继续阅读文章,则视为已知晓认可该声明。2/添加微信nt36511,拉你进买房交流群。