

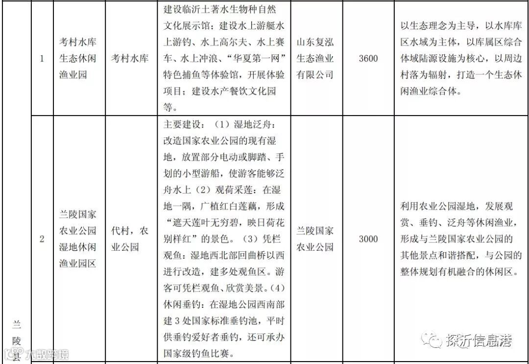
本规划的范围为临沂市全境。临沂市位于山东省东南部,总面积 17184km2,2015 年人口达到 1113 万。临沂市的人口和面积分别占山东省的 10.44%和 10.89%,是山 东省人口与土地面积最大的市。临沂市辖兰山、罗庄、河东 3 区,郯城、兰陵、沂 水、沂南、平邑、费县、蒙阴、莒南、临沭 9 县,临沂高新技术产业开发区、临沂 经济技术开发区、临沂临港经济开发区 3 个开发区以及蒙山旅游区,共计 157 个乡 镇办事处,7154 个行政村。
生态临沂 垂钓之都
临沂市“中国休闲垂钓之都”发展规划

规划期限


可供垂钓的水库与湖区较多。临沂有多个可供垂钓的水库和湖区,而且 有些水库有黄鲴鱼等特有品种,吸引众多垂钓爱好者前来游钓。





重点打造 10 个田园综合体渔业主题乐园

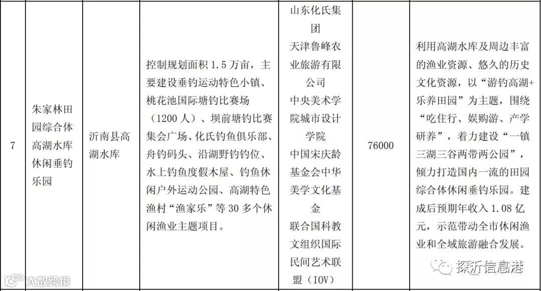
朱家林田园综合体位于沂南县西北部,以高湖水库为中心,总规划面积 4.3 万亩,其中核心区 1.8 万亩,涉及 10 个行政村 1.6 万人。这里山清水秀、物产 丰富,具有典型的沂蒙风情特色。其中高湖水库休闲垂钓乐园为田园综合体的核 心部分,控制规划面积 1.5 万亩。该垂钓乐园已完成概念性规划设计,规划总投资 7.6 亿元,以“游 钓高湖+乐养田园”为主题,围绕“吃住行、娱购游、产学研养”,着力建设“一 镇三湖三谷两带两公园”,包括垂钓运动特色小镇、桃花池国际塘钓比赛场(1200 人)、坝前塘钓比赛集会广场、化氏钓鱼俱乐部、舟钓码头、沿湖野钓钓位、水 上钓鱼度假木屋、钓鱼休闲户外运动公园、高湖特色渔村“渔家乐”、钓鱼主题 高端度假酒店、红色主题儿童乡村动物园、省委党校红色主题度假村、中央美院 研习基地等 30 多个主题项目。计划分 4 期建设,全部建成后预期年收入 1.08 亿元。朱家林田园综合体高湖水库休闲垂钓乐园的规划建设,对创新以“休闲垂钓 +乡村旅游”为核心的山水田园综合体模式、推进休闲渔业和全域旅游融合发展 具有重要意义。
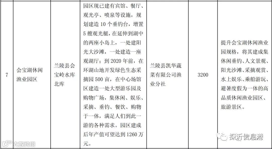
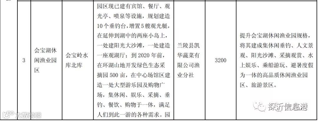
待功能提升园区表








正在施工建设园区
















临沂市“中国休闲垂钓之都”规划 图组













模拟休闲渔业园区详细设计
总体设计概括
以河流流域为基础,打造水上餐饮、购物、住宿、休闲、自然垂钓、观光于一体的综 合休闲渔业园区。设计总平面图:

功能分区图:

设计节点平面图:


详细分区设计
综合服务中心区:以风情街为中心,融入地域文化,提供旅游、餐饮、商业等 功能,形成一个休闲渔业综合服务区。

风情街内设置各种餐饮娱乐设施,广场餐饮,广场喷泉及沿街商业,在地面铺 装上采用地方的特色搭配铺装。

渔业文化大舞台:举办休闲渔业活动,场地内设置大草坪和林木, 通过植物的 不同层次的搭配来围合布置不同的表演娱乐空间。和核心部分种植薰衣草园和 及各类花卉植物。丰富景观层次。

远眺的木平台,提供观景,游船码头的服务

自然生态的自然水岸处理

景观桥

中轴线先南侧的草坪,提供游戏休闲野营的场地

在亲水部分设计木栈道,增加人与自然的交融,通过水生植物把平台包裹,体 现生态自然!


生态垂钓区:依托现有河岸与水塘,打造临沂风情的渔文化乐园,构建的荷花 塘,芦苇塘等,打造生态休闲娱乐区。

垂钓服务区:提供渔具的售卖与租售,小型的活动场地,中间设置鱼文化主题 雕塑。提供鱼类餐饮。

东部构建荷塘和苇塘,设置景观栈道等设施,休闲亭等。

延伸到鱼塘中部的垂钓平台,设置凉棚等设施。停供各式的垂钓方式。

小型具有野趣的垂钓鱼塘及下水摸鱼的小水塘。


鱼塘及鱼塘周边的休闲廊道

湿地净化区:
湿地净化区位于整个垂钓公园的西侧,与垂钓区统一成整体。
其 主要功能为人工湿地水质净化改良、渔业科普教育游览。
人工湿地水质净化改 良:
利用现有池塘,通过对人工湿地系统的营建,形成水质改良系统,对垂钓 区产生的污染水质进行净化,最后提高水质再排入水系中。
渔业科普教育游览:
赋予该区域科普教育游览功能,使游客对鱼类、鱼类养殖及垂钓知识有一定认 识,让青少年充分领略大自然自身的力量。
同时,构建亲水游览服务系统,赋 予场地景观性质,形成特色的游览体验。



















长按二维码
获取更多资讯
推荐阅读


↓↓↓免费发布-便民信息·招聘求职·房屋租售
下方⇙⇙阅读原文

