


台风“巴威”带给临沂的
强降雨刚过去不久
新的台风“美莎克”又来啦

“美莎克”已于今天(8月30日)早上
由强热带风暴级加强为台风级!

△图源:中央气象台
台风“美莎克”
将向何方移动?
强度如何?
一起来看↓↓
“美莎克”现位于西北太平洋洋面上
今年第9号台风“美莎克”的中心今天(30日)上午8点钟位于日本冲绳那霸偏南方约990公里的西北太平洋洋面上,就是北纬17.4度、东经129.0度,中心附近最大风力有13级(38米/秒,台风级),中心最低气压为965百帕,七级风圈半径150-300公里,十级风圈半径90公里,十二级风圈半径40公里。
“美莎克”将向琉球群岛南部海域靠近
预计,“美莎克”将以每小时15-20公里的速度向偏北方向移动,逐渐向琉球群岛南部海域靠近,将于9月1日凌晨或早晨移入东海东南部海面,强度继续增强,最强可达超强台风级(52-58米/秒,16-17级);之后在东海北部逐渐转向北偏东方向移动,趋向朝鲜半岛南部,强度逐渐减弱。
中央气象台8月30日10时
继续发布暴雨蓝色预警:
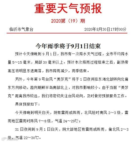
今年雨季将于9月1日结束
预计今天傍晚到9月1日,我市有一次降水天气过程,全市平均降水量5~15毫米,局部30毫米以上。预计本次降雨过程结束之后,副热带高压将明显东退南落,我市降雨减少,雨季结束。
另外,今年第9号台风“美莎克”将于1日夜间在东海北部转向北偏东方向移动,趋向朝鲜半岛南部北上,对我市影响较小。由于当前“美莎克”距离我市较远,我们将密切关注台风动向,及时做好预报服务工作。
具体预报如下:
今天傍晚到明天白天,阴有雷雨或阵雨,北风短时南风2~3级,雷雨地区雷雨时阵风7~8级,气温24~29℃;
31日夜间到9月1日白天,阴大部地区有雷雨或阵雨,偏北风2~3级,气温22~30℃。
费县最新天气↓↓↓



长按二维码
获取更多讯


