
2020年三季度儿童玩具抽检结果

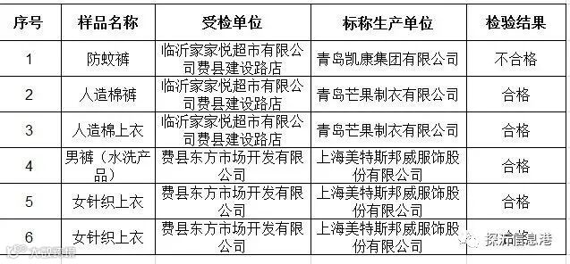
2020年三季度服装抽检结果

关注最新 热点 资讯 ↓↓↓

长按二维码
获取更多讯


