大数跨境
0
0

核酸检测,再次降价!

核酸检测,再次降价! 探沂信息港
2022-04-03
2


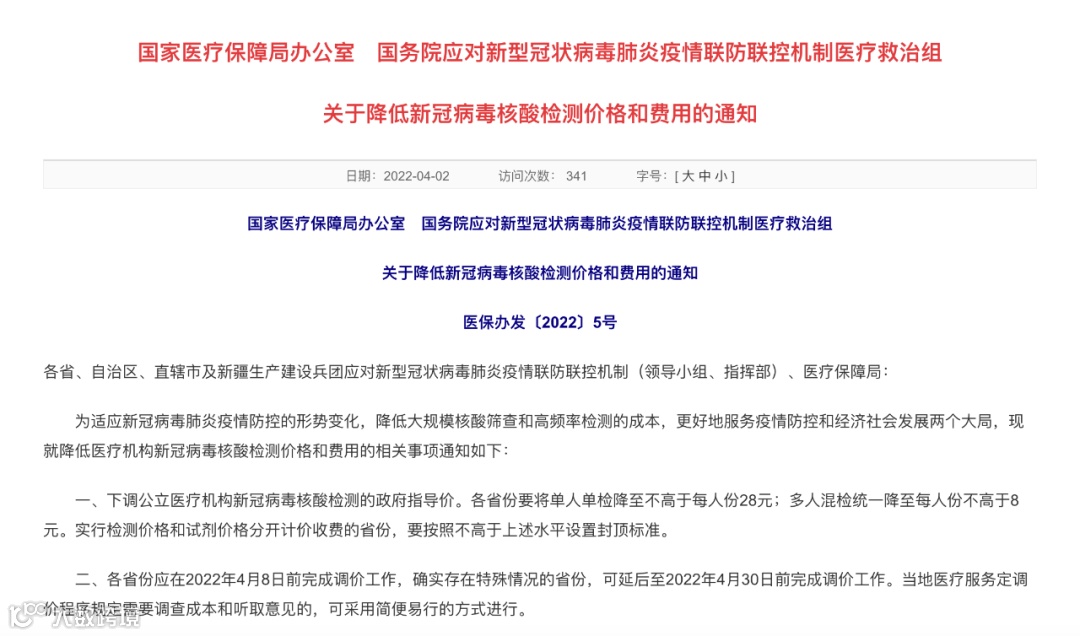
4月2日,国家医疗保障局办公室、国务院应对新型冠状病毒肺炎疫情联防联控机制医疗救治组发布关于降低新冠病毒核酸检测价格和费用的通知。


一、下调公立医疗机构新冠病毒核酸检测的政府指导价。各省份要将单人单检降至不高于每人份28元;多人混检统一降至每人份不高于8元。实行检测价格和试剂价格分开计价收费的省份,要按照不高于上述水平设置封顶标准。


二、各省份应在2022年4月8日前完成调价工作,确实存在特殊情况的省份,可延后至2022年4月30日前完成调价工作。当地医疗服务定调价程序规定需要调查成本和听取意见的,可采用简便易行的方式进行。


三、各省份医保部门参考目前全国已有的挂网采购价格,在4月30日之前,通过组织实施集中采购、竞价挂网、参与跨省联盟采购、区域价格比较等多种方式,使公立医疗机构可以将新冠核酸检测所需扩增试剂、提取试剂、采样器具等物耗成本降至单人单检价格的50%以内。


四、公立医疗机构开展新冠病毒核酸检测服务,应同时提供单人单检和多人混检两种服务选项,在符合疫情防控规定的前提下,允许“愿检尽检”的群众自愿选择。


五、非公立医疗机构,以及医学检验实验室等第三方检测机构提供新冠病毒核酸检测服务,定价应当遵循“公平、合法和诚实信用”的原则,体现保本微利、质价相符,不得借疫生不义之财,倡导参照当地公立医疗机构新冠核酸检测价格。

六、涉及降低公立医疗机构新冠病毒核酸检测价格和费用的其它相关事项,按国家医疗保障局办公室、国务院应对新型冠状病毒肺炎疫情联防联控机制医疗救治组《关于进一步降低新冠病毒核酸检测价格和费用的通知》(医保办发〔2021〕45号)执行。


加入热点  资讯群 ↓↓↓
                          
                          
                          

长按二维码

获取更多讯

↓↓↓更多-便民信息·招聘求职·房屋租售
【声明】内容源于网络
0
0
探沂信息港
媒体在线 -第一时间-新闻资讯!个人企业广告媒体宣传!覆盖本地周边生活服务 吃喝玩乐购!同城便民发布个人招聘.出租.出售.等信息 本地同城热点! 传播正能量!
内容 2474
粉丝 0
探沂信息港 媒体在线 -第一时间-新闻资讯!个人企业广告媒体宣传!覆盖本地周边生活服务 吃喝玩乐购!同城便民发布个人招聘.出租.出售.等信息 本地同城热点! 传播正能量!
总阅读63
粉丝0
内容2.5k