
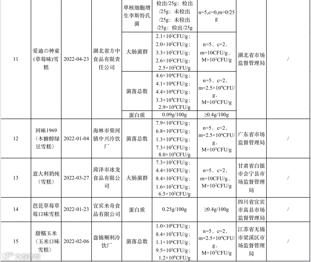
小布丁奶油味雪糕、大布丁雪糕、甜糯玉米(玉米口味雪糕)、意大利奶纯(雪糕)……7月16日,国家市场监督管理总局公布了15批次雪糕样品抽检不合格信息。
入夏以来,市场监管总局要求各地市场监管部门加强对雪糕等冷冻饮品的监管,进一步加大对雪糕生产经营企业的监督检查和雪糕产品的监督抽检力度。
监督抽检不合格产品信息
加入热点 资讯群 ↓↓↓

长按二维码
获取更多讯

