
11月1日
市教育局发布
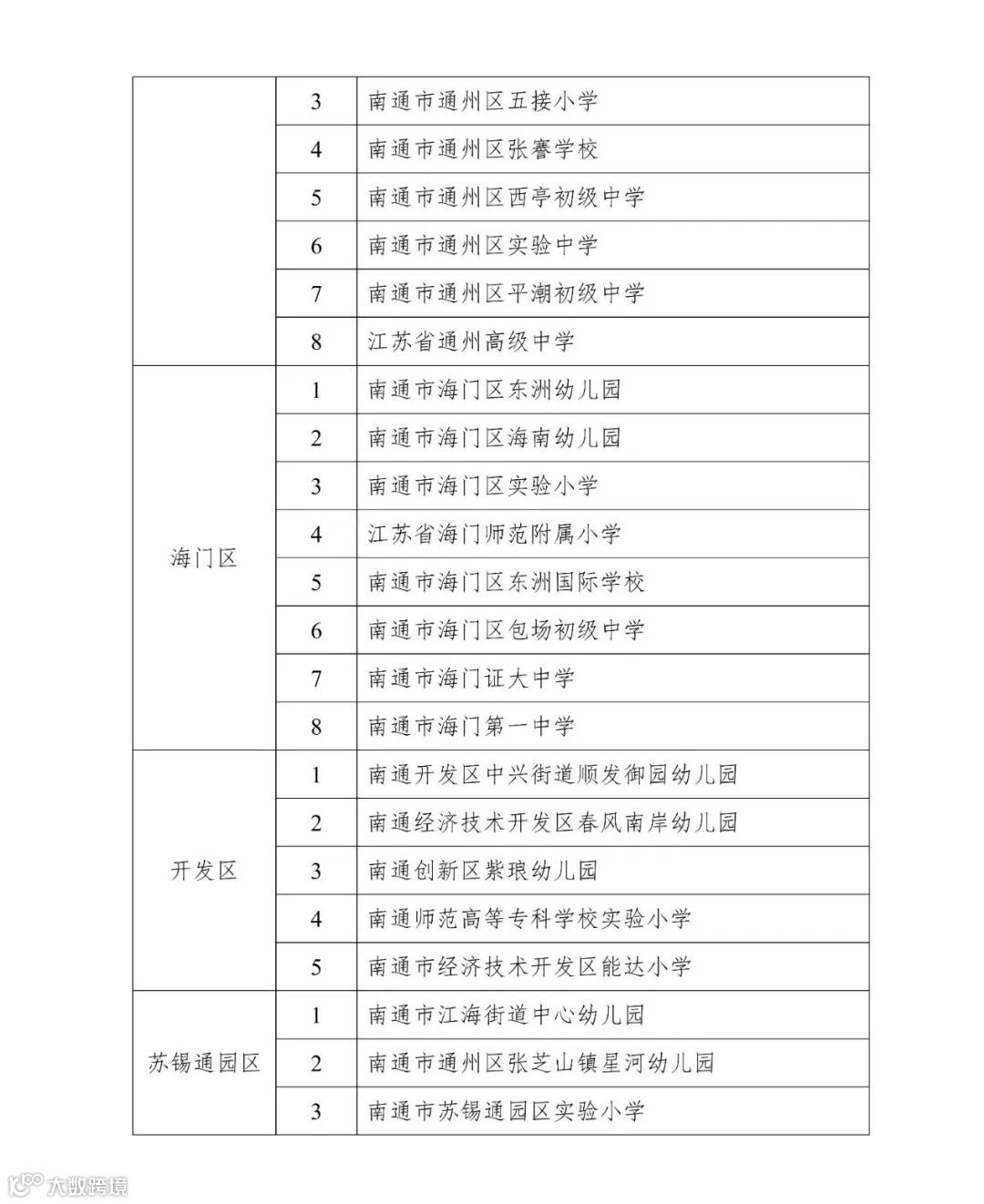
南通市第二批“无师生参与
违规培训示范校(园)”
拟获评名单公示

经自主申报
县级推荐、专家现场评估
公示时间
2023年11月1日至2023年11月7日
↓↓↓



根据市教育局《关于开展南通市“无师生参与违规培训示范校(园)”建设评估工作的通知》(通教监管函〔2022〕5号)精神,相关申报条件包括——
2、要求教师不到校外培训机构(含非学科类培训机构)有偿兼职。
今启网
11月1日
市教育局发布
南通市第二批“无师生参与
违规培训示范校(园)”
拟获评名单公示

经自主申报
县级推荐、专家现场评估
公示时间
2023年11月1日至2023年11月7日
↓↓↓



根据市教育局《关于开展南通市“无师生参与违规培训示范校(园)”建设评估工作的通知》(通教监管函〔2022〕5号)精神,相关申报条件包括——
2、要求教师不到校外培训机构(含非学科类培训机构)有偿兼职。