
如果使用温度过高
消费者使用的炒锅或筷子
可能析出非食用物质
存在安全隐患
3月24日
上海市市场监管局公开的信息显示
宜家(中国)投资有限公司
正在召回14260件炒锅
和98403套筷子
1、2018年10月至2022年9月生产的型号为30427237的FRUKTKAKA弗鲁卡卡印式炒锅,共计14260件。

召回原因
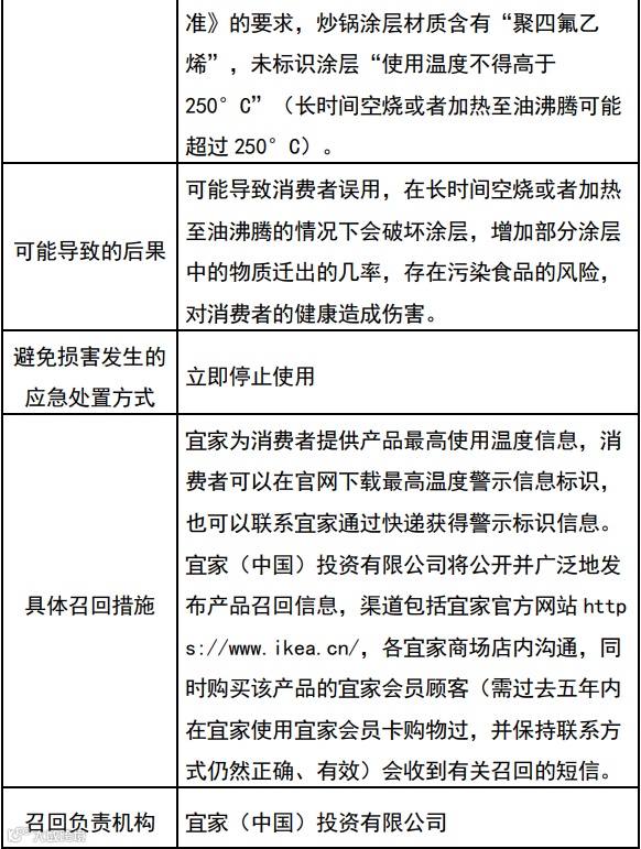
FRUKTKAKA弗鲁卡卡印式炒锅标签标识项目不符合GB 4806.1-2016《食品安全国家标准 食品接触材料及制品通用安全标准》的要求,炒锅涂层材质含有“聚四氟乙烯”,未标识涂层“使用温度不得高于250°C”(长时间空烧或者加热至油沸腾可能超过250°C);可能导致消费者误用,在长时间空烧或者加热至油沸腾的情况下会破坏涂层,增加部分涂层中的物质迁出的几率,存在污染食品的风险,对消费者的健康造成伤害。
KUNGSTIGER坤蒂格4双筷子标签标识项目不符合GB 4806.1-2016《食品安全国家标准 食品接触材料及制品通用安全标准》的要求,筷子材质含有“聚苯硫醚”,未标识产品“使用温度不得高于121°C”;可能导致消费者误用,在温度过高的情况下,材料聚苯硫醚可能发生材质状态改变,污染食物,对消费者的健康造成伤害。
召回措施
消费者立即停止使用。宜家为消费者提供产品最高使用温度信息,消费者可以在官网下载最高温度警示信息标识,也可以联系宜家通过快递获得警示标识信息。宜家(中国)投资有限公司将公开并广泛地发布产品召回信息,渠道包括宜家官方网站https://www.ikea.cn/,各宜家商场店内沟通,同时购买该产品的宜家会员顾客(需过去五年内在宜家使用宜家会员卡购物过,并保持联系方式仍然正确、有效)会收到有关召回的短信。






宜家召回2419件钓鱼玩具
此前已多次进行产品召回

长按二维码
获取更多讯

