临沂市科技馆
展厅工作人员招聘公告
▼
临沂市科技馆为市科学技术协会所属副县级公益一类事业单位,是集展览教育、科普影视、科普研学、观众服务等功能于一体的综合性科普场馆。现面向社会公开招聘15名展厅工作人员。现将招聘事项公告如下:
一、招聘范围和条件
1、具有中华人民共和国国籍,遵守宪法和法律。
2、具有良好的品行和职业道德,有较强事业心、服务意识和乐于奉献的精神。
3、具备岗位所需的专业或技能条件、身体条件和其他条件。
4、以下人员不得应聘:现役军人,在读的非应届毕业生,因犯罪受过刑事处罚的人员,被开除党籍的人员,被开除公职的人员,受党纪政务处分在处分期或影响期未满的人员,被依法列为失信联合惩戒对象的人员,以及法律法规规定不得聘用的其他情形人员。
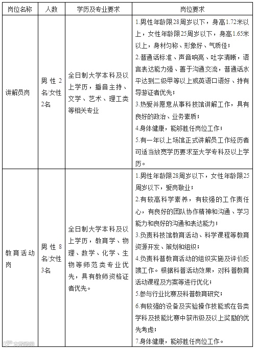
二、招聘岗位及要求

五、相关说明
1、具体参加面试的人员、时间、地点另行通知。请应聘者保持通讯畅通。
2、进入面试阶段的应聘人员须携带相关证明材料的原件进行资格复审。应聘者应对个人填报信息的真实性负责,如有弄虚作假行为,一经查实,取消其面试、录用资格。
3、应聘人员被录用后,将与我馆指定劳务派遣公司签订劳务派遣合同,办理保险等手续。
4、联系电话:0539-8605668
联 系 人:曹老师
附件:临沂市科技馆展厅工作人员报名表
临沂市科技馆
二〇二三年四月
点击下载附件
兰山区消防救援大队
政府专职消防员招聘简章
▼
一、招聘原则及程序
二、招聘岗位
1、政府专职消防员:从事执勤灭火和抢险救援工作的政府专职消防员若干名。
2、消防车驾驶员:从事消防车辆驾驶和维护工作的驾驶员若干名。要求持有准驾B2以上有效驾驶证,具有大车驾驶经验的优先。
三、应聘条件
1、拥护《中华人民共和国宪法》,遵守国家法律法规,具有良好的道德情操和心理素质、纪律观念较强,能够保守工作秘密。
2、自愿从事灭火、抢险救援工作,具有忠诚、奉献、吃苦耐劳的精神,服从组织安排。
3、年龄18—26周岁的男性,具有高中(中专)以上文化程度,消防退伍人员、退伍军人、体育专业人员(篮球、足球、羽毛球、长跑、游泳等)、视频拍摄、剪辑、写作、无人机等特长及本科以上学历可适当放宽年龄并视情况优先招录,驾驶员年龄根据情况可以放宽。
4、凡有下列情况之一者,不予录用。
(1)有影响工作的腰腿痛、关节损伤,主要器官或者部位手术史,有传染性疾病,有其他严重疾病,身体明显缺陷、功能异常的。
(2)有纹身及影响面容、外观、功能的。
(3)本人、家庭成员以及主要社会关系中没有违法犯罪记录,本人没有被开除公职或辞退等不良记录。
四、薪酬待遇
2、工作表现优秀者,按程序提拔任命班长、站长助理,享受相应岗位补贴;同时,优先推荐入党。
3、对招收录用的政府专职消防员,第一年购买五种社会保险(养老保险、医疗保险、失业保险、工伤保险、生育保险)和意外险,第二年起购买五种社会保险和意外险、住房公积金。
4、政府专职消防员根据工作年限每人每月4—8天休班,工作满两年以上的,每年可享受一次带薪休假。
5、政府专职消防员伙食标准享受国家级消防员同等待遇,食宿、服装由消防站按照消防员标准统一提供。
五、招录考核项目
1、体能测试为:单杠引体向上、5*10米折返跑、深蹲。
2、面试内容:结合消防工作岗位实际需求进行面试。
根据考核成绩,结合工作岗位实际需求,确定最终招录人员。
六、报名材料
1.身份证原件及复印件一份
2.毕业证原件及复印件一份
3.应聘者近期彩色免冠一寸照片2张
以上材料原件审核后退还,复印件留存
此次开展政府专职消防员招录不收取任何费用,不接受任何中介代理,请报名人员按要求报名即可。
地址:山东省临沂市兰山区兰山街道琅琊王路与聚才路交会向南50米兰山消防救援大队
联系人:吴班长
微信号:17635229007(因报名人数多,不接受电话报名,添加微信领取报名表后发送至该微信,等待面试通知。其他不明事项也可微信中咨询。)
加入热点 资讯群 ↓↓↓

长按二维码
获取更多讯

