大数跨境
0
0

中央巡视组进驻!信访受理方式、时间公布

中央巡视组进驻!信访受理方式、时间公布 探沂信息港
2023-05-14
2

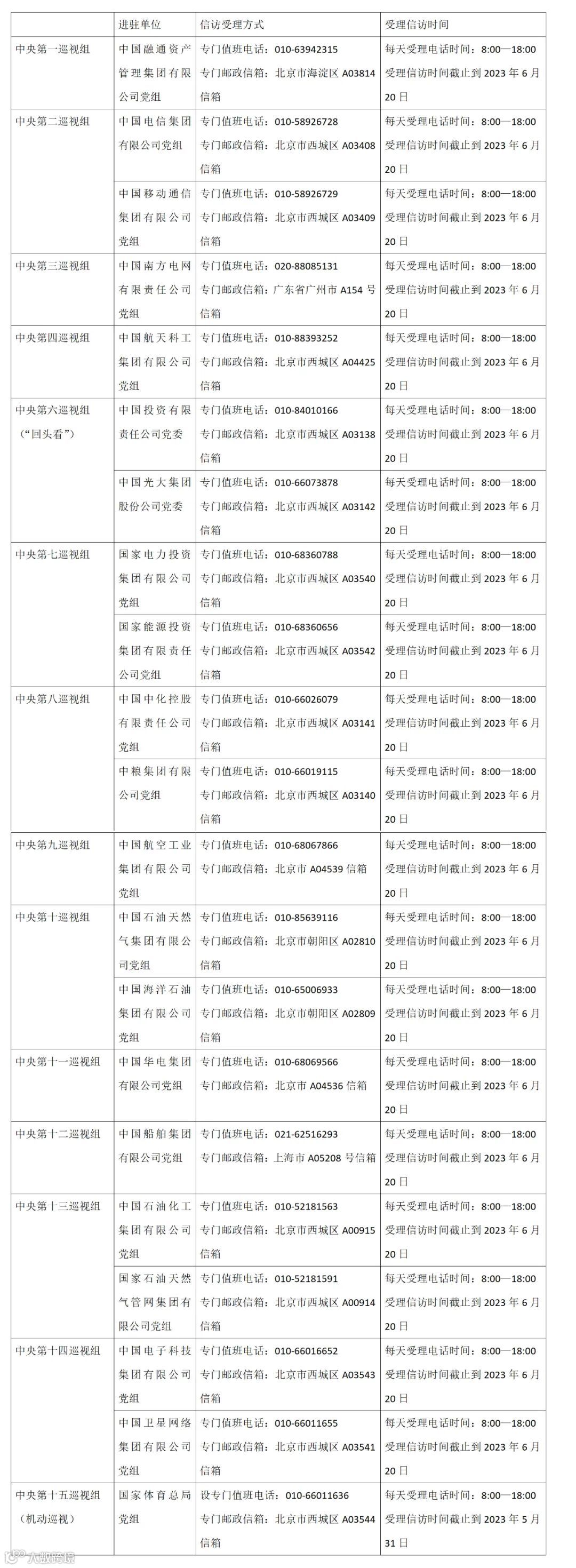
日前,二十届中央第一轮巡视的15个巡视组开始陆续进驻被巡视单位党组织开展巡视工作。第二批集中进驻的21家被巡视单位信访受理方式已经公布。
第二批集中进驻的21家被巡视单位信访受理方式。
信访反映受理范围:


根据巡视工作条例规定,中央巡视组主要受理反映被巡视单位党组织领导班子及其成员、下一级党组织领导班子主要负责人和重要岗位领导干部问题的来信来电来访,重点是关于违反政治纪律、组织纪律、廉洁纪律、群众纪律、工作纪律和生活纪律以及巡视整改等方面问题反映。其他不属于巡视受理范围的信访问题,将按规定由被巡视单位和有关部门认真处理。

加入热点  资讯群 ↓↓↓

                          
                          
                          

长按二维码

获取更多讯

↓↓↓更多-便民信息·招聘求职·房屋租售

【声明】内容源于网络
0
0
探沂信息港
媒体在线 -第一时间-新闻资讯!个人企业广告媒体宣传!覆盖本地周边生活服务 吃喝玩乐购!同城便民发布个人招聘.出租.出售.等信息 本地同城热点! 传播正能量!
内容 4822
粉丝 0
探沂信息港 媒体在线 -第一时间-新闻资讯!个人企业广告媒体宣传!覆盖本地周边生活服务 吃喝玩乐购!同城便民发布个人招聘.出租.出售.等信息 本地同城热点! 传播正能量!
总阅读209
粉丝0
内容4.8k