大象新闻记者 朱小凤
3月18日,河南省政府发布通告,自3月19日0时起,我省重大突发公共卫生事件应急响应级别由Ⅰ级调整为Ⅱ级。

下调疫情应急响应级别,意味着该地疫情已经得到控制,形势好转。省级政府可实行对本行政区的更多事项的决定权。
除此之外,随着疫情防控形势持续向好。据记者了解,四川低风险区域以及乌鲁木齐休闲娱乐消费市场正重现活力,电影院、健身房、书店、美容院、K歌房、网吧等,在做好防控措施的前提下陆续恢复营业。


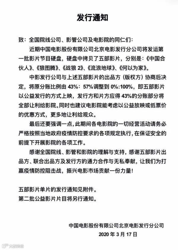
种种迹象表明,疫情期间告别已久的娱乐服务业即将在低风险区迎来恢复开放!3月17日中国电影股份有限公司发布通知,公布影院复映后的首批片单。

发行通知中称,影院复工后上映的首批五部影片分别是《中国合伙人》《狼图腾》《战狼2》《流浪地球》《何以为家》,分账比例也由原来的43%:57%调整到0%:100%,即五部影片全部以公益发行的方式上映,分账部分全部让利给影院,同时建议电影院能考虑以公益放映或低票价的优惠方式,更多让利给观众。

郑州影院情况如何?
疫情级别下调,多地娱乐服务行业相继有条件复工,那么这是不是意味着距离去电影院看电影的日子不远了呢?郑州影院何时复工?票价多少?除了以上5部老片还有别的没?
大象新闻记者采访了郑州几家影城经理,全面为大家解读郑州影院相关信息。
复工后都有啥片看?
——20多部中外经典影片有望复映
据郑州影城经理透露,郑州多家影院已经收到中影发布的第一批复映的五部影片的通知,目前公布的只是第一批影片片单,首批影院复工后上映的电影还会陆续公布,大多是一些老片,总共约有20多部。
大象新闻记者了解到,国家电影局将在电影院复工后进行历年经典电影复映,复工后的首批上映电影主题为“回顾难忘的记忆,中外经典影片的复映”。日前,在全国电影票务综合信息管理系统中大量经典影片被编上了2020年的排次号。这意味着影城可以将这些电影添加入排片系统进行预售。

据悉,复工后上影方面将提供修复版《大闹天宫》和《阿凡提之奇缘历险》供电影院放映。
同时,今日(3月19日)华纳兄弟电影也正式在微博上宣布,全新4K修复3D版《哈利·波特与魔法石》“即将升级回归”。而另有消息称,《指环王》系列等也将有望于不久后在影院迎来复映。
对此有观众激动之情溢于言表,“如果哈利·波特是真的,我一定要去看!”“指环王重映,我希望三部一起播!弥补一下当年无知没有去影院看的遗憾。”
复工初期只能看这5部影片吗?
——密钥延期影片可继续上映

那么复工初期,除了这5部影片,是不是就没有别的影片可以看了呢?并不是。
近日,四川、乌鲁木齐部分影院开业,除了以上5部影片之外,还有一些密钥延期的影片在上映,“《我和我的祖国》、《误杀》密钥都延期了,成都影院为开业做准备,《鲨海逃生》、《动物特工局》密钥延期。”影城经理在接受采访时透露。
也就是说,复工之后,观众走进影院能看到的电影分为两种:一种是中影发布的复映片单,另一种是密钥延期的影片。
大家一直很关注的关于影院复工后会不会上新片的问题,郑州万达影城的曹经理告诉记者,目前的老片复映对于院线来讲是一个补充,“新的影片没有定档,这个只是作为一个补充。也有可能会有大量级的影片,毕竟春节也压了很多的影片,但是最终怎么定档,目前还没有消息。”另外一家影城的经理则透露新片上映是必然的,“全国疫情解除之后,以前撤档的片子肯定是要定档的,具体什么时候还没说。”
分账比例调整意味着什么?
——院线回血+培养观众观影习惯

大象新闻记者注意到,关于中影印发的通知里的分账比例有所改变,由原来的43%:57%调整到0%:100%。
疫情期间电影产业遭受到了重创,国家政策扶植电影产业振兴,逐渐恢复电影院的社交属性,以更低的票价让利给观众。对此郑州万达影城经理坦言这对影院和观众都是个好消息,“这是一个扶持性的政策,娱乐服务业受疫情影响比较大,停工这么长时间,现金流各方面都受影响,这个政策对影院肯定是有利的。但最终还是取决于有多少观众走进影院。”
分账比例的改变意味着,这次的五部电影票房分账100%都归院线。分账比例的调整一方面让院线回血;另一方面也能促进培养观众的观影习惯。
虽然也有影院经理担心已经大热过的影片对于观众的号召力有限,但大家也注意到,此次由于分账比例的调整,影院也能够以公益放映以及低价票的形式吸引观众走进影院。其中诸如《流浪地球》《战狼2》这样富于视听感官刺激的影片,还是非常适合在电影院中观看的。
“还有一些视效大片的复映,像《指环王》《阿凡达》《哈利波特》这些视觉效果特别棒的大片,在家里的观影感觉,肯定没有在电影院好。”很多网友也表示对老片上映充满期待。
何时复工?票价多少?
——“一定很便宜很便宜很便宜的”

多部视效大片复映,还有政策扶植,那么电影院的票价如何呢?
“我们的票价虽然还没有定出来,但一定是很便宜很便宜很便宜的。”“(电影票)价格方面都会比以前低很多。”“电影院的一个非常重要的属性就是社交属性,复工之后主要是培养观众的观影习惯,肯定不能按照原价走。”郑州多家影城经理坦言,票价肯定比之前要低很多。
低票价是肯定的,但郑州影院的复工时间截止目前还是未知的。“目前对于电影业行业来讲,还是原地待命。影院日常的消杀工作还是都在做。”他们表示最终的复工时间还是要以政府的规定为准,院线目前还没有具体的通知下发。

