近日
临沂市教育局网站公布
2024年临沂市初中后
高等职业教育高等师范教育及普通中专
招生录取工作方案
临沂市2024年中等职业学校
(职业中专、 技工院校)
招生录取工作方案
2024年临沂市
初中后高等职业教育高等师范教育
及普通中专招生录取工作方案
临沂市招生委员会关于印发《2024年临沂市初中后高等职业教育高等师范教育及普通中专招生录取工作方案》的通知
各县区招生委员会,各招生院校:
现将《2024年临沂市初中后高等职业教育高等师范教育及普通中专招生录取工作方案》印发给你们,请认真贯彻执行。
临沂市招生委员会
2024年6月5日
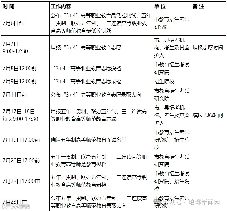
高职及普通中专招生录取工作进程表


临沂市2024年中等职业学校
(职业中专、 技工院校)招生录取工作方案

各中等职业学校要根据职业教育改革发展方向,及时修订专业教学指导方案,根据专业教学指导方案开展教学,规范使用公共基础课教材,开足开齐课程,加强实习管理。各县区教育行政部门、人社部门要加强对各学校教育教学过程的指导和监督,推动学校不断提升办学水平和育人质量。
扩散!周知!
加入热点 资讯群 ↓↓↓

长按二维码
获取更多讯

